Herunterladen Inhalt Inhalt Diese Seite drucken

MICRO-EPSILON thicknessCONTROL RTP 8301.EO Betriebsanleitung Seite 83

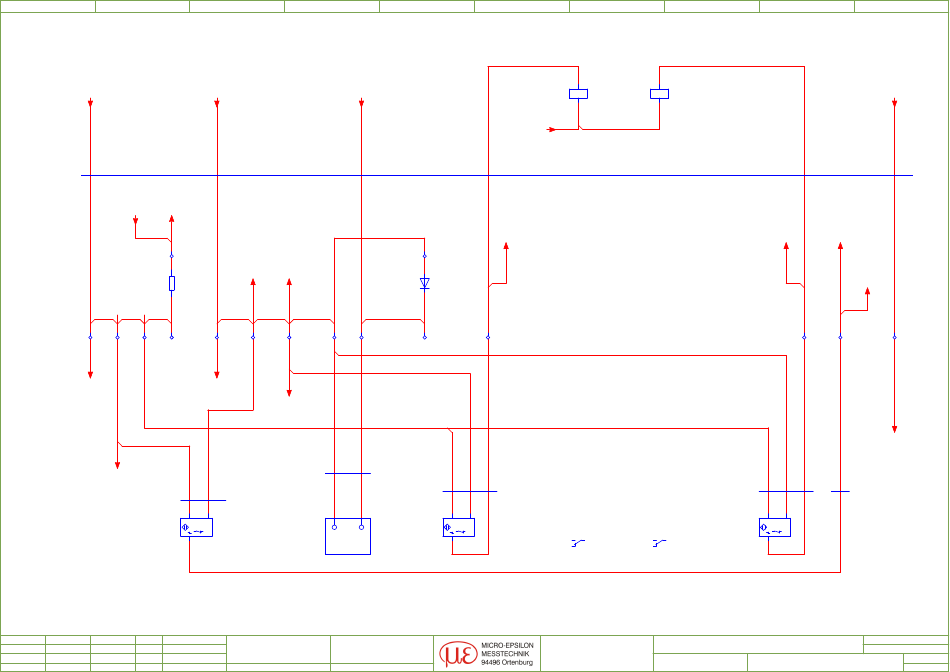
Berührungslose dickenmessung
Inhaltsverzeichnis
0
1
13.6
24V14
-20W1
/7.8
7x0,5mm²
ME 0150038
1
21.7
21.7
ODC_ER
I31
-20X1
4
x1
-20R1
1k8/0,5W
x2
0345353
-20X1
1
2
3
4
24V_BUS2
21.1
24V_ODC
21.8
-20B1
MN z-axis
ME 3004217
17
Date
21.04.2021
Ed. by
11000108
Appr
Modification
Date
Name
Original
2
3
13.8
7.7
0V14
NA_MG
2
3
21.7
22.2
0V_ER
0V_STP
5
6
7
8
9
0V_BUS2
21.2
0V_ODC
21.9
2 x 0,25mm²
BU
BN
BN
BU
1
2
+
-
-20E1
0V
24V
Electromagnet 24V
ME 3004207
4
Diese Zeichnung ist Eigentum der Firma
This drawing is the property of MICRO-
MICRO-EPSILON und darf ohne unsere
EPSILON and must not be copied or
Genehmigung weder kopiert noch
brought to the knowledge of a third
dritten Personen mitgeteilt werden.
party without our authorization.
Replacement for
Replaced by
4
5
-20K1
24V 6A
ME 0302045
0V15
13.8
/
4
21.7
I32
-20X1
10
x1
-20V1
1N4007(1kV/1A)
x2
ME 0350079
10
11
BN
BU
BK
1
2
+
-
-20B2
limit switch above
4
z-axis
ME 3004217
K211035
thicknessCONTROL
RTP 8301.CT
6
7
A1
A1
-20K2
A2
24V 6A
A2
ME 0302045
-20B3
limit switch below
14
11
/7.8
14
11
/7.8
z-axis
12
12
ME 3004217
24V und limit switch traversing unit
8
9
2.8
PE_X
5
GN-YE
21.8
22.5
I33
MN_Z
22.4
MN
12
14
15
gnge
PE_BUS2
21.2
BN
BU
BK
BK
1
2
+
-
4
=
ANL
+
ET1
Page
4350039.85
Pg
21
20
20
Inhaltsverzeichnis
loading

Inhaltsverzeichnis