Herunterladen Inhalt Inhalt Diese Seite drucken

MICRO-EPSILON thicknessCONTROL RTP 8301.EO Betriebsanleitung Seite 75

Berührungslose dickenmessung
Inhaltsverzeichnis
0
1
1.1
1L1
11.5
24V2
L1
L2
L3
13
-2Q1
ME 0264120
T1
T2
T3
14
master switch
I1
13.0
24V_SV
17.6
1
14
-2F1
C6A
2
13
ME 0369018
1.1
1.2
1N
1PE
-2M1
L
N
PE
cooling device
300W /230V
ME 0735335.01
Temperature: 35°C
1
Date
21.04.2021
Ed. by
11000108
Appr
Modification
Date
Name
Original
2
3
1.6
24V_USV
dubl 1,5
-2F2
DC-fuse
ME 0369029
1
-9K1
/9.2
2
dubl 1,5
11.6
13.3
24V3
ST1
3
4
5
fault
T>40°C
Diese Zeichnung ist Eigentum der Firma
This drawing is the property of MICRO-
MICRO-EPSILON und darf ohne unsere
EPSILON and must not be copied or
Genehmigung weder kopiert noch
brought to the knowledge of a third
dritten Personen mitgeteilt werden.
party without our authorization.
Replacement for
Replaced by
4
5
+24V
ON
ON
13
14
+24V
1
1
1
1
6
2
6
2
6
2
6
2
4
4
4
4
GND
OUT1
OUT2
OUT3
OUT4
GND
-2X1
1
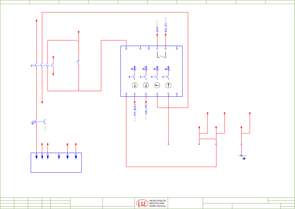
DC-Sicherung:
OUT1: Bus, sensoric, limit switch
OUT2: Panel-PC
OUT3: Servomotor
OUT4: Reserve
K211035
thicknessCONTROL
RTP 8301.CT
6
7
9.1
11.2
0V_PPC
0V_BUS1
PE_PPC
1.6
17.7
20.9
0V_USV
0V_SV
PE_X
2
3
4
GNYE
-PE
Master switch, cooling device, dc-fuse
4350039.85
8
9
9.2
7
=
ANL
+
ET1
Page
2
Pg
20
Inhaltsverzeichnis
loading

Inhaltsverzeichnis