Anmelden
Hochladen
Herunterladen
Inhalt
Inhalt
Zu meinen Handbüchern
Löschen
Teilen
URL dieser Seite:
HTML-Link:
Lesezeichen hinzufügen
Hinzufügen
Handbuch wird automatisch zu "Meine Handbücher" hinzugefügt
Diese Seite drucken
×
Lesezeichen wurde hinzugefügt
×
Zu meinen Handbüchern hinzugefügt
Anleitungen
Marken
Michell Instruments Anleitungen
Analyseinstrumente
OptiPEAK TDL600
Bedienungsanleitung
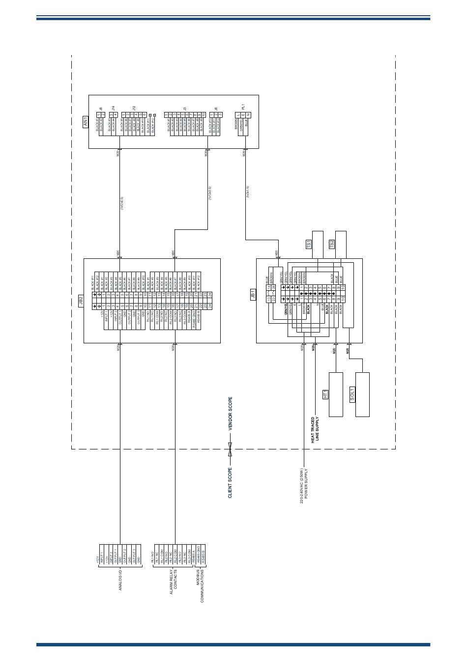
Abbildung 36 Wiring Diagram Outdoor System; Anhang C Outdoor Sampling System Wiring Diagram - Michell Instruments Optipeak Tdl600 Bedienungsanleitung
Prozessfeuchte-analysator
Vorschau ausblenden
1
2
3
Inhalt
4
5
6
7
8
9
10
11
12
13
14
15
16
17
18
19
20
21
22
23
24
25
26
27
28
29
30
31
32
33
34
35
36
37
38
39
40
41
42
43
44
45
46
47
48
49
50
51
52
53
54
55
56
57
58
59
60
61
62
63
64
65
66
67
68
69
70
71
72
73
74
75
76
77
78
79
80
81
82
83
84
85
86
87
88
89
90
Seite
von
90
Vorwärts
/
90
Inhalt
Inhaltsverzeichnis
Lesezeichen
Inhaltsverzeichnis
Bedienungsanleitung OptiPEAK TDL600
ANHANG C
Anhang C
Outdoor Sampling System Wiring Diagram
Abbildung 36 Wiring Diagram Outdoor System
66
97319 Issue 4.3, November 2019
Inhalt
sverzeichnis
Vorherige
Seite
Nächste
Seite
1
...
71
72
73
74
75
76
77
78
Inhaltsverzeichnis
Verwandte Anleitungen für Michell Instruments OptiPEAK TDL600
Analyseinstrumente Michell Instruments DT722 Bedienungsanleitung
(24 Seiten)
Analyseinstrumente Michell Instruments XZR250 Bedienungsanleitung
Sauerstoff-analysator (55 Seiten)
Analyseinstrumente Michell Instruments XZR400 Serie Bedienungsanleitung
(102 Seiten)
Analyseinstrumente Michell Instruments XTC601 Bedienungsanleitung
Binärgasanalysator (82 Seiten)
Analyseinstrumente Michell Instruments QMA401 Bedienungsanleitung
Spurenfeuchte-analysator (96 Seiten)
Analyseinstrumente Michell Instruments Promet I.S. Bedienungsanleitung
Prozessfeuchte-analysator (76 Seiten)
Analyseinstrumente Michell Instruments XTC601 Bedienungsanleitung
Binärgasanalysator (82 Seiten)
Analyseinstrumente Michell Instruments XTP501 Bedienungsanleitung
Sauerstoff-analysator und binärgas-analysator (70 Seiten)
Analyseinstrumente Michell Instruments XTP601 Bedienungsanleitung
(70 Seiten)
Analyseinstrumente Michell Instruments XZR200 Bedienungsanleitung
(36 Seiten)
Analyseinstrumente Michell Instruments Promet I.S. Bedienungsanleitung
(64 Seiten)
Analyseinstrumente Michell Instruments QMA601 Bedienungsanleitung
Prozessfeuchteanalysator (114 Seiten)
Analyseinstrumente Michell Instruments XGA301 Bedienungsanleitung
Industrieller gas-analysator (78 Seiten)
Analyseinstrumente Michell Instruments Liquidew I.S. Bedienungsanleitung
Prozessfeuchte-analysator (78 Seiten)
Analyseinstrumente Michell Instruments XZR500ST Bedienungsanleitung
(78 Seiten)
Verwandte Inhalte für Michell Instruments OptiPEAK TDL600
Promet I.S. System Zeichnung
Michell Instruments Promet I.S.
Promet I.S. Anhang E System Zeichnung
Michell Instruments Promet I.S.
XTP601 System-Komponenten
Michell Instruments XTP601
Liquidew I.S. System Fault Alarm Set-Up (Einrichten Der Fehler-Alarme)
Michell Instruments Liquidew I.S.
XGA301 Menü-System
Michell Instruments XGA301
QMA401 System-Anforderungen
Michell Instruments QMA401
XZR200 System-Blockdiagramm
Michell Instruments XZR200
XZR400 Serie System
Michell Instruments XZR400 Serie
XZR250 System-Elemente
Michell Instruments XZR250
Inhaltsverzeichnis
Drucken
Lesezeichen umbenennen
Lesezeichen löschen?
Möchten Sie es aus Ihren Handbüchern löschen?
Anmelden
Anmelden
ODER
Mit Facebook anmelden
Mit Google anmelden
Anleitung hochladen
Von PC hochladen
Von URL hochladen