Anmelden
Hochladen
Herunterladen
Inhalt
Inhalt
Zu meinen Handbüchern
Löschen
Teilen
URL dieser Seite:
HTML-Link:
Lesezeichen hinzufügen
Hinzufügen
Handbuch wird automatisch zu "Meine Handbücher" hinzugefügt
Diese Seite drucken
×
Lesezeichen wurde hinzugefügt
×
Zu meinen Handbüchern hinzugefügt
Anleitungen
Marken
Wacker Neuson Anleitungen
Baumaschinen und Baugeräten
RT82-SC3
Betriebsanleitung
Schaltplan Teil D-Kubota - Wacker Neuson Rt82-Sc3 Betriebsanleitung
Walze
Vorschau ausblenden
1
2
3
4
5
6
7
8
Inhalt
9
10
11
12
13
14
15
16
17
18
19
20
21
22
23
24
25
26
27
28
29
30
31
32
33
34
35
36
37
38
39
40
41
42
43
44
45
46
47
48
49
50
51
52
53
54
55
56
57
58
59
60
61
62
63
64
65
66
67
68
69
70
71
72
73
74
75
76
77
78
79
80
81
82
83
84
85
86
87
88
89
90
91
92
93
94
95
96
97
98
99
100
101
102
103
104
105
106
107
108
109
110
111
112
113
114
115
116
117
118
119
120
121
122
123
124
125
126
127
128
129
130
131
132
133
134
135
136
137
138
139
140
141
142
143
144
145
146
147
148
149
150
151
152
153
154
155
156
Seite
von
156
Vorwärts
/
156
Inhalt
Inhaltsverzeichnis
Fehlerbehebung
Lesezeichen
Inhaltsverzeichnis
Diagramme
RT / RTx
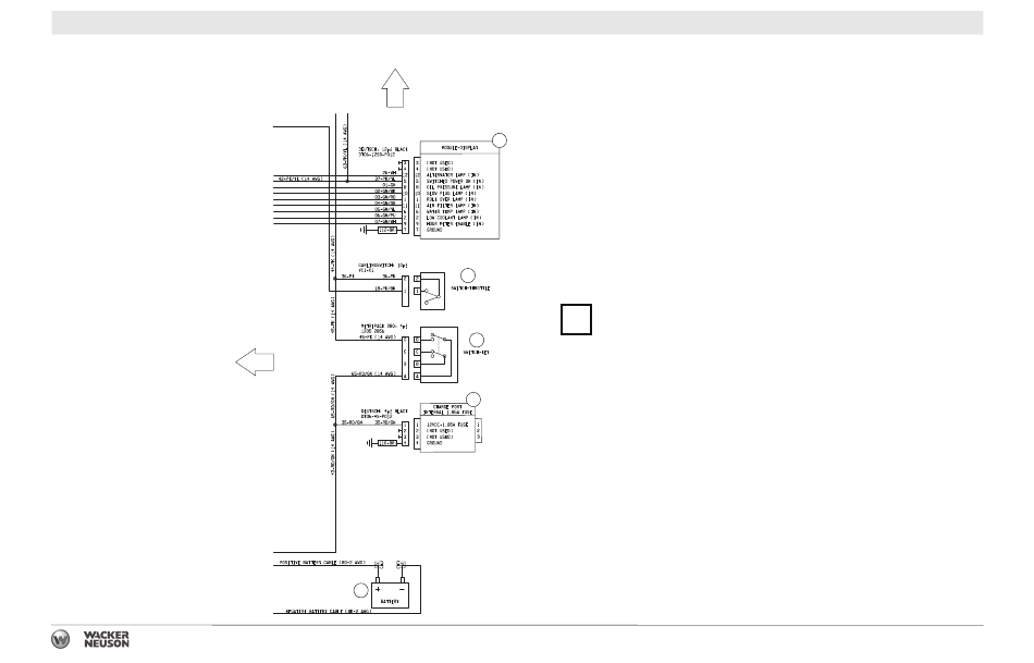
12.19 Schaltplan Teil D—Kubota
B
22
21
D
20
C
19
18
5200018040_03_D
146
wc_tx003865de_FM10.fm
Inhalt
sverzeichnis
Vorherige
Seite
Nächste
Seite
1
...
145
146
147
148
Inhaltsverzeichnis
Verwandte Anleitungen für Wacker Neuson RT82-SC3
Baumaschinen und Baugeräten Wacker Neuson RD 12 Reparaturhandbuch
Walze (150 Seiten)
Baumaschinen und Baugeräten Wacker Neuson Walze RD 27-100 Betriebsanleitung
(116 Seiten)
Baumaschinen und Baugeräten Wacker Neuson RD 7H Reparaturhandbuch
Walze (118 Seiten)
Baumaschinen und Baugeräten Wacker Neuson RT 56SC-2 Betriebsanleitung
Walze (114 Seiten)
Baumaschinen und Baugeräten Wacker Neuson RS 800A Betriebsanleitung
Handgeführte walzen (41 Seiten)
Baumaschinen und Baugeräten Wacker Neuson RD 16 Betriebsanleitung
(102 Seiten)
Baumaschinen und Baugeräten Wacker Neuson DPU 6555He Betriebsanleitung
Vibrationsgeräte rüttelplatte (62 Seiten)
Baumaschinen und Baugeräten Wacker Neuson 1404 Betriebsanleitung
Raupenbagger (142 Seiten)
Baumaschinen und Baugeräten Wacker Neuson DPU 4045H Bedienungsanleitung
(116 Seiten)
Baumaschinen und Baugeräten Wacker Neuson DPU 7060 Betriebsanleitung
Fe; fet; vibrationsplatte (98 Seiten)
Baumaschinen und Baugeräten Wacker Neuson CRT48-35L-PS Betriebsanleitung
(54 Seiten)
Baumaschinen und Baugeräten Wacker Neuson DPU 3060H Bedienungsanleitung
(96 Seiten)
Baumaschinen und Baugeräten Wacker Neuson CT 24-4A Bedienungsanleitung
Handgeführte flügelglätter (60 Seiten)
Baumaschinen und Baugeräten Wacker Neuson DPU 5045H Bedienungsanleitung
(126 Seiten)
Baumaschinen und Baugeräten Wacker Neuson WP 1540 Bedienungsanleitung
(58 Seiten)
Baumaschinen und Baugeräten Wacker Neuson DPU 5545H Betriebsanleitung
Vibrationsplatte (44 Seiten)
Verwandte Inhalte für Wacker Neuson RT82-SC3
RD 16 Rd 16-Schaltplan
Wacker Neuson RD 16
RS 800A Schaltplan (Rss 800A)
Wacker Neuson RS 800A
CRT 48 Crt 48-35V-Schaltplan
Wacker Neuson CRT 48
Walze RD 27-100 Elektrischer Schaltplan
Wacker Neuson Walze RD 27-100
Diese Anleitung auch für:
Rtx-sc3
5200019232
5200019233
5200019234
5200019235
5200019236
...
Alle anzeigen
5200019237
5200019238
5200019239
5200022541
5200019255
5200019256
5200019250
5200019251
5200019252
5200019253
5200019254
5200019257
5200019258
5200019259
5100018515
5100018516
5100018517
5100018518
5100038346
5100039613
Inhaltsverzeichnis
Drucken
Lesezeichen umbenennen
Lesezeichen löschen?
Möchten Sie es aus Ihren Handbüchern löschen?
Anmelden
Anmelden
ODER
Mit Facebook anmelden
Mit Google anmelden
Anleitung hochladen
Von PC hochladen
Von URL hochladen