Herunterladen Inhalt Inhalt Diese Seite drucken

Schaltplan Teil B-Kohler - Wacker Neuson Rt82-Sc3 Betriebsanleitung

Walze
Inhaltsverzeichnis
Diagramme
12.5
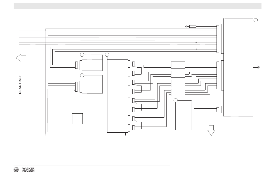
Schaltplan Teil B—Kohler
A
DEUTSCH: 3pf BLACK
DT06-3S-EE01
W/SHRINK BOOT
DEUTSCH: 4pf BLACK
DT06-4S-P012
40-GN/BU
15-GN/LB
23
22
RECEIVING EYE-REAR
HYDRAULIC VALVES
50-BK
B
B
SIGNAL
REVERSE
51-SH
C
C
GROUND (SHIELD)
49-RD
A
A
12 VDC
FORWARD
24
LIGHT RING-REAR
STEERING-LEFT
1
1
LIGHTS-AMBER
2
2
LIGHTS-RED
111-BR
3
3
GROUND
4
4
(NOT USED)
STEERING-RIGHT
VIBRATION-HIGH
VIBRATION-LOW
B
HIGH SPEED
CONNECTORS
DIN 43650
BK
1
1
BK
GROUND
2
2
BK
1
1
BK
GROUND
2
2
BK
1
1
BK
GROUND
2
2
BK
1
1
BK
GROUND
2
2
BK
1
1
BK
GROUND
2
2
BK
1
1
BK
GROUND
2
2
BK
1
1
BK
GROUND
2
2
BK
BRAKE
1
1
BK
GROUND
2
2
132
DEUTSCH: 12pf GRAY
DT06-12SA-P012
109-BR
1
1
GROUND
14-PK/YL (14 AWG)
2
2
12VDC INPUT
16-BK/YL
3
3
STARTER
17-TN
4
4
FUEL VALVES
40-GB/BU
5
5
LIGHT RING-AMBER REAR
39-GN/BR
6
6
LIGHT RING-AMBER FRONT
46-RD
7
7
12VDC-RECEIVING EYE, FRONT
48-SH
52-WH
52-WH
8
8
GROUND-RECEIVING EYE, FRONT
47-BK
9
9
DATA-RECEIVING EYE, FRONT
49-RD
10
10
12VDC-RECEIVING EYE, REAR
51-SH
53-WH
53-WH
11
11
GROUND-RECEIVING EYE, REAR
50-BK
12
12
DATA-RECEIVING EYE, REAR
DEUTSCH: 12pf GREEN
DT06-12SC-CE04
W/SHRINK BOOT
BK
8
8
REVERSE
BK
CABLE
7
7
FORWARD
BK
11
11
GROUND
BK
3
3
STEERING-LEFT
BK
2
2
STEERING-RIGHT
BK
CABLE
10
10
GROUND
BK
6
6
VIBRATION-HIGH
BK
5
5
VIBRATION-LOW
BK
12
12
GROUND
BK
CABLE
1
1
HIGH SPEED
BK
4
4
BRAKE
BK
9
9
GROUND
CABLE
21
PLUG-TRAILER
DEUTSCH: 2pf BLACK
DTM06-2S-P012
BK
BK
GROUND
4
1
1
GROUND
WH
WH
12VDC INPUT
1
2
2
12VDC OUTPUT
2
3
5
6
D
7
8
9
RT / RTx
20
MODULE-DECODER
5000154730_16_B
wc_tx003865de_FM10.fm
Inhaltsverzeichnis
loading

Inhaltsverzeichnis