Herunterladen Inhalt Inhalt Diese Seite drucken

Device Einstellen - Prominent Dulcometer Compact Montage- Und Betriebsanleitung

Messgröße ph / redox
Vorschau ausblenden Andere Handbücher für DULCOMETER Compact:
Inhaltsverzeichnis
7.7

DEVICE einstellen

OPERATION
6.20
25.0 °C
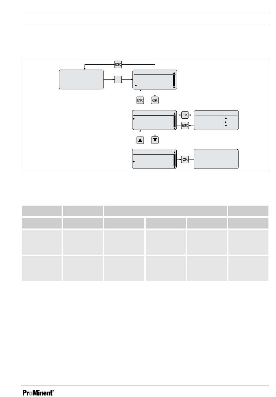
Abb. 32: Device einstellen
Einstellung
Anfangswert Schrittweite
Password
5000
Restart
Device
Bedienmenüs für die Messgröße pH und Redox
pH
≡MENU
7.20
INPUT
OUTPUT
0%
MENU
DEVICE
LIMIT ↓
※DEVICE
PASSWORD: ****
RESTART DEVICE
※DEVICE
PASSWORD: ****
RESTART DEVICE
Mögliche Werte
1
※DEVICE
NEW PASSW.
...
5000=FREE
RESTART!!!
...
Unterer Wert Oberer Wert
0000
9999
5000
A0283
Bemerkung
5000 = kein
Passwort‐
schutz
Regler wird
neu gest‐
artet
69
Inhaltsverzeichnis
loading

Inhaltsverzeichnis