Herunterladen Inhalt Inhalt Diese Seite drucken

Massbild Förderband Tb30/M Mit Drehstrommotor - Montech Tb30 Montageanleitung

Vorschau ausblenden Andere Handbücher für TB30:
Inhaltsverzeichnis
Montageanleitung MA-100156
Förderband TB30
3.6.6
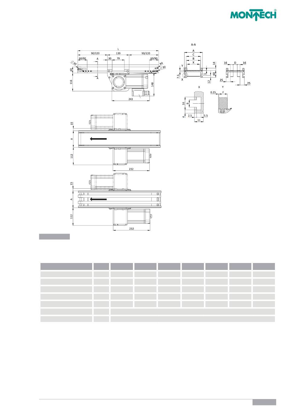
Massbild Förderband TB30/M mit Drehstrommotor
min.
1)
*
Situation mit Doppelgurt
Abbildung 21
Massbild Förderband TB30 Mittenantrieb mit Drehstrommotor
60mm bei Bandende mit Umlenkrolle oder Messerkante / 90mm bei Bandende mit Spannrolle (für erhöhten Spannweg)
1)
90mm bei Bandende mit Umlenkrolle oder Messerkante / 120mm bei Bandende mit Spannrolle (für erhöhten Spannweg)
2)
Typ
A Chassis
B Förderbreite ±0.5
C Gleitblechbreite
X Gurtbreite
ii)
D Gurtdistanz
F Seitenführungsbreite
L Gesamtlänge
iii)
Angabe der Gurtbreite für Eingurt-Ausführung. Gurtbreite bei Doppelgurt immer 2 x 16 mm
ii)
Die Maximallänge wird je nach Fördermasse, Gurttyp, Gurtbreite oder Betriebsart reduziert.
iii)
www.montech.com
2)
2)
min.
1)
**
Motor mitte
rechts
Transportrichtung
Motor mitte
links
Motor mitte
rechts
Transportrichtung
Motor mitte
links
TB30-45
TB30-60
[mm]
45
60
[mm]
0 - 23
0 - 38
[mm]
-
39
[mm]
15
30
[mm]
[mm]
[mm]
info@montech.com
(Messerkante)*
*wahlweise Umlenkrolle Ø30, Ø20
oder Messerkante R4 erhältlich
**Klemmkasten Position abhängig von Motorwahl
siehe Katalog
TB30-80
TB30-105
TB30-140
80
105
140
0 - 58
17 - 83
52 - 118
59
84
119
50
75
110
23
58
abhängig von der Förderbreite B
L
=368; L
=10'000
min
max
+41 32 681 55 00
TB30-185
TB30-250
185
250
97 - 163
162 - 228
164
229
155
220
103
168
35 / 72
Inhaltsverzeichnis
loading

Inhaltsverzeichnis