Herunterladen Inhalt Inhalt Diese Seite drucken

GRAUPNER COMPACT CONTROL 44S Bedienungsanleitung Seite 8

Inhaltsverzeichnis
Verfügbare Sprachen

Verfügbare Sprachen

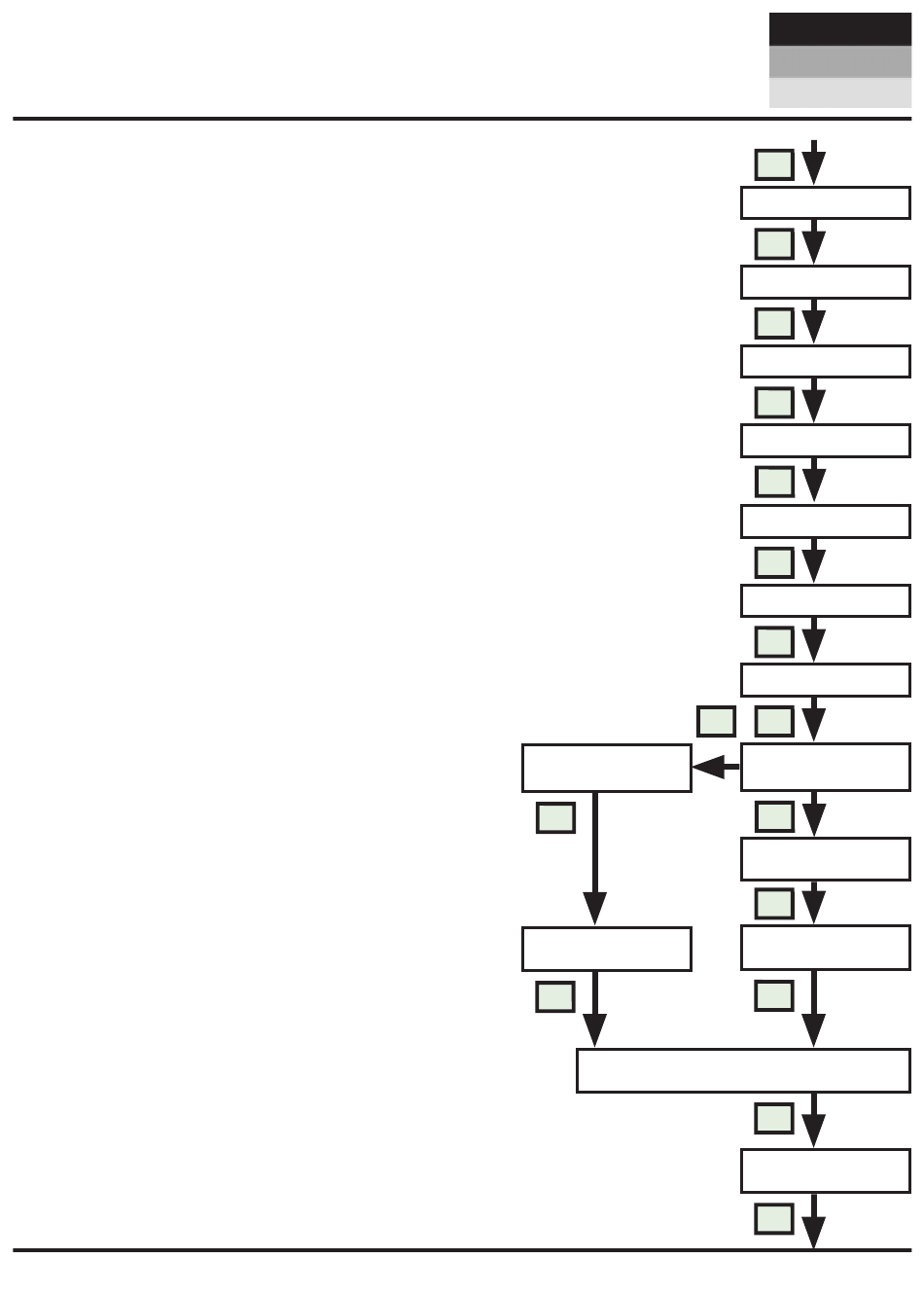
Ablaufdiagramm
Einstellen der Gesamtübersetzung des Hauptrotors mit den Tasten L-R
Einstellen der gewünschten max. Rotor-Drehzahl mit den Tasten L-R
Einstellen der gewünschten min. Rotor-Drehzahl mit den Tasten L-R. Wir empfehlen einen Wert
von 1000-1500 U/min
Stellen Sie mit den Tasten L-R die Geschwindigkeit ein, mit der Abweichungen der Drehzahl
ausgeglichen werden. Je kleiner die eingestellte Zahl, desto schneller erfolgen steuernde
Eingriffe. Gehen Sie immer von der höheren Zahl ausgehend vor. Wenn ein bestimmter
Grenzwert überschritten wird, wird der Betrieb des Controllers unstabil (analog zum Helimodell
mit Kreisel-Übersteuerung).
Einstellen des Motor-Timing (Frühzündung) mit den Tasten L-R.
Empfohlene Werte: 2-pol. Motor 0-5°, 4-pol. Motor 0-10°, 6-pol. Motor 0-20°,
8- und mehrpolig: 20-30° u. notwendig im Fall einer so genannten Reverse-Motorkonstruktion.
Modulationsfrequenz zur Motorsteuerung mit Regulierbereich. Verwenden Sie immer 8 kHz.
Einzige Ausnahme sind die so genannten eisenfreien (statorlosen) Motore (Tango, Samba). Für
diese Motore muss die Frequenz 32 kHz benützt werden.
Geschwindigkeit der Motorbeschleunigung. Im Prinzip gilt: Je größer der Propeller, desto höher
muss die Beschleunigungszeit eingestellt sein. Für große Reverse-Motoren setzen Sie eine
Beschleunigungszeit von 2 oder mehr Sek. ein. Für Helimodelle empfehlen wir Beschleuni-
gungszeiten von 5 und mehr Sekunden.
Stellen Sie den Typ des Flugakkus mit den Tasten L-R ein.
Bei NiCd/NiMH-Akkus müssen Sie die Minimalspannung
pro Zelle mit den Tasten L-R einstellen, bei Lion/LiPo-Akkus
können Sie entweder die automatische Zellenzahl-Erkennung
setzen (das ist praktisch, wenn Akkupacks mit verschiedener
Zellenzahl verwendet werden) oder Sie geben die genaue
Zellenzahl ein. Fahren Sie dann fort mit der Taste D und legen
Sie die Minimalspannung pro Zelle mit den Tasten L-R fest.
Angaben zur voreingestellten Abschaltspannung. Bei NiCd/NiMH-Akkus
oder bei automatischer Zellenzahl-Erkennung für Lion/LiPo-Akkus
resultiert dieser Wert aus der tatsächlichen Spannung der in Reihe
geschalteten Flugakkus.
Art der Abschaltung, wenn die Spannung der Flugakkus auf den voreingestellten Wert sinkt.
Slow Down – allmähliche Abnahme der Motorleistung. Hard – sofortiger Motorstop. Diesen
Modus empfehlen wir aus Sicherheitsgründen bei Modellen mit Elektromotoren und Flugakkus
des Typs NiCd/NiMH.
8
Ablaufdiagramm
Accumulator Type
NiCd/NiMH
D
NiCd/NiMH Cut Off
V per Cell
D
Off Voltage Set
ID # 0058019
D
Gear
D
Set Max Rotor RPM
D
SET Min Rotor RPM
D
Sensitivity
D
Timing
D
Frequency
D
Acceleration
L
D
Accumulator Type
Li-Io/Li-Po!
D
Number of Cells
LiIo/Li-Po Auto
D
Li-Io/Li-Po Cut Off
V per Cell
D
D
Cut Off
D
Inhaltsverzeichnis
loading

Inhaltsverzeichnis