Herunterladen Inhalt Inhalt Diese Seite drucken

Wiring Diagram - Bender Isometer Isocha425 Schnellstart

Vorschau ausblenden Andere Handbücher für ISOMETER isoCHA425:
Inhaltsverzeichnis
ISOMETER® isoCHA425
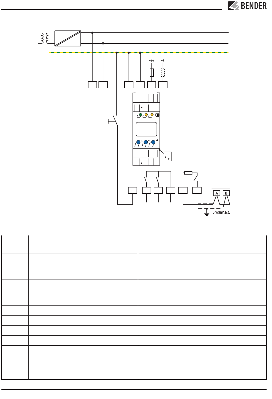
Anschlussbild
Legende
Klemme/
Terminal
Anschluss an die Versorgungsspannung U
A1, A2
sicherung:
Bei Versorgung aus IT-System beide Leitungen absichern.*
Jede Klemme jeweils separat an PE anschließen:
E, KE
Gleichen Leitungsquerschnitt wie bei „A1", „A2" ver-
wenden.
L+, L–
Anschluss an das zu überwachende IT-Netz
T/R
Anschluss für externe kombinierte Test- und Reset-Taste
11, 14
Anschluss Alarmrelais „K1"
11, 24
Anschluss Alarmrelais „K2"
RS-485-Kommunikationsschnittstelle mit zuschaltbarem
Terminierungswiderstand.
A, B
Beispiel: Anschluss eines BMS-Ethernet-Gateways
COM465IP
4
isoCHA425_D00352_01_Q_DEEN/ 05.2021
AC
DC
L+
L-
Test / Reset
Anschlüsse
über Schmelz-
s

Wiring diagram

U
S
6 A
6 A
E
KE
A1
A2
E KE
A1
A2
L+
L-
k
ON
AL1
AL2
T
R
MENU
R
24
14
11
on
o
T/R
A
B
K1
K2
T/R
14
24
11
Legend
Connection to the supply voltage U
If supplied from an IT system, both lines have to be protected by a
fuse.*
Connect each terminal separately to PE:
The same wire cross section as for „A1", „A2" is to be used.
Connection to the IT system to be monitored
Connection for the external combined test and reset button
Connection to alarm relay „K1"
Connection to alarm relay „K2"
RS-485 communication interface with selectable terminating
resistance.
Example: Connection of a BMS Ethernet gateway COM465IP
DC+
DC-
PE
R
COM465IP
A
B
RS-485
Connections
via a fuse:
s
Inhaltsverzeichnis
loading

Diese Anleitung auch für:

B71036395

Inhaltsverzeichnis