Herunterladen Inhalt Inhalt Diese Seite drucken

REMKO RXT 521DC Handbuch Seite 39

Inhaltsverzeichnis
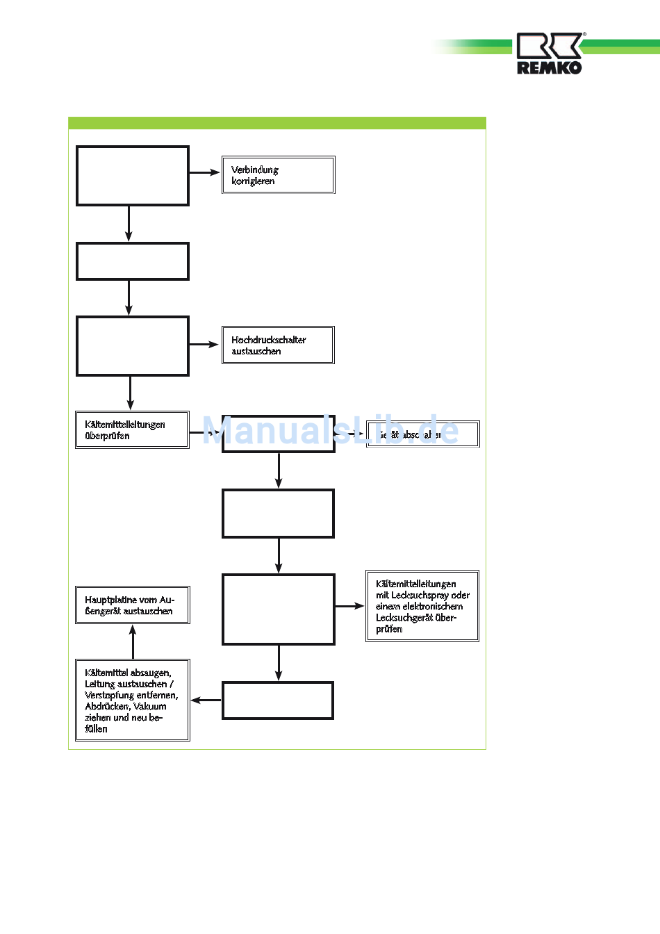
7. Fehlercode P2 Niederdruckstörung
Ist die Verbindungslei-
Nein
tung vom Niederdruck-
schalter zur Hauptpla-
tine okay?
Ja
Niederdruckschalter ist
eventuell defekt
Niederdruckschalter
auf der Platine über-
brücken. Funktioniert
das Gerät jetzt?
Nein
Kältemittelleitungen
überprüfen
Hauptplatine vom Au-
ßengerät austauschen
Nein
Kältemittel absaugen,
Leitung austauschen /
Verstopfung entfernen,
Abdrücken, Vakuum
ziehen und neu be-
füllen
Verbindung
korrigieren
Ja
Hochdruckschalter
austauschen
Ist die Außentempera-
tur zu niedrig?
Nein
Die Kältemittellei-
tungen haben eventu-
ell eine undichte Stelle.
Kontrollieren Sie den
Kältemitteldruck mit
einem Manometer. Ist
der Kältemitteldruck
kleiner als 1,4 bar?
Nein
Kältemittelleitung ist
eventuell verstopft
Ja
Gerät abschalten
Kältemittelleitungen
mit Lecksuchspray oder
Ja
einem elektronischem
Lecksuchgerät über-
prüfen
39
Inhaltsverzeichnis
loading

Inhaltsverzeichnis