Herunterladen Inhalt Inhalt Diese Seite drucken

REMKO RXT 521DC Handbuch Seite 38

Inhaltsverzeichnis
REMKO RXT...DC
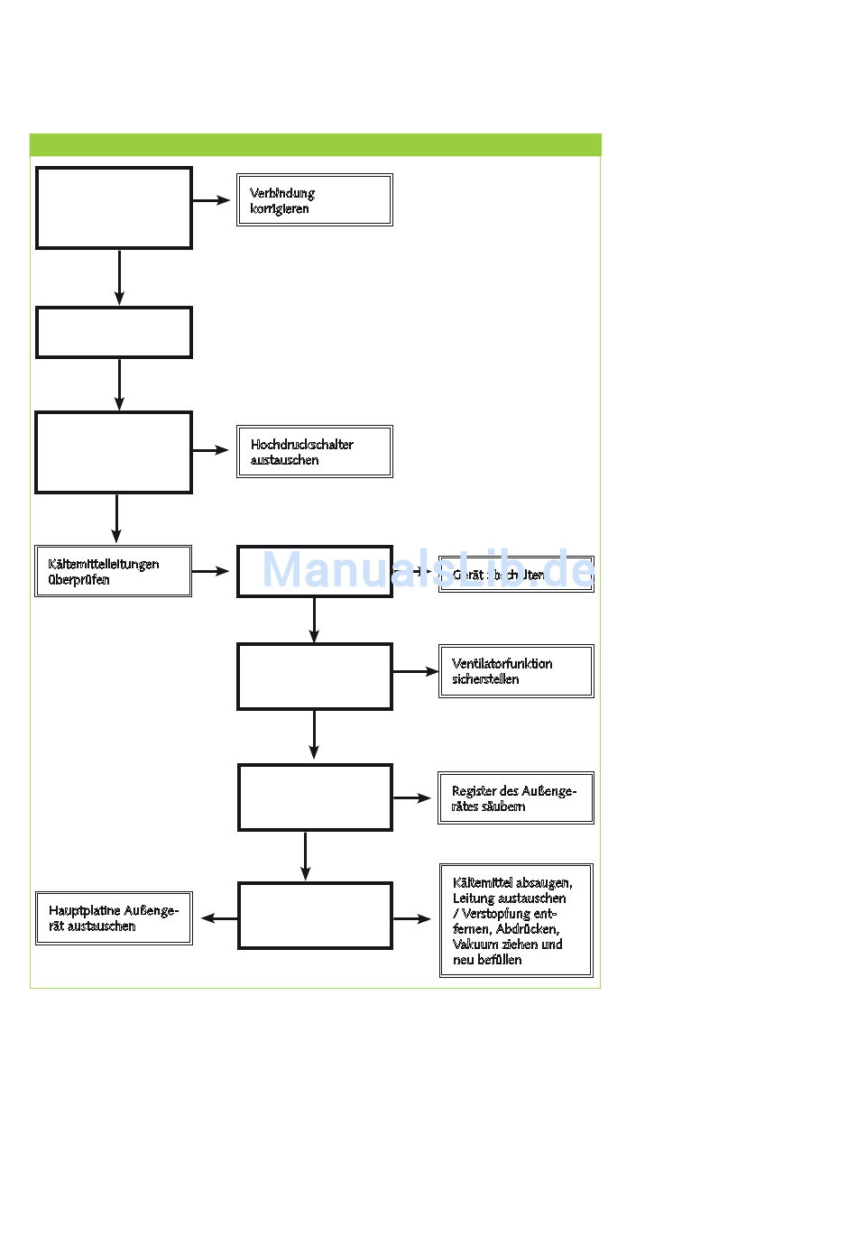
6. Fehlercode P1 Hochdruckstörung
Ist die Verbindungslei-
tung vom Hochdruck-
schalter zur Hauptpla-
tine okay?
Ja
Hochdruckschalter ist
eventuell defekt
Hochdruckschalter auf
der Platine überbrü-
cken. Funktioniert das
Gerät jetzt?
Nein
Kältemittelleitungen
überprüfen
Hauptplatine Außenge-
rät austauschen
38
Nein
Verbindung
korrigieren
Ja
Hochdruckschalter
austauschen
Ist die Außentempera-
tur zu hoch?
Nein
Ist die Ventilatorfunk-
tion des Außengerätes
okay?
Ja
Ist das Register des
Außengeräts ver-
schmutzt?
Nein
Sind die Kältemittel-
leitungen verstopft
oder abgenickt?
Ja
Gerät abschalten
Nein
Ventilatorfunktion
sicherstellen
Ja
Register des Außenge-
rätes säubern
Kältemittel absaugen,
Leitung austauschen
Ja
/ Verstopfung ent-
fernen, Abdrücken,
Vakuum ziehen und
neu befüllen
Inhaltsverzeichnis
loading

Inhaltsverzeichnis