Herunterladen Inhalt Inhalt Diese Seite drucken

REMKO RXT 521DC Handbuch Seite 31

Inhaltsverzeichnis
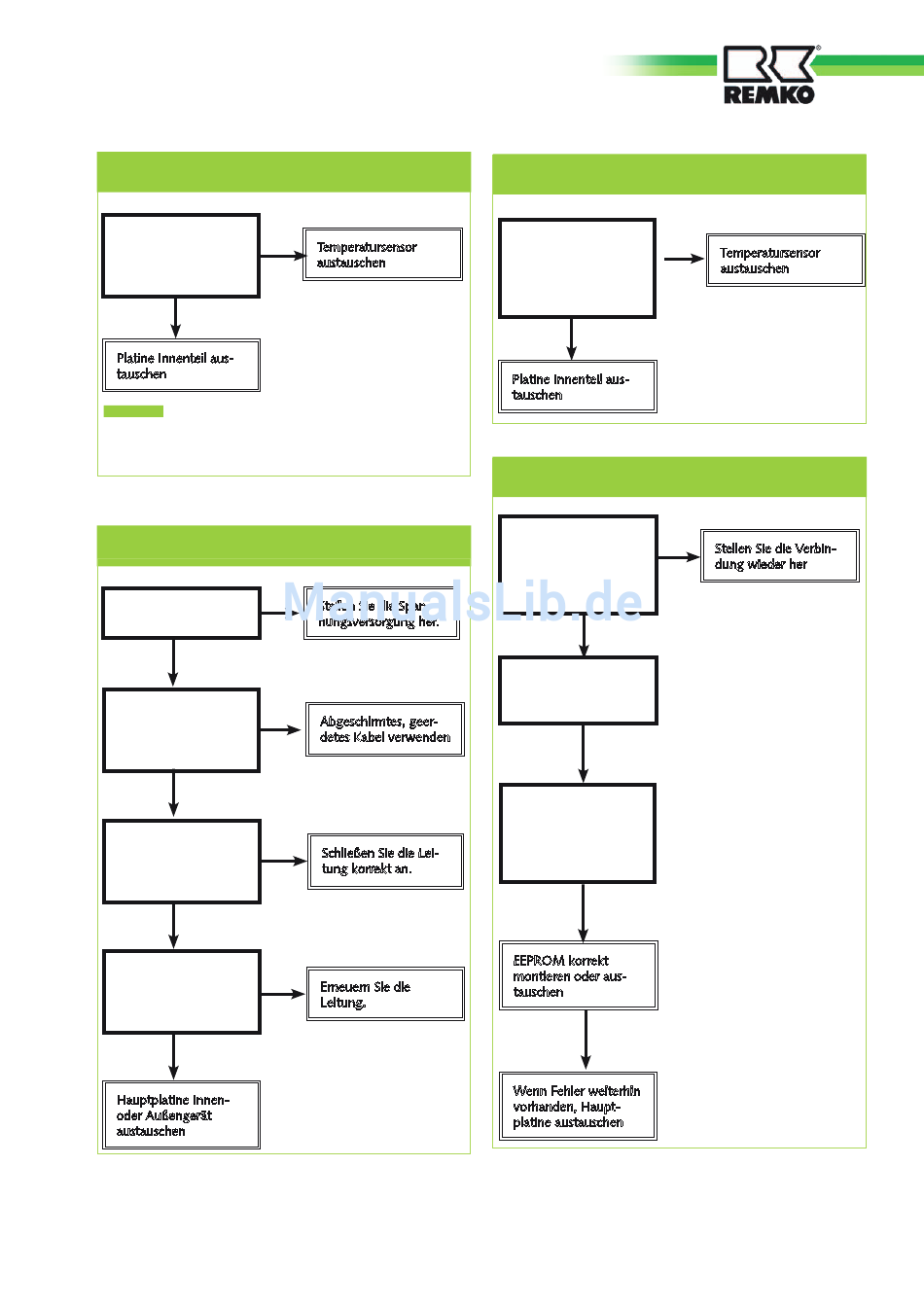
Fehleranalyse RXT 351 DC Innengerät
1. Betriebsleuchte blinkt bei 5 Hz: Fehler des Raum-
temperaturfühlers
Ist der Widerstand des
Nein
Temperatursensors
okay? (Weißes Kabel)
(Tabelle 1 S. 92-94)?
Ja
Platine Innenteil aus-
tauschen
Hinweis:
Raumtemperaturfühler und Verdampferfühler
sind auf einem Stecker CN9 zusammen geführt
3. Timerleuchte blinkt bei 5 Hz: Kommunikations-
fehler zwischen Innen- und Außengerät
Nein
Liegt am Innengerät
Spannung an?
Ja
Besteht die Verbin-
Nein
dungsleitung aus
abgeschirmtem Kabel
und ist diese geerdet?
Ja
Ist die Verbindungs-
Nein
leitung zwischen In-
nen- und Außengerät
korrekt angeschlossen?
Ja
Ist die Verbindungs-
leitung zwischen In-
nen- und Außengerät
beschädigt?
Nein
Hauptplatine Innen-
oder Außengerät
austauschen
Temperatursensor
austauschen
Stellen Sie die Span-
nungsversorgung her.
Abgeschirmtes, geer-
detes Kabel verwenden
Schließen Sie die Lei-
tung korrekt an.
Ja
Erneuern Sie die
Leitung.
2. Abtauleuchte blinkt bei 5 Hz: Fehler des
Verdampferfühlers
Ist der Widerstand des
Temperatursensors
okay? (Schwarzes
Kabel)
(Tabelle 1 S. 92-94 )?
Ja
Platine Innenteil aus-
tauschen
4. Alarmleuchte blinkt bei 5 Hz: Schwimmerschalter/
Kondensatpumpe defekt
Ist die Verbindung
Nein
zwischen Schwimmer-
schalter und Haupt-
platine okay? (Stecker
CN2)
Ja
Schwimmerschalter
austauschen. Fehler
weiterhin vorhanden?
Ja
EEPROM ist be-
schädigt oder nicht
korrekt montiert (auf
halbkreis-förmigen
Ausschnitt achten!)?
Ja
EEPROM korrekt
montieren oder aus-
tauschen
Wenn Fehler weiterhin
vorhanden, Haupt-
platine austauschen
Nein
Temperatursensor
austauschen
Stellen Sie die Verbin-
dung wieder her
31
Inhaltsverzeichnis
loading

Inhaltsverzeichnis