Anmelden
Hochladen
Herunterladen
Inhalt
Inhalt
Zu meinen Handbüchern
Löschen
Teilen
URL dieser Seite:
HTML-Link:
Lesezeichen hinzufügen
Hinzufügen
Handbuch wird automatisch zu "Meine Handbücher" hinzugefügt
Diese Seite drucken
×
Lesezeichen wurde hinzugefügt
×
Zu meinen Handbüchern hinzugefügt
Anleitungen
Marken
Dimplex Anleitungen
Wärmepumpen
SI 7KS
Montageanweisung
Steuerung - Dimplex Si 7Ks Montageanweisung
Sole-wasser-wärmepumpe für innenaufstellung
Vorschau ausblenden
1
2
3
4
5
6
7
8
9
Inhalt
10
11
12
13
14
15
16
17
18
19
20
21
22
23
24
Seite
von
24
Vorwärts
/
24
Inhalt
Inhaltsverzeichnis
Lesezeichen
Inhaltsverzeichnis
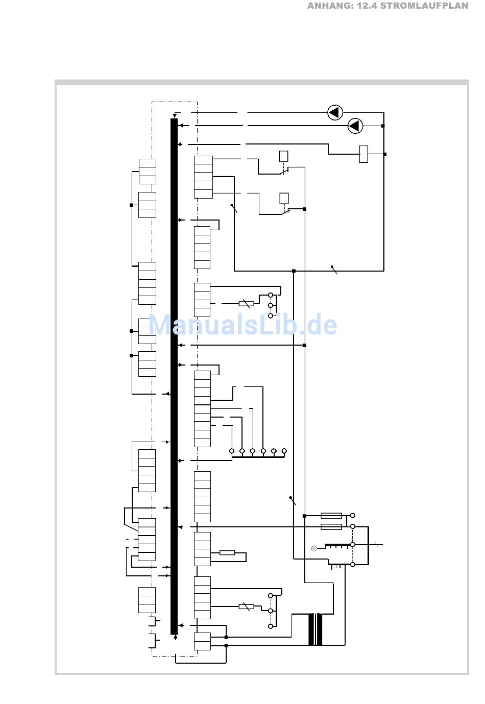
12.4.1 Steuerung .. 7KS bis .. 14KS
17
Inhalt
sverzeichnis
Vorherige
Seite
Nächste
Seite
1
...
14
15
16
17
18
19
20
21
Quicklinks anzeigen
Quicklinks:
Elektrischer Anschluss
Inhaltsverzeichnis
Geräteinformation
Kennlinien
Steuerung
Klemmenanschlussplan
Quicklinks ausblenden:
Permanent
Temporär
Abbrechen
Inhaltsverzeichnis
Verwandte Anleitungen für Dimplex SI 7KS
Wärmepumpen Dimplex SI 75TU Montage- Und Gebrauchsanweisungen
(68 Seiten)
Wärmepumpen Dimplex SI 5MSR Gebrauchsanweisung
Sole-wasser-wärmepumpe (32 Seiten)
Wärmepumpen Dimplex SI 75TER+ Montageanleitung
Reversible sole/wasserwärmepumpe für innenaufstellung (44 Seiten)
Wärmepumpen Dimplex SI 75TER+ Technisches Handbuch
Reversible sole/wasser-wärmepumpe (5 Seiten)
Wärmepumpen Dimplex SI 75TER+ Gebrauchsanweisung
Reversible sole/wasserwärmepumpe für innenaufstellung (60 Seiten)
Wärmepumpen Dimplex LI 11TER+ Projektierungshandbuch Und Installationshandbuch
Luft/wasser-wärmepumpen (98 Seiten)
Wärmepumpen Dimplex SI 5USR Montage- Und Gebrauchsanweisung
Sole/wasserwärmepumpe für innenaufstellung (48 Seiten)
Wärmepumpen Dimplex SI 50TE Montageanweisung Und Gebrauchsanweisung
Sole/wasserwärmepumpe für innenaufstellung (52 Seiten)
Wärmepumpen Dimplex SI 50TE Montage- Und Gebrauchsanweisung
Sole/wasser- wärmepumpe für innenaufstellung (30 Seiten)
Wärmepumpen Dimplex SI 5MER Montage- Und Gebrauchsanweisung
Sole/wasserwärmepumpe für innenaufstellung (64 Seiten)
Wärmepumpen Dimplex SI 70TUR Montage- Und Gebrauchsanleitung
Reversible sole/wasserwärmepumpe für innenaufstellung (64 Seiten)
Wärmepumpen Dimplex SI 50TUR Montage- Und Gebrauchsanweisung
Reversible sole-wsser-waermepumpe fuer innenaufstellung (68 Seiten)
Wärmepumpen Dimplex SI 7TE Montage- Und Gebrauchsanweisungen
(64 Seiten)
Wärmepumpen Dimplex SI 5TE Montage- Und Gebrauchsanweisung
Sole/wasserwärmepumpe für innenaufstellung (33 Seiten)
Wärmepumpen Dimplex SI 7ME Montage- Und Gebrauchsanweisungen
(52 Seiten)
Wärmepumpen Dimplex SI 11MS Montage- Und Gebrauchsanweisungen
Sole/wasser-wärmepumpe fuer innenaufstellung (40 Seiten)
Verwandte Inhalte für Dimplex SI 7KS
SI 90 Steuerung / Control / Commande Si 90Tu
Dimplex SI 90
LI 22HS Steuerung / Control / Commande
Dimplex LI 22HS
LI 9TEL Steuerung / Control / Commande
Dimplex LI 9TEL
LI 8MS Steuerung / Control / Commande
Dimplex LI 8MS
LI 11MSR Steuerung / Control / Commande
Dimplex LI 11MSR
SI 130TU Steuerung / Control / Commande Si 130Tu
Dimplex SI 130TU
SI 50TU Steuerung / Control / Commande Si 50Tu
Dimplex SI 50TU
SIH 90TU Steuerung / Control / Commande
Dimplex SIH 90TU
WI 65TU Steuerung / Control / Commande
Dimplex WI 65TU
WI 120TU Steuerung / Control / Commande Wi 120Tu
Dimplex WI 120TU
SI 6TU Steuerung / Control / Commande
Dimplex SI 6TU
WI 10TU Steuerung / Control / Commande
Dimplex WI 10TU
LI 11ASR Steuerung / Control / Commande
Dimplex LI 11ASR
SI 7BS Steuerung / Control / Commande
Dimplex SI 7BS
SI 11MS Steuerung / Control / Commande
Dimplex SI 11MS
LI 20TEL Steuerung / Control / Commande
Dimplex LI 20TEL
Diese Anleitung auch für:
Si 11ks
Si 9ks
Si 14ks
Inhaltsverzeichnis
Drucken
Lesezeichen umbenennen
Lesezeichen löschen?
Möchten Sie es aus Ihren Handbüchern löschen?
Anmelden
Anmelden
ODER
Mit Facebook anmelden
Mit Google anmelden
Anleitung hochladen
Von PC hochladen
Von URL hochladen