Herunterladen Inhalt Inhalt Diese Seite drucken

Swegon CASA R5 GENIUS Installations- Und Inbetriebnahmeanleitung Seite 25

Inhaltsverzeichnis
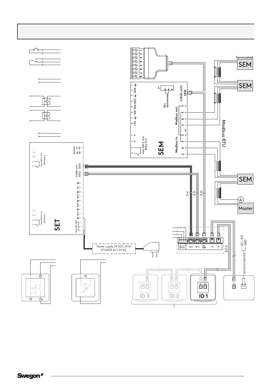
Ulkoiset kytkennät | Externa anslutningar | Eksterne tilkoblinger | External connections | Externe Anschlüsse
Digital input
IO1 - IO5 (pulse)
GND
IO1 - IO5 (NO)
IO1 - IO5 (NC)
GND
Analog input 0-10 V
IO1 - IO5 (AI)
0-10 V
GND
Digital / Relay output
IO1-IO4 (DO)
A1
A2
GND
5-24V
A1
A2
IO5 (DO)
Analog output 0-10 V
AO4
0-10 V
GND
SET
Relay 2
SET
Relay 1
IO1 - IO5 (pulse)
GND
IO1 - IO5 (NO)
GC04
CASA Genius
boost /home/away control
Modbus A
Modbus B
IO 3
IO 4
IO 5
AO 4
5 V Out
GND
GND
AO 4
GND
(IO 3)
IO 4
IO 5
GND
5 V Out
Temperature sensors
T6 Water / Room
IO 3
T7 Supply / Room
T8 Outside / Room
T9 Ext / Room
GND
DI
GND
AO3 Electrical Pre heater
GND
AO2 Post heating
GND
AO1 Post cooling
GND
24 VDC Out
24 VDC Out
24 VDC In
IO1 - IO5 (pulse)
GND
GC03
CASA Genius
boost control
2024-12-16
W3 | W4 | R5 Genius
SEC
24V / (5V)
IO2
IO1
GND
CASA ventilation unit
max 60 m
GC10
CASA Genius Control Panel
All rights to changes reserved.
CONTROL
EXT OUT
CASA Cooker Hood
25
Inhaltsverzeichnis
loading

Inhaltsverzeichnis