Herunterladen Inhalt Inhalt Diese Seite drucken

Comanda Pieselor De Schimb - Einhell Rt-Ew 150 Bedienungsanleitung

Inhaltsverzeichnis
Verfügbare Sprachen
  • DE

Verfügbare Sprachen

  • DEUTSCH, seite 1
Anleitung_RT_EW_150_SPK5:_
RO

10. Comanda pieselor de schimb

La comanda pieselor de schimb trebuiesc
menøionate urmåtoarele date:
Tipul aparatului
Numårul articolului aparatului
Numårul ident al aparatului
Numårul piesei de schimb al piesei necesare
Preøuri actuale μi alte informaøii gåsiøi la
www.isc-gmbh.info
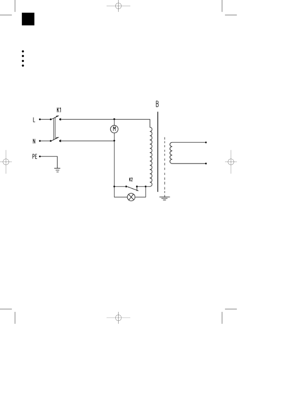
11. Plan de conexiuni
18
09.03.2009
14:22 Uhr
Seite 18
Inhaltsverzeichnis
loading

Diese Anleitung auch für:

15.441.40

Inhaltsverzeichnis