Anmelden
Hochladen
Herunterladen
Inhalt
Inhalt
Zu meinen Handbüchern
Löschen
Teilen
URL dieser Seite:
HTML-Link:
Lesezeichen hinzufügen
Hinzufügen
Handbuch wird automatisch zu "Meine Handbücher" hinzugefügt
Diese Seite drucken
×
Lesezeichen wurde hinzugefügt
×
Zu meinen Handbüchern hinzugefügt
Anleitungen
Marken
Webasto Anleitungen
Klimaanlagen
CC8
Allgemeine einbauanweisung
Schaltplan Cc8 Mit Heizteil, Basisversion - Webasto Cc8 Allgemeine Einbauanweisung
Aufdach-klimaanlagen mit netzteil
Vorschau ausblenden
1
Inhalt
2
3
4
5
6
7
8
9
10
11
12
13
14
15
16
Seite
von
16
Vorwärts
/
16
Inhalt
Inhaltsverzeichnis
Lesezeichen
Inhaltsverzeichnis
CC8 mit Heizteil
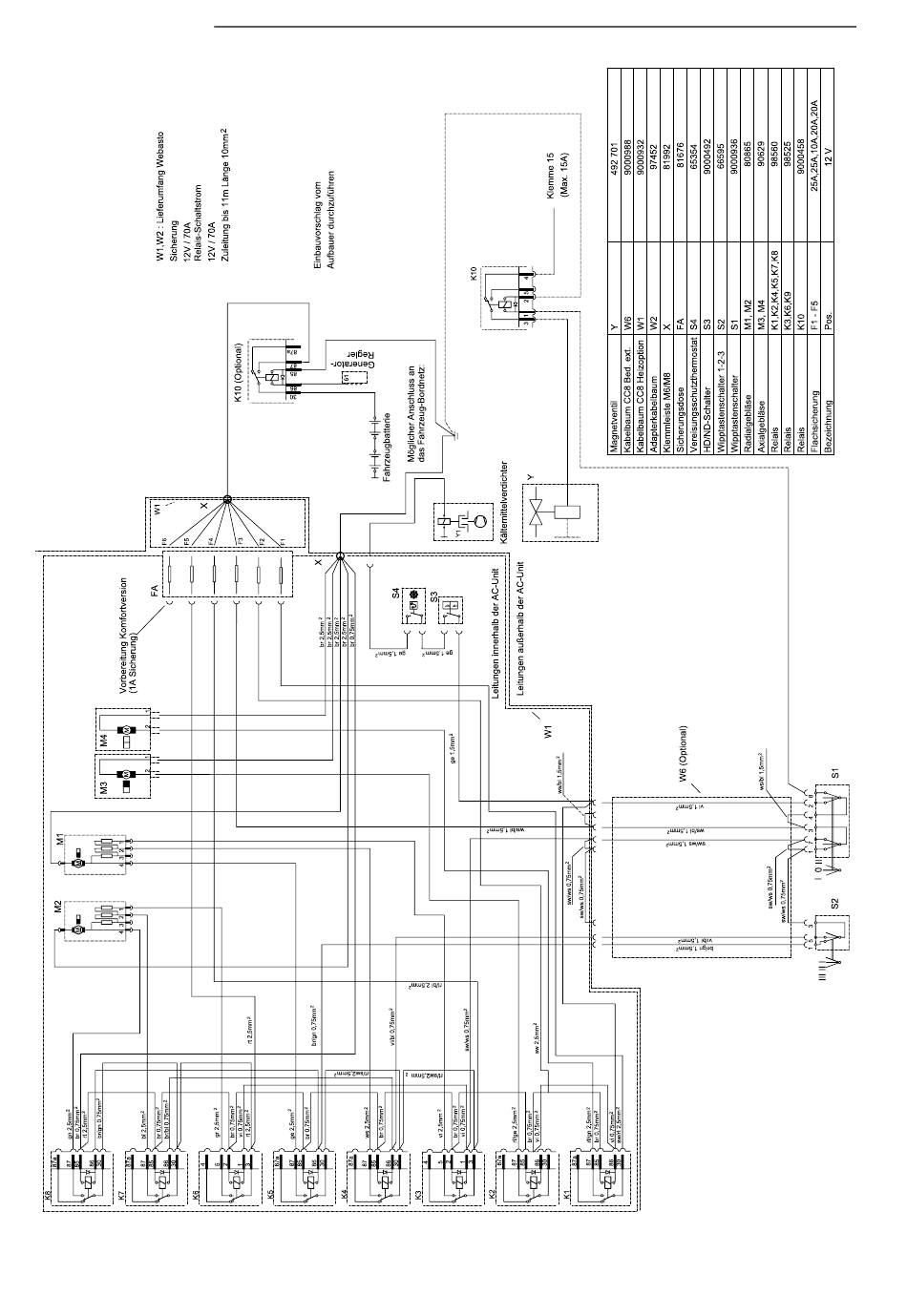
Abb. 7 Schaltplan CC8 mit Heizteil, Basisversion
12
Inhalt
sverzeichnis
Vorherige
Seite
Nächste
Seite
1
...
9
10
11
12
13
14
15
16
Quicklinks anzeigen
Quicklinks:
1.6.1 Elektrische Anlage
Quicklinks ausblenden:
Permanent
Temporär
Abbrechen
Inhaltsverzeichnis
Verwandte Anleitungen für Webasto CC8
Klimaanlagen Webasto CC4E Einbau- Und Serviceanleitung
(32 Seiten)
Klimaanlagen Webasto CC5 Einbau- Und Serviceanweisung
(43 Seiten)
Klimaanlagen Webasto BLUE COOL CLASSIC Bedienungsanleitung
Kompakt-klimaanlagen (3 Seiten)
Klimaanlagen Webasto BLUE COOL CLASSIC Bedienungsanleitung
Kompakt-klimaanlagen (3 Seiten)
Klimaanlagen Webasto BLUE COOL PREMIUM Bedienungsanleitung
Kälteaggregat (5 Seiten)
Klimaanlagen Webasto Comfort Einbaudokumentation
Ford focus / c-max / grand c-max (21 Seiten)
Klimaanlagen Webasto BlueCool C-Serie Einbauanweisung
Marine chiller-klimaanlagen (69 Seiten)
Klimaanlagen Webasto BlueCool C-Serie Einbauanweisung
Marine chiller-klimaanlagen (58 Seiten)
Klimaanlagen Webasto Cool Top Trail 34 Bedienungs- Und Installationsanleitung
(156 Seiten)
Klimaanlagen Webasto Cool Top RTE 10 Bedienungsanweisung
Aufdachklimaanlage (21 Seiten)
Klimaanlagen Webasto Houghton Cool Top Trail 20G-24G Bedienungs- Und Einbauanleitung
(146 Seiten)
Klimaanlagen Webasto BlueCool V Serie Bedienungsanweisung
(28 Seiten)
Klimaanlagen Webasto BlueCool C Serie Bedienungsanweisung
Marine chiller-klimaanlagen (12 Seiten)
Klimaanlagen Webasto Compact Cooler 4E Bedienungsanweisung
(18 Seiten)
Klimaanlagen Webasto Diavia SANTANA L Einbauanleitungen
24v dachinstallation (31 Seiten)
Klimaanlagen Webasto Belaire H2000 Bedienungsanleitung
(156 Seiten)
Verwandte Inhalte für Webasto CC8
BlueCool C-Serie Schaltplan Bluecool C-Series, Mono, Mit Soft Start
Webasto BlueCool C-Serie
CC5 Schaltplan Für Ausführung Basisversion
Webasto CC5
CC4E Schaltplan Für Ausführung Basisversion
Webasto CC4E
Cool Top 110 Umgang Mit Diesem Dokument
Webasto Cool Top 110
Madrid without fresh air ML Schaltplan-Symbole
Webasto Madrid without fresh air ML
Houghton Cool Top Trail 34G Umgang Mit Kondensation
Webasto Houghton Cool Top Trail 34G
Houghton Cool Top Trail 20G-24G Umgang Mit Kondensation
Webasto Houghton Cool Top Trail 20G-24G
Montreal R1234yf Umgang Mit Diesem Dokument
Cool Top Trail 35 Umgang Mit Diesem Dokument
Webasto Cool Top Trail 35
BlueCool V-PRO Serie Umgang Mit Diesem Dokument
Webasto BlueCool V-PRO Serie
BlueCool C-Serie Schaltplan Bildzeichen Übersicht
Webasto BlueCool C-Serie
Cool Top Trail 28 Umgang Mit Kondensation
Webasto Cool Top Trail 28
Cool Top Trail 34 Umgang Mit Diesem Dokument
Webasto Cool Top Trail 34
BlueCool F Serie Umgang Mit Diesem Dokument
Webasto BlueCool F Serie
Cool Top RTE 16 Umgang Mit Diesem Dokument
Webasto Cool Top RTE 16
Belaire H2000 Umgang Mit Diesem Dokument
Webasto Belaire H2000
Inhaltsverzeichnis
Drucken
Lesezeichen umbenennen
Lesezeichen löschen?
Möchten Sie es aus Ihren Handbüchern löschen?
Anmelden
Anmelden
ODER
Mit Facebook anmelden
Mit Google anmelden
Anleitung hochladen
Von PC hochladen
Von URL hochladen