Herunterladen Inhalt Inhalt Diese Seite drucken

Digital I/O; Internes Schaltbild Und Informationen Digital I/O - Ccv Insync Systemhandbuch

Inhaltsverzeichnis
Pin
Name
1
VCC
2
D-
3
D+
4
ID

7.4.9. Digital I/O

Der Digital I/O stellt zusätzliche Ein-/Ausgänge bereit.
Pin
Signal
1
GND In-Out
2
DigIn 3
3
DigIn 2
4
DigIn 1
5
DigOut
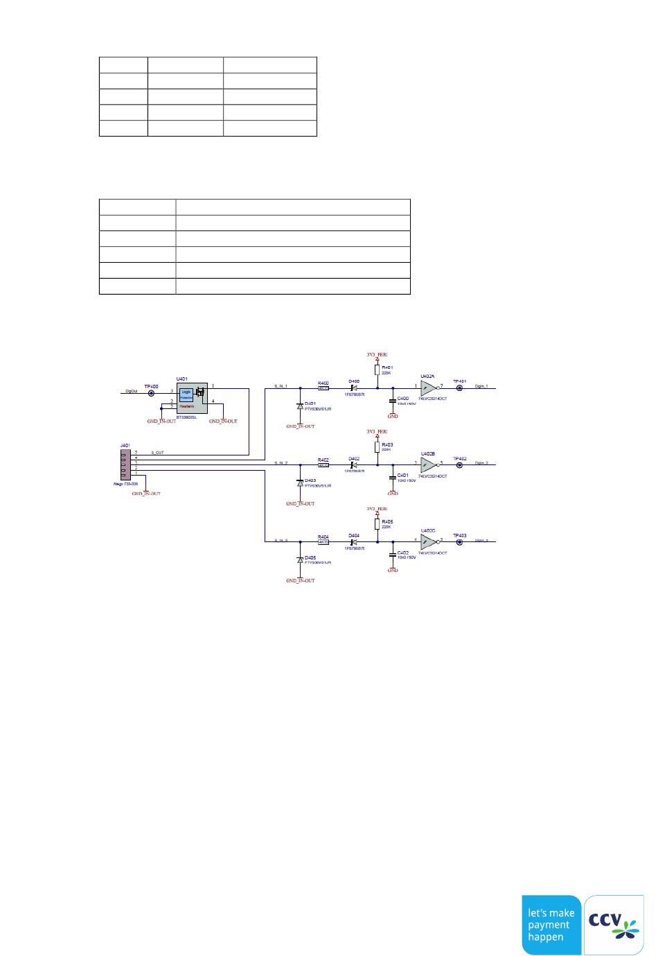
7.4.10.

Internes Schaltbild und Informationen Digital I/O

Für die I/O Ports wurde ein Baustein „HITFET-BTS3800SL" verwendet. Die entsprechenden
Daten sind der nachfolgenden Tabelle zu entnehmen.
CCV InSync Systemhandbuch Rev.08 01/2022 PA91P002 |
Signal
+5VDC
Data -
Data +
Masse
Seite 21
Inhaltsverzeichnis
loading

Diese Anleitung auch für:

Insync c

Inhaltsverzeichnis