Anmelden
Hochladen
Herunterladen
Inhalt
Inhalt
Zu meinen Handbüchern
Löschen
Teilen
URL dieser Seite:
HTML-Link:
Lesezeichen hinzufügen
Hinzufügen
Handbuch wird automatisch zu "Meine Handbücher" hinzugefügt
Diese Seite drucken
×
Lesezeichen wurde hinzugefügt
×
Zu meinen Handbüchern hinzugefügt
Anleitungen
Marken
Espa Anleitungen
Pumpen
SPEEDRIVE V2
Betriebsanleitung
Diagrama De Menús - Espa Speedrive V2 Betriebsanleitung
Vorschau ausblenden
Andere Handbücher für SPEEDRIVE V2
:
Installationsanleitung
(246 Seiten)
1
2
3
4
5
6
7
8
9
10
11
12
13
14
15
16
17
18
19
20
21
22
23
24
25
26
27
28
29
30
31
32
33
34
35
36
37
38
39
40
41
42
43
44
45
46
47
48
49
50
51
52
53
54
55
56
57
58
59
60
61
62
63
64
65
66
67
68
69
70
71
72
73
74
75
76
77
78
79
80
81
82
83
84
85
86
87
88
89
90
91
92
93
94
95
96
97
98
99
100
101
102
103
104
Seite
von
104
Vorwärts
/
104
Inhalt
Inhaltsverzeichnis
Fehlerbehebung
Lesezeichen
Inhaltsverzeichnis
Verfügbare Sprachen
DE
EN
FR
IT
ES
NL
PT
RU
CN
AR
Mehr
Verfügbare Sprachen
DEUTSCH, seite 53
ENGLISH, page 13
FRANÇAIS, page 23
ITALIANO, pagina 33
ESPAÑOL, página 3
DUTCH, pagina 63
PORTUGUÊS, página 43
РУССКИЙ, страница 83
汉语, 第 73 页
العربية, الصفحة 94
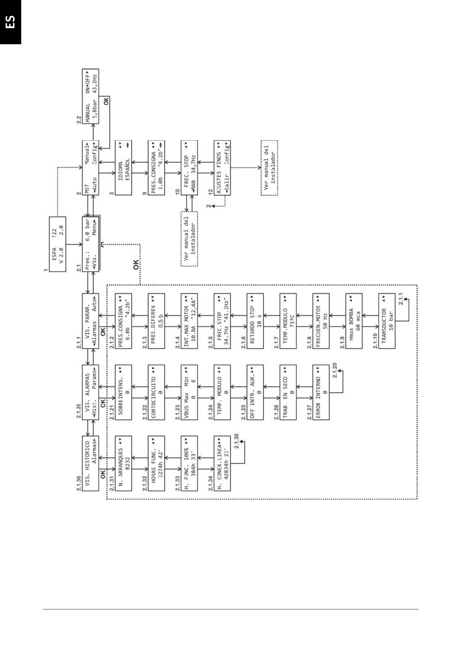
8 8 8 8 ) DIAGRAMA DE MENÚS
) DIAGRAMA DE MENÚS
) DIAGRAMA DE MENÚS
) DIAGRAMA DE MENÚS
- 12 -
Inhalt
sverzeichnis
Vorherige
Seite
Nächste
Seite
1
...
9
10
11
12
13
14
15
16
Kapitel
Español
3
English
13
Français
23
Italiano
33
Português
43
Deutsch
53
Dutch
63
汉语
73
Русский
83
Inhaltsverzeichnis
Fehlerbehebung
TROUBLESHOOTING
21
MÖGLICHE STÖRUNGEN, URSACHEN UND LÖSUNGEN
61
Verwandte Anleitungen für Espa SPEEDRIVE V2
Frequenzumrichter Espa SPEEDRIVE V2 Installationsanleitung
(246 Seiten)
Pumpen Espa Multi VX Gebrauchsanweisung
(72 Seiten)
Pumpen Espa VIGILA 100M Gebrauchsanweisung
(20 Seiten)
Pumpen Espa VIGILEX Gebrauchsanweisung
(16 Seiten)
Pumpen Espa VIGILEX SS series Gebrauchsanweisung
(16 Seiten)
Pumpen Espa Viginox series Bedienungsanweisung
(46 Seiten)
Pumpen Espa VIGILARAIN Serie Gebrauchsanweisung
(6 Seiten)
Pumpen Espa VE94 Gebrauchsanweisung
(40 Seiten)
Pumpen Espa VIGICOR Gebrauchsanweisung
(32 Seiten)
Pumpen Espa VIGICOR Gebrauchsanweisung
(18 Seiten)
Pumpen Espa VIGICOR Gebrauchsanweisung
(48 Seiten)
Pumpen Espa VIGLA 50M A Gebrauchsanweisung
(20 Seiten)
Pumpen Espa evopool SilenPlus Gebrauchsanweisung
(14 Seiten)
Pumpen Espa Drainbox 200M HA-S Einbau- Und Bedienungsanleitung
Sonderausfuehrung fuer aggressive abwaesser (6 Seiten)
Pumpen Espa WIPER 0 Gebrauchsanweisung
Elektro-kreiselpumpe (16 Seiten)
Pumpen Espa MULTI N Gebrauchsanweisung
(9 Seiten)
Verwandte Inhalte für Espa SPEEDRIVE V2
NOXPLUS2 Montaje De Las Tuberías De Aspiración
Espa NOXPLUS2
TIPER Declaracion De Conformidad Ce
Espa TIPER
RACER SERENITY E Declaracion De Conformidad Ce
Espa RACER SERENITY E
SATURN4 Limites De Funcionamento
Espa SATURN4
BLAUMAR I1 Détection De Problèmes
Espa BLAUMAR I1
NADORSELF Declaracion De Conformidad
Espa NADORSELF
NOXPLUS Montaje De Las Tuberías De Aspiración
Espa NOXPLUS
VIGICOR Declaracion De Conformidad Ce
Espa VIGICOR
TECNOPLUS 15 Montaje De Las Tuberías De Aspiración
Espa TECNOPLUS 15
ES 4 Waarschuwing Voor De Veiligheid Van Mensen En Dingen
Espa ES 4
PRESSDRIVE Advertencia Para La Seguridad De Personas Y Cosas
Espa PRESSDRIVE
DRAINEX 400 Montaje De Las Tuberías De Impulsión
Espa DRAINEX 400
ACUAPLUS N Manual De Instrucciones
Espa ACUAPLUS N
DRAIN 100M Declaracion De Conformidad Ce
Espa DRAIN 100M
DRAINEX 200 Declaracion De Conformidad
Espa DRAINEX 200
JARDINO HYDRA H Serie Declaracion De Conformidad
Espa JARDINO HYDRA H Serie
Diese Anleitung auch für:
Speedrive m22
Speedrive t22
Speedrive t55
Inhaltsverzeichnis
Drucken
Lesezeichen umbenennen
Lesezeichen löschen?
Möchten Sie es aus Ihren Handbüchern löschen?
Anmelden
Anmelden
ODER
Mit Facebook anmelden
Mit Google anmelden
Anleitung hochladen
Von PC hochladen
Von URL hochladen