Herunterladen Inhalt Inhalt Diese Seite drucken

Klemmenplan - Alpha Innotec Swc Betriebsanleitung

V-serie
Inhaltsverzeichnis

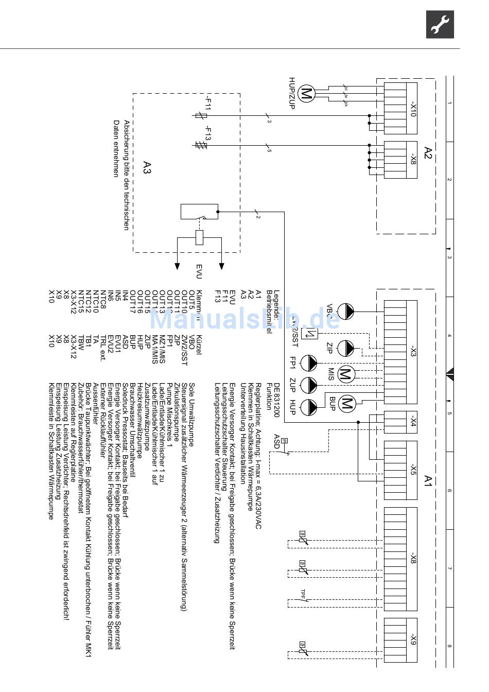
Klemmenplan

Technische Änderungen vorbehalten | 83057000cDE – Originalbetriebsanleitung | ait-deutschland GmbH
A2
A1
TRL ext.
TA
TB1
TBW
SWCV 62(H)(K)3
1
2
3
4
L
1~N/PE/230V/50Hz
N
PE
PE
3~N/PE/400V/50Hz
N
L1
L2
L3
OUT4
OUT5
OUT6
OUT7
OUT8
OUT9
OUT10
OUT11
OUT12
OUT13
OUT14
OUT15
OUT16
OUT17
L
L
L
L
IN1
IN2
IN3
IN4
IN5
IN6
IN7
NTC6
M6
NTC7
M7
NTC8
M8
NTC9
M9
NTC10
M10
NTC11
M11
NTC12
M12
NTC13
M13
NTC14
M14
NTC15
M15
37

Quicklinks ausblenden:

Inhaltsverzeichnis
loading

Inhaltsverzeichnis