Herunterladen Inhalt Inhalt Diese Seite drucken

Konnektivität - Citroën Jumpy Bedienungsanleitung

Vorschau ausblenden Andere Handbücher für JUMPY:
Inhaltsverzeichnis
Audio und Telematik
Konnektivität
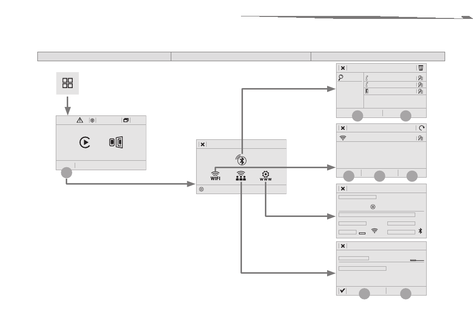
Je nach Ausstattung verfügbare Funktionen.
Ebene 1
23 °C
1
434
531 kHz
12:13
Ebene 2
Netzwerke
Ebene 3
Bluetooth
®
-Verbindung
2
3
WiFi -Netzwerkverbindung
4
5
6
Verbindungen und Verträge Dienste
WiFi Access Point
7
8

Quicklinks ausblenden:

Inhaltsverzeichnis
loading

Inhaltsverzeichnis