Herunterladen Inhalt Inhalt Diese Seite drucken

Anschluss Ihres Videorekorders Oder Laserdisc-Players; Anschluss Des Mitgelieferten Netzkabels - Nec Multisync Mt1075 Bedienungshandbuch

Inhaltsverzeichnis

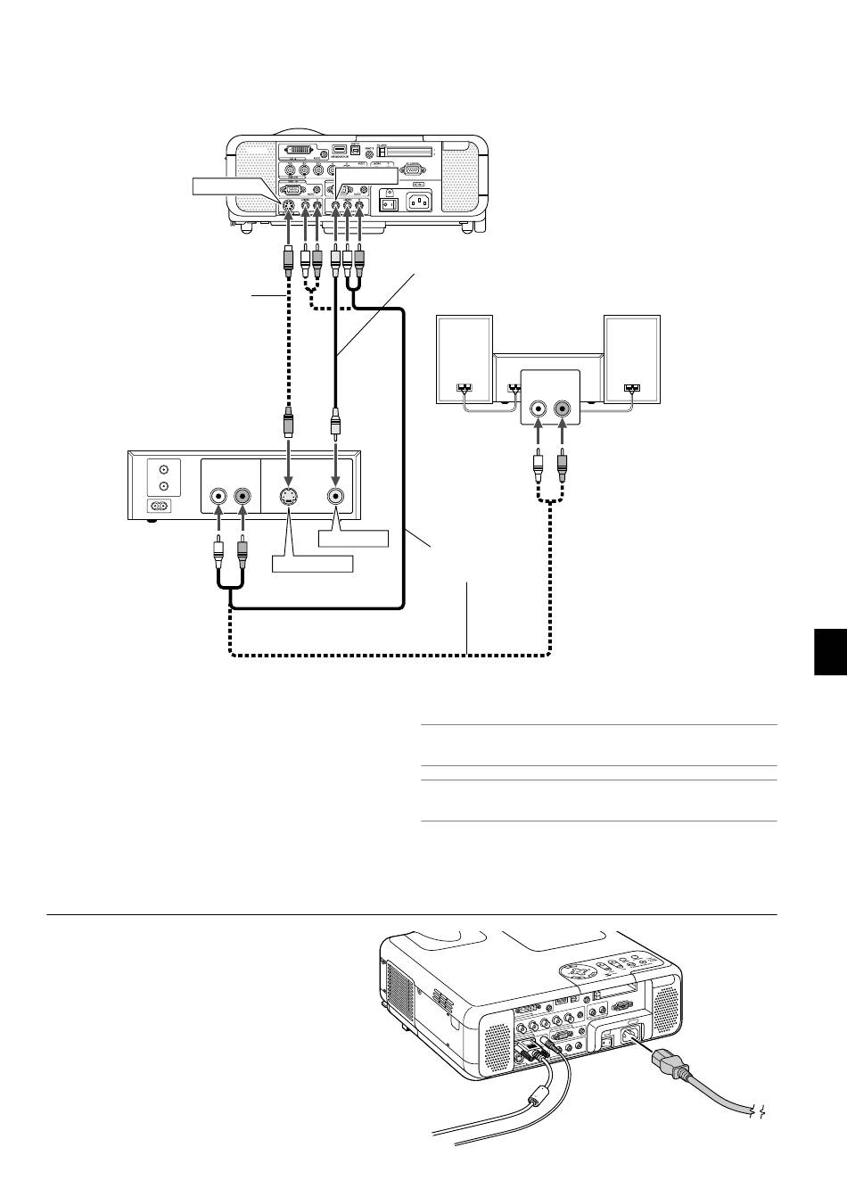
Anschluss Ihres Videorekorders oder LaserDisc-Players

S-VIDEO IN
S-Videokabel (nicht im Lieferumfang)
Videorekorder/ LaserDisc-Player
AUDIO OUT
Verwenden Sie handelsübliche Cinchbuchsenkabel (nicht im
Lieferumfang), um Ihren Videorekorder, LaserDisc-Player oder Ihre
Dokumentenkamera an den Projektor anzuschließen.
Verfahren Sie zur Durchführung der Anschlüsse, wie folgt:
1. Schalten Sie Projektor und Videorekorder, LaserDisc-Player bzw.
Dokumentenkamera aus.
2. Schließen Sie das eine Ende Ihres Cinchbuchsenkabels an den Video-
Ausgang auf der Rückseite Ihres Videorekorders oder LaserDisc-Play-
ers an. Das andere Ende des Cinchbuchsenkabeks muss an den
Video-Eingang Ihres Projektors angeschlossen werden. Verwenden
Sie zur Übertragung der Audiosignale von Ihrem Videorekorder oder
LaserDisc-Player (wenn Ihr Videorekorder oder LaserDisc-Player
dafür ausgelegt ist) ein Audiokabel (nicht im Lieferumfang). Achten
Sie beim Anschluss unbedingt darauf, dass Sie den rechten und linken
Kanal richtig anschließen, da nur so Stereoton gewährleistet ist.

Anschluss des mitgelieferten Netzkabels

Schließen Sie das mitgelieferte Netzkabel am Projektor
an.
Schließen Sie zunächst den dreipoligen Stecker des
mitgelieferten Netzkabels an an den AC IN-Eingang des
Projektors und dann den anderen Stecker an eine
Netzsteckdose an.
VIDEO IN
L
R
VIDEO OUT
S-VIDEO OUT
Videokabel (nicht im Lieferumfang)
Audiogerät
AUDIO IN
L
Audiokabel
(nicht im Lieferumfang)
3. Schalten Sie den Projektor und den Videorekorder bzw. LaserDisc-
Player ein.
HINWEIS: Weitere Informationen über die Spezifikationen des Video-Ausgangs
Ihres Videorekorders bzw. LaserDisc-Players entnehmen Sie bitte dem jeweiligen
Bedienungshandbuch.
HINWEIS: Während Schnellvorlauf oder Schnellrücklauf von Video- oder S-
Videoquellen, die über einen Bildwandler angeschlossen sind, wird das Bild unter
Umständen nicht korrekt wiedergegeben.
AU DIO
DVI IN
B/C b
G/Y
AU DIO
IN
RG B2
RG B1
IN
AU DIO
R
L/M ON
O
AU DIO
O IN
S-V IDE
G-17
R
1
2
REM OTE
NTR OL
PC CO
UB )
R
US E/H
US B ( MO
O
L/M ON
AU DIO
V
H
OU T
AU DIO
AC IN
T
RG B OU
AU DIO
R
O
L/M ON
AU DIO
VID EO
IN
Inhaltsverzeichnis
loading

Diese Anleitung auch für:

Mt1075gMt1065

Inhaltsverzeichnis