Anmelden
Hochladen
Herunterladen
Inhalt
Inhalt
Zu meinen Handbüchern
Löschen
Teilen
URL dieser Seite:
HTML-Link:
Lesezeichen hinzufügen
Hinzufügen
Handbuch wird automatisch zu "Meine Handbücher" hinzugefügt
Diese Seite drucken
×
Lesezeichen wurde hinzugefügt
×
Zu meinen Handbüchern hinzugefügt
Anleitungen
Marken
Rotek Anleitungen
Generatoren
GEN009
Benutzer- und wartungshandbuch
Schaltplan Motor - Rotek Gen009 Benutzer- Und Wartungshandbuch
Vorschau ausblenden
1
2
Inhalt
3
4
5
6
7
8
9
10
11
12
13
14
15
16
17
18
19
20
21
22
23
24
25
26
27
28
29
30
31
32
33
34
35
36
Seite
von
36
Vorwärts
/
36
Inhalt
Inhaltsverzeichnis
Lesezeichen
Inhaltsverzeichnis
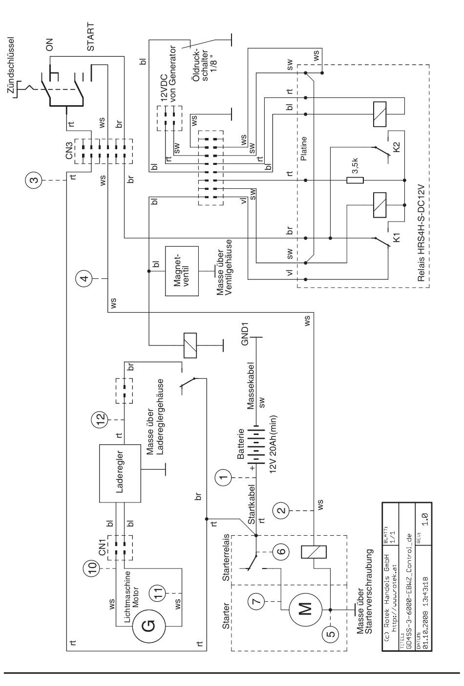
5.5.3. Schaltplan Motor
19
Inhalt
sverzeichnis
Vorherige
Seite
Nächste
Seite
1
...
16
17
18
19
20
21
22
23
Inhaltsverzeichnis
Verwandte Anleitungen für Rotek GEN009
Stromerzeuger Rotek GD4SS-3-6000-EBWZ Benutzer- Und Wartungshandbuch
Luftgekuehlter 1 zylinder 4-takt dieselmotor und synchrongenerator (36 Seiten)
Generatoren Rotek KTS10-1 Benutzer- Und Wartungshandbuch
Synchrongenerator ohne antriebsmotor kts-serie (16 Seiten)
Generatoren rotek GG4SS-1A-6000-EBWDCZ Benutzerhandbuch Und Servicehandbuch
(32 Seiten)
Generatoren Rotek GD4WS-1-012kW-EBDCZ Anleitung
(24 Seiten)
Generatoren Rotek BST Serie Benutzer- Und Wartungshandbuch
(16 Seiten)
Generatoren Rotek BST Serie BST-1A-005-KW Benutzer- Und Wartungshandbuch
(16 Seiten)
Generatoren Rotek GEN147 Wartungshandbuch
(28 Seiten)
Generatoren Rotek GEN056 Wartungshandbuch
(36 Seiten)
Generatoren Rotek GD4SS-3-6000-5EBWZ-ATS Benutzer- Und Wartungshandbuch
Stromerzeuger mit dieselmotor und startautomatik bei netzausfall luftgekühlter 1 zylinder 4-takt motor und synchrongenerator (32 Seiten)
Generatoren Rotek GEN082 Benutzer- Und Wartungshandbuch
(20 Seiten)
Generatoren Rotek GD4WSS-3-030kW-ATS-226B.3D-LWG Benutzerhandbuch
Diesel, wassergekühlt, supersilent, ats (17 Seiten)
Generatoren Rotek GD4SS-3-6000-EBWDC-ATS-U Bedienungsanleitung
Nkl. elektrostart, silent, batterielader mit auto-transfer switch (25 Seiten)
Generatoren Rotek GG4-1-4000-H/E-DC Benutzerhandbuch
(12 Seiten)
Generatoren Rotek GD4WSS-3-030kW-Y4102D-YHG30 Benutzerhandbuch
3-phasiger synchrongenerator mit wassergekühltem 4-zylinder dieselmotor (24 Seiten)
Generatoren Rotek GD4SS-1A-6000-EBDCZ-ATS Bedienungsanleitung
(32 Seiten)
Generatoren Rotek GD4WSS-015kW-L28M-BR-YH Benutzer- Und Wartungshandbuch
(28 Seiten)
Verwandte Inhalte für Rotek GEN009
GD4SS-3-6000-5EBWZ-ATS Schaltplan Motor
Rotek GD4SS-3-6000-5EBWZ-ATS
GD4WSS-3-030kW-Y4102D-YHG30 Schaltplan Motor
Rotek GD4WSS-3-030kW-Y4102D-YHG30
GEN056 Schaltplan Motor
Rotek GEN056
GEN147 Schaltplan Motor
Rotek GEN147
GG4-1-3300-HDC-U Fehlerdiagnose Motor - Schaltplan Zündung, Abbildung Zündmagnete
Rotek GG4-1-3300-HDC-U
GD4WSS Serie Motor Start
Rotek GD4WSS Serie
GD4WSS-015kW-L28M-BR-YH Start (Motor Starten)
Rotek GD4WSS-015kW-L28M-BR-YH
GD4SS-1A-6000-EBDCZ-ATS Technische Daten Motor
Rotek GD4SS-1A-6000-EBDCZ-ATS
GD4WSS-3-012kW-YD1.485-LWG12 Technische Daten Motor
Rotek GD4WSS-3-012kW-YD1.485-LWG12
GG4SS-3-6000-EBW Schaltplan Zündung
Rotek GG4SS-3-6000-EBW
GG4-1-4000-H/E-DC Technische Daten Motor
Rotek GG4-1-4000-H/E-DC
GG4-1-4000-H-DC Technische Daten Motor
Rotek GG4-1-4000-H-DC
GD4-1-3300-EBDC Motor Start / Motor Stop
Rotek GD4-1-3300-EBDC
GD4SS-3-6000-EBWDC-ATS-U Motor Stopp (Inselbetrieb)
Rotek GD4SS-3-6000-EBWDC-ATS-U
GG4-1-3300-HDCZ Technische Daten Motor
Rotek GG4-1-3300-HDCZ
GD4WS-1-012kW-EBDCZ Technische Daten Motor
Rotek GD4WS-1-012kW-EBDCZ
Diese Anleitung auch für:
Gd4ss-3-6000-ebwz
Inhaltsverzeichnis
Drucken
Lesezeichen umbenennen
Lesezeichen löschen?
Möchten Sie es aus Ihren Handbüchern löschen?
Anmelden
Anmelden
ODER
Mit Facebook anmelden
Mit Google anmelden
Anleitung hochladen
Von PC hochladen
Von URL hochladen