Herunterladen Inhalt Inhalt Diese Seite drucken

Verbindungen; Bevor Sie Geräte Anschließen; Anschlussübersicht - Nec Multisync P404 Bedienungsanleitung

Vorschau ausblenden Andere Handbücher für MultiSync P404:
Inhaltsverzeichnis

Verbindungen

HINWEIS:
Beim Einschalten des Bildschirms oder eines anderen externen Geräts dürfen keine Kabel angeschlossen bzw.
abgezogen werden, da dies zu einem Bildverlust führen kann.
HINWEIS:
Verwenden Sie ein Audiokabel ohne integrierten Widerstand. Die Verwendung eines Audiokabels mit integriertem
Widerstand verringert die Lautstärke.
Bevor Sie Geräte anschließen:
*
Schalten Sie zunächst alle angeschlossenen Geräte aus, und stellen Sie die Verbindungen her.
*
Ausführliche Hinweise entnehmen Sie den Handbüchern zu den einzelnen Geräteeinheiten.
*
Schließen Sie USB-Speichergeräte und microSD-Speicherkarten nur an den Monitor an bzw. trennen sie von diesem, wenn
der Monitor ausgeschaltet ist.
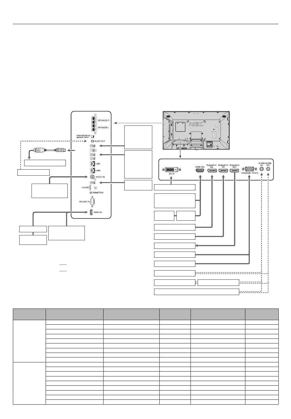
Anschlussübersicht
USB-
USB-
USB-
USB-
Anschluss
Anschluss
Anschluss
Anschluss
(Typ A)
(Typ A)
(Typ B)
(Typ B)
USB-Kabel
Computer (USB)*
1
Stereoverstärker
Videorekorder oder
DVD-Player (Video)
AV-Verstärker
DVD-Player oder
Computer
DVD-Player
(HDMI)
Durchgezogene Striche = Videosignal
Gepunktete Striche = Audiosignal
*: Bei mehreren zusammengeschlossenen Monitoren gibt es eine Obergrenze, wie viele Monitore zusammengeschlossen werden können.
*1: Das an USB2 angeschlossenen Gerät kann das an USB1 angeschlossene Gerät steuern.
Angeschlossenes
Verbundener
Gerät
Anschluss
HDMI IN1
HDMI IN2
DisplayPort IN1
AV
DisplayPort IN2
VGA (RGB, YPbPr)
VGA (RGB, YPbPr)
VIDEO IN
Steckplatz für Zusatzplatine (SLOT2) VIDEOPEGEL: RAW/EXPAND*
HDMI IN1
HDMI IN2
DisplayPort IN1
PC
DisplayPort IN2
VGA (RGB, YPbPr)
VGA (RGB, YPbPr)
VIDEO IN
Steckplatz für Zusatzplatine (SLOT2) VIDEOPEGEL: RAW/EXPAND*
*2: Nehmen Sie die entsprechende Einstellung für das Eingangssignal vor.
USB-Geräte wie
USB1
USB2
USB CM1 (2A)
USB CM2
Stromversorgung
Präsentationsfern-
USB MP
Einstellung in
ANSCHLUSSEINSTELLUNG
DVI
DVI-MODUS: DVI-HD
VIDEOPEGEL: RAW/EXPAND*
VIDEOPEGEL: RAW/EXPAND*
VIDEOPEGEL: RAW/EXPAND*
VIDEOPEGEL: RAW/EXPAND*
VGA-MODUS: RGB
VGA-MODUS: YPbPr
DVI
DVI-MODUS: DVI-PC/DVI-HD
VIDEOPEGEL: RAW/EXPAND*
VIDEOPEGEL: RAW/EXPAND*
VIDEOPEGEL: RAW/EXPAND*
VIDEOPEGEL: RAW/EXPAND*
VGA-MODUS: RGB
VGA-MODUS: YPbPr
USB-Kameras
oder USB-
Speichergeräte
Geräte, die eine
benötigen:
Z. B.: MP-02,
bedienung
USB-
Speichergerät
Computer (digital)
DVD-Player (HDMI) oder
Computer (HDMI)
DVD-Player
(HDMI)
Verstärker
Computer (DisplayPort)
Computer (DisplayPort)
Zweiter Monitor*
Computer (analog)
DVD-Player (Komponente)
Computer
DVD-Player
Videorekorder oder DVD-Player
Name des
Eingangssignals
DVI
2
HDMI1
2
HDMI2
2
DisplayPort 1
2
DisplayPort 2
VGA (RGB)
VGA (YPbPr)
VIDEO
2
OPTION
DVI
2
HDMI1
2
HDMI2
2
DisplayPort 1
2
DisplayPort 2
VGA (RGB)
VGA (YPbPr)
VIDEO
2
OPTION
Deutsch-16
AV-
Stereoverstärker
Verbundener
Audioanschluss
IN1/IN2
HDMI1
HDMI2
DisplayPort 1
DisplayPort 2
IN1/IN2
IN1/IN2
IN1/IN2
OPTION (ANALOG/DIGITAL)*
IN1/IN2
HDMI1
HDMI2
DisplayPort 1
DisplayPort 2
IN1/IN2
IN1/IN2
IN1/IN2
OPTION (ANALOG/DIGITAL)*
Eingabetaste der
Fernbedienung
DVI
HDMI1
HDMI2
DisplayPort 1
DisplayPort 2
VGA (RGB/YPbPr)
VGA (RGB/YPbPr)
VIDEO
2
OPTION
DVI
HDMI1
HDMI2
DisplayPort 1
DisplayPort 2
VGA (RGB/YPbPr)
VGA (RGB/YPbPr)
VIDEO
2
OPTION
Inhaltsverzeichnis
loading

Inhaltsverzeichnis