Anmelden
Hochladen
Herunterladen
Inhalt
Inhalt
Zu meinen Handbüchern
Löschen
Teilen
URL dieser Seite:
HTML-Link:
Lesezeichen hinzufügen
Hinzufügen
Handbuch wird automatisch zu "Meine Handbücher" hinzugefügt
Diese Seite drucken
×
Lesezeichen wurde hinzugefügt
×
Zu meinen Handbüchern hinzugefügt
Anleitungen
Marken
nVent RAYCHEM Anleitungen
Steuergeräte
systectherm Raystat
Installationsanleitung
Electrical Scheme - Nvent Raychem Systectherm Raystat Installationsanleitung
Version 5energiesparendes steuergeraet fuer frostschutzanwendungen
Vorschau ausblenden
1
2
3
4
5
6
7
8
9
10
11
12
13
14
15
16
17
18
19
20
21
22
23
24
25
26
27
28
29
30
31
32
33
34
35
36
Seite
von
36
Vorwärts
/
36
Inhalt
Inhaltsverzeichnis
Fehlerbehebung
Lesezeichen
Inhaltsverzeichnis
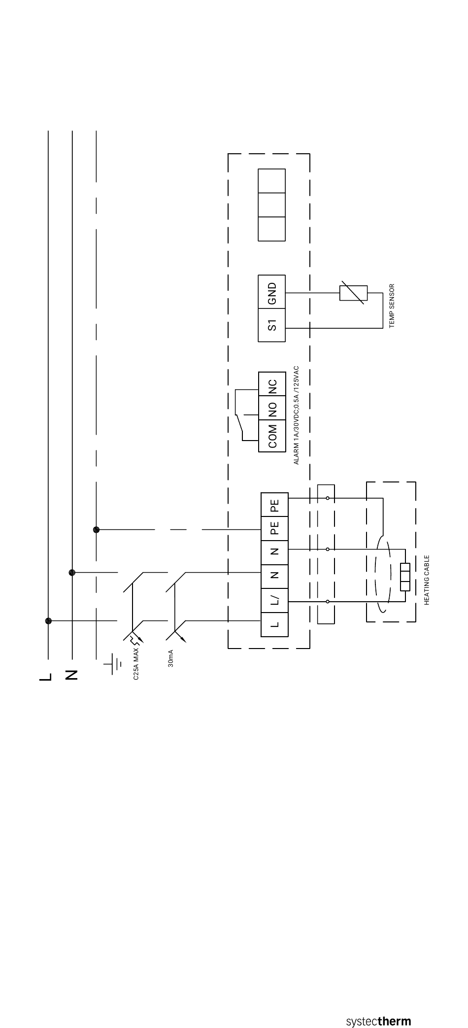
Electrical Scheme
Standard: NTC Sensor
nVent.com/RAYCHEM | 83
Inhalt
sverzeichnis
Vorherige
Seite
Nächste
Seite
1
...
29
30
31
32
33
34
35
36
Inhaltsverzeichnis
Verwandte Anleitungen für nVent RAYCHEM systectherm Raystat
Steuergeräte nVent RAYCHEM Raystat Installations- Betriebs Und Wartungshandbuch
Version 5 (108 Seiten)
Steuergeräte nVent RAYCHEM systectherm Elexant 650c Bedienungsanleitung
(16 Seiten)
Steuergeräte nVent RAYCHEM NGC-UIT2-ORD-R Installationsanleitung
Remote user interface terminal für nvent raychem ngc-systeme (6 Seiten)
Steuergeräte nVent RAYCHEM Elexant 450c Bedienungsanleitung
Elektronische steuereinheit für einen sicheren und effizienten betrieb des selbstregulierenden heizbandes für frostschutz an rohrleitungen (21 Seiten)
Steuergeräte nVent RAYCHEM Elexant 450c Bedienungsanleitung
(15 Seiten)
Steuergeräte nVent RAYCHEM Elexant 650c Installations- Und Bedienungsanleitung
(109 Seiten)
Steuergeräte nVent RAYCHEM Elexant 650c Bedienungsanleitung
(24 Seiten)
Steuergeräte nVent RAYCHEM DigiTrace TCONTROL-CONT-03 Anleitung
Kompakter mikroprozessorregler; modbus (73 Seiten)
Steuergeräte nVent RAYCHEM NGC-20-C-E Bedienungsanleitung
Feldmontiertes steuergerät für elektrische begleitheizung (5 Seiten)
Steuergeräte nVent RAYCHEM Elexant 450c Bedienungsanleitung
(80 Seiten)
Steuergeräte nVent RAYCHEM Elexant 650c-Modbus Bedienungsanleitung
(109 Seiten)
Steuergeräte nVent RAYCHEM Elexant 5010i Bedienungsanleitung
(49 Seiten)
Steuergeräte nVent RAYCHEM Elexant 4010i Benutzerhandbuch
(100 Seiten)
Steuergeräte nVent RAYCHEM Elexant 5010i Bedienungsanleitung
(5 Seiten)
Steuergeräte nVent RAYCHEM HWAT-ECO V5 Installationsanleitung
(140 Seiten)
Verwandte Inhalte für nVent RAYCHEM systectherm Raystat
HWAT-ECO V5 Electrical Scheme
nVent RAYCHEM HWAT-ECO V5
Raystat Electrical Scheme
nVent RAYCHEM Raystat
Diese Anleitung auch für:
Raystat 10xl2-lh
Raystat 15xl2-lh
Raystat 26xl2-l
Raystat 31xl2-lh
Inhaltsverzeichnis
Drucken
Lesezeichen umbenennen
Lesezeichen löschen?
Möchten Sie es aus Ihren Handbüchern löschen?
Anmelden
Anmelden
ODER
Mit Facebook anmelden
Mit Google anmelden
Anleitung hochladen
Von PC hochladen
Von URL hochladen