Anmelden
Hochladen
Herunterladen
Inhalt
Inhalt
Zu meinen Handbüchern
Löschen
Teilen
URL dieser Seite:
HTML-Link:
Lesezeichen hinzufügen
Hinzufügen
Handbuch wird automatisch zu "Meine Handbücher" hinzugefügt
Diese Seite drucken
×
Lesezeichen wurde hinzugefügt
×
Zu meinen Handbüchern hinzugefügt
Anleitungen
Marken
Dimplex Anleitungen
Wärmepumpen
SI 5MER
Montage- und gebrauchsanweisung
Anschlussplan Kühlregler / Terminal Diagram For Cooling Controller / Schéma De Branchement Du Régulateur De Refroidissement - Dimplex Si 5Mer Montage- Und Gebrauchsanweisung
Sole/wasserwärmepumpe für innenaufstellung
Vorschau ausblenden
Andere Handbücher für SI 5MER
:
Montage- und gebrauchsanweisung
(64 Seiten)
1
2
3
4
5
6
7
8
9
10
11
12
13
14
15
16
17
18
19
20
21
22
23
24
25
26
27
28
29
30
Seite
von
30
Vorwärts
/
30
Inhalt
Inhaltsverzeichnis
Fehlerbehebung
Lesezeichen
Inhaltsverzeichnis
3.5
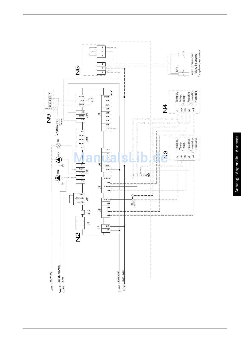
3.5 Anschlussplan Kühlregler / Terminal diagram for cooling controller /
Schéma de branchement du régulateur de refroidissement
www.dimplex.de
A-XV
Inhalt
sverzeichnis
Vorherige
Seite
Nächste
Seite
1
...
22
23
24
25
26
27
28
29
Kapitel
Deutsch
2
Français
11
Inhaltsverzeichnis
Verwandte Anleitungen für Dimplex SI 5MER
Wärmepumpen Dimplex SI 5MER Montage- Und Gebrauchsanweisung
Sole/wasserwärmepumpe für innenaufstellung (64 Seiten)
Wärmepumpen Dimplex SI 5CS Montageanweisung Und Gebrauchsanweisung
Sole-wasser-wärmepumpe für innenaufstellung (40 Seiten)
Wärmepumpen Dimplex SI 7CS Montage- Und Gebrauchsanweisungen
Sole/wasser-wärmepumpe fuer innenaufstellung (48 Seiten)
Wärmepumpen Dimplex SI 75TU Gebrauchsanweisung
(60 Seiten)
Wärmepumpen Dimplex SI 5MSR Gebrauchsanweisung
Sole/wasserwärmepumpe für innenaufstellung (48 Seiten)
Wärmepumpen Dimplex SI 5USR Montage- Und Gebrauchsanweisung
Sole/wasserwärmepumpe für innenaufstellung (48 Seiten)
Wärmepumpen Dimplex SI 50TE Montageanweisung Und Gebrauchsanweisung
Sole/wasserwärmepumpe für innenaufstellung (52 Seiten)
Wärmepumpen Dimplex SI 50TE Montage- Und Gebrauchsanweisung
Sole/wasser- wärmepumpe für innenaufstellung (30 Seiten)
Wärmepumpen Dimplex 452234.66.02 Montage- Und Gebrauchsanweisungen
Sole/wasserwärmepumpe für innenaufstellung (72 Seiten)
Wärmepumpen Dimplex SI 5TE Montage- Und Gebrauchsanweisung
Sole/wasserwärmepumpe für innenaufstellung (33 Seiten)
Wärmepumpen Dimplex SI 5ME Gebrauchsanweisung
(25 Seiten)
Wärmepumpen Dimplex SI 7ME Montage- Und Gebrauchsanweisungen
(52 Seiten)
Wärmepumpen Dimplex SI 50TUR Montage- Und Gebrauchsanweisung
Reversible sole-wsser-waermepumpe fuer innenaufstellung (68 Seiten)
Wärmepumpen Dimplex SI 50TUR Montage- Und Gebrauchsanweisungen
Sole/wasserwärmepumpe für innenaufstellung (100 Seiten)
Wärmepumpen Dimplex SI 5BS Montage- Und Gebrauchsanweisungen
(28 Seiten)
Wärmepumpen Dimplex SI 11MS Montage- Und Gebrauchsanweisungen
Sole/wasser-wärmepumpe fuer innenaufstellung (40 Seiten)
Verwandte Inhalte für Dimplex SI 5MER
SI 10MER Anschlussplan Kühlregler / Terminal Diagram For Cooling Controller / Schéma De Branchement Du Régulateur De Refroidissement
Dimplex SI 10MER
SI 75TER+ Anschlussplan Kühlregler / Terminal Diagram For Cooling Controller / Schéma De Branchement Du Régulateur De Refroidissement
Dimplex SI 75TER+
SI 30TER+ Anschlussplan Kühlregler / Terminal Diagram For Cooling Controller / Schéma De Branchement Du Régulateur De Refroidissement
Dimplex SI 30TER+
SI 75TER+ Anschlussplan Kühlregler / Terminal Diagram For Cooling Controller / Schéma De Branchement Du Régulateur De Refroidissement
Dimplex SI 75TER+
SI 75TER+ Anschlussplan Kühlregler / Terminal Diagram For Cooling Controller / Schéma De Branchement Du Régulateur De Refroidissement
Dimplex SI 75TER+
SI 5MSR Anschlussplan Kühlregler / Terminal Diagram For Cooling Controller / Schéma De Branchement Du Régulateur De Refroidissement
Dimplex SI 5MSR
LI 11MER Anschlussplan Kühlregler / Terminal Diagram For The Cooling Controller / Schéma Électrique Du Régulateur Refroidissement
Dimplex LI 11MER
LIK 8MER Anschlussplan Kühlregler / Terminal Diagram For The Cooling Controller / Schéma Électrique Du Régulateur Refroidissement
Dimplex LIK 8MER
LI 11TER+ Anschlussplan Kühlregler / Terminal Diagram For The Cooling Controller / Schéma Électrique Du Régulateur Refroidissement
Dimplex LI 11TER+
452158.66.29 Anschlussplan Kühlregler / Terminal Diagram For The Cooling Controller / Schéma Électrique Du Régulateur Refroidissement
Dimplex 452158.66.29
SI 130TUR+ Anschlussplan Standardregler / Terminal Diagram For Standard Controller / Schéma De Branchement Du Régulateur Standard
Dimplex SI 130TUR+
452234.66.36 Anschlussplan Standardregler / Terminal Diagram For Standard Controller / Schéma De Branchement Du Régulateur Standard
Dimplex 452234.66.36
SI 130TUR+ Anschlussplan Standardregler / Terminal Diagram For Standard Controller / Schéma De Branchement Du Régulateur Standard
Dimplex SI 130TUR+
SI 5USR Anschlussplan Kühlregler / Circuit Diagram For Cooling Controller / Schéma Électrique Du Régulateur De Rafraîchissement
Dimplex SI 5USR
WI 140TUR+ Anschlussplan Standardregler / Terminal Diagram For Standard Controller / Schéma De Branchement Du Régulateur Standard
Dimplex WI 140TUR+
452234.66.36 Anschlussplan Standardregler / Terminal Diagram For Standard Controller / Schéma De Branchement Du Régulateur Standard
Dimplex 452234.66.36
Diese Anleitung auch für:
Si 9mer
Si 7mer
Si 11mer
Inhaltsverzeichnis
Drucken
Lesezeichen umbenennen
Lesezeichen löschen?
Möchten Sie es aus Ihren Handbüchern löschen?
Anmelden
Anmelden
ODER
Mit Facebook anmelden
Mit Google anmelden
Anleitung hochladen
Von PC hochladen
Von URL hochladen