Anmelden
Hochladen
Herunterladen
Inhalt
Inhalt
Zu meinen Handbüchern
Löschen
Teilen
URL dieser Seite:
HTML-Link:
Lesezeichen hinzufügen
Hinzufügen
Handbuch wird automatisch zu "Meine Handbücher" hinzugefügt
Diese Seite drucken
×
Lesezeichen wurde hinzugefügt
×
Zu meinen Handbüchern hinzugefügt
Anleitungen
Marken
Danfoss Anleitungen
Steuergeräte
OPTYMA Control AK-RC 103
Bedienungsanleitung
Danfoss OPTYMA Control AK-RC 103 Bedienungsanleitung Seite 28
Vorschau ausblenden
1
Inhalt
2
3
4
5
6
7
8
9
10
11
12
13
14
15
16
17
18
19
20
21
22
23
24
25
26
27
28
Seite
von
28
Vorwärts
/
28
Inhalt
Inhaltsverzeichnis
Fehlerbehebung
Lesezeichen
Inhaltsverzeichnis
28
RS8FE503 © Danfoss A/S 2015/10
OPTYMA
TM
Control Dreiphasig AK-RC 103
Inhalt
sverzeichnis
Vorherige
Seite
1
...
25
26
27
28
Quicklinks anzeigen
Quicklinks:
Beschreibung
Schaltbilder
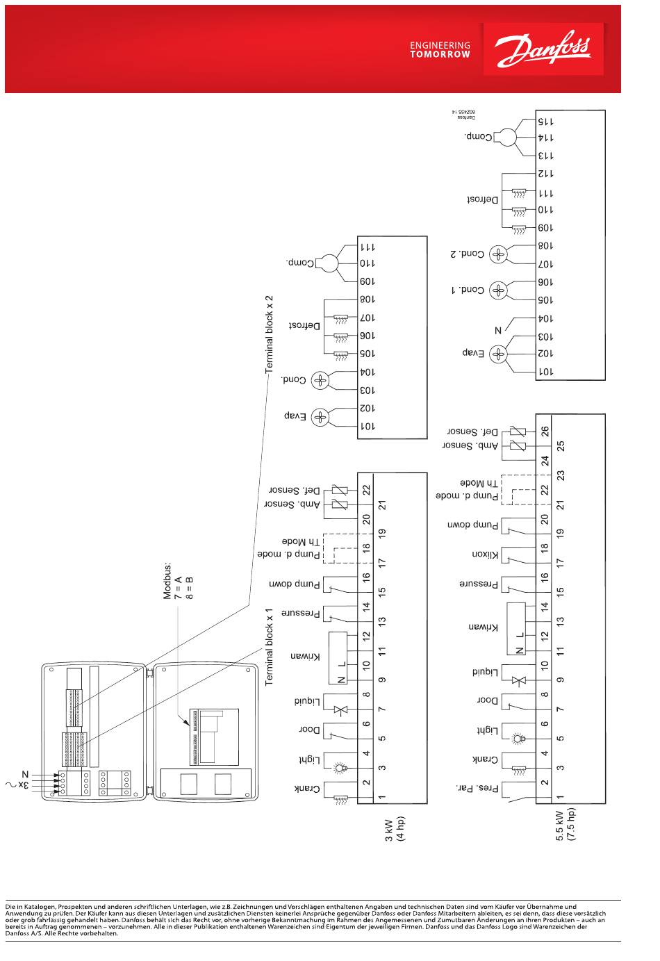
Elektrische Verdrahtung
Einstellen und Anzeige der Sollwerte
Programmierung Stufe 1 (Benutzerebene)
Programmierung Stufe 2 (Installateurebene)
Alarmcodes
Fehlersuche
Quicklinks ausblenden:
Permanent
Temporär
Abbrechen
Inhaltsverzeichnis
Verwandte Anleitungen für Danfoss OPTYMA Control AK-RC 103
Steuergeräte Danfoss OPTYMA AK-RC 101 Anleitung
(20 Seiten)
Steuergeräte Danfoss Optyma control AK-RC 111 Benutzerhandbuch
Einphasig (16 Seiten)
Steuergeräte Danfoss Optyma control AK-RC 111 Bedienungsanleitung
(20 Seiten)
Steuergeräte Danfoss Optyma Control AK-RC 113 Benutzerhandbuch
(20 Seiten)
Steuergeräte Danfoss AK-RC 101 Bedienungsanleitung
(17 Seiten)
Steuergeräte Danfoss AK-SM 800 Montageanleitung
(44 Seiten)
Steuergeräte Danfoss AKC 24 P Bedienungsanleitung
(8 Seiten)
Steuergeräte Danfoss AK-CC550 Bedienungsanleitung
Regler für kühlmöbelregelung (36 Seiten)
Steuergeräte Danfoss AK-CC 210B Benutzerhandbuch
Kühlstellenregler (22 Seiten)
Steuergeräte Danfoss AK-CC55 Serie Benutzerhandbuch
(70 Seiten)
Steuergeräte Danfoss AK-CC55 Installationsanleitung
(16 Seiten)
Steuergeräte Danfoss AK-CC55 Installationsanleitung
(16 Seiten)
Steuergeräte Danfoss AKC 114P Bedienungsanleitung
(8 Seiten)
Steuergeräte Danfoss AKC 115P Bedienungsanleitung
(8 Seiten)
Steuergeräte Danfoss AK-SM 800A Serie Benutzerhandbuch
Ak-systemmanager (104 Seiten)
Steuergeräte Danfoss AK-CC 210 Bedienungsanleitung
Kühlstellenregler (24 Seiten)
Verwandte Produkte für Danfoss OPTYMA Control AK-RC 103
Danfoss OPTYMA AK-RC 101
Danfoss Optyma control AK-RC 111
Danfoss Optyma Control AK-RC 113
Danfoss AK-RC 101
Danfoss AK-RC 103
Danfoss AK-SM 800
Danfoss AK-SM 720
Danfoss AK-HP 78
Danfoss AK-CC550
Danfoss AK-CC55
Danfoss AK-SM 880
Danfoss AK-CC 210
Danfoss ADAP-KOOL AK-LM 350
Danfoss AK-PC 530
Danfoss AFPQ 4
Danfoss AKA 244
Inhaltsverzeichnis
Drucken
Lesezeichen umbenennen
Lesezeichen löschen?
Möchten Sie es aus Ihren Handbüchern löschen?
Anmelden
Anmelden
ODER
Mit Facebook anmelden
Mit Google anmelden
Anleitung hochladen
Von PC hochladen
Von URL hochladen