Herunterladen Inhalt Inhalt Diese Seite drucken

Anschlussübersicht - Nec Multisync M751 Bedienungsanleitung

Großformatbildschirm
Vorschau ausblenden Andere Handbücher für MultiSync M751:
Inhaltsverzeichnis
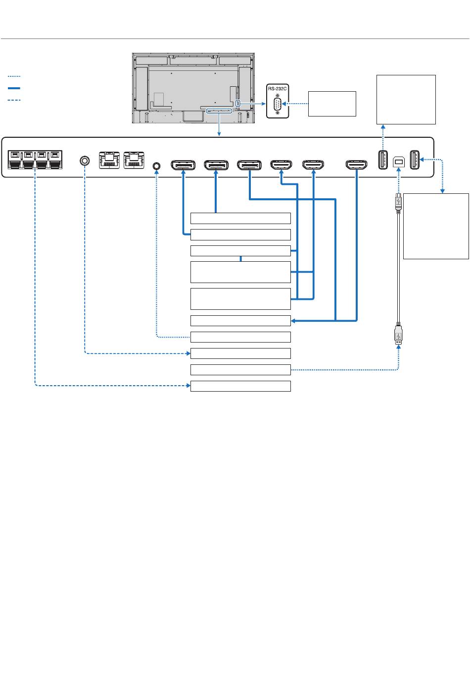
Anschlussübersicht
Gepunktete Linien = anderes Signal
Durchgezogene Linien = Videosignal
Gestrichelte Linien = Audiosignal
EXTERNAL SPEAKER
AUDIO OUT
*: Bei der Verkettung von Monitoren gibt es eine Obergrenze für die Anzahl der Monitore, die zusammengeschlossen werden können.
*
: Das an USB-B angeschlossenen Gerät kann das an USB-A angeschlossene Gerät verwenden. Siehe
1
LAN 1
LAN 2
DisplayPort
REMOTE
IN 1
IN
HDMI IN 1
DisplayPort
DisplayPort
IN 2
OUT
(ARC)
Computer (DisplayPort)
Computer (DisplayPort)
AV-Verstärker
Blu-ray- oder
DVD-Player (HDMI)
HDMI-Videoplayer
oder Computer (HDMI)
Zweiter Monitor*
Sensoreinheit
Stereoverstärker
Computer-USB*
1
Externe Lautsprecher
Deutsch-28
USB-Geräte
Computer
Kamera oder
(RS-232C)
Speichergerät*
HDMI IN 2
HDMI OUT
USB-A
„Anschließen eines USB-Geräts" auf Seite
wie USB-
USB-
1
SERVICE
USB-B
USB-Speicher-
gerät oder
USB-Farbsensor.
Geräte, die eine
Stromversorgung
benötigen: Z. B.:
Multi-Presenter-Stick.
34.
Inhaltsverzeichnis
loading

Diese Anleitung auch für:

Multisync m861

Inhaltsverzeichnis