Herunterladen Inhalt Inhalt Diese Seite drucken

Ca80 Als Reinigungs-Master Für Angeschlossene Sensoren (Optional); Messbetrieb Durch Externes Signal Unterbrechen - Endress+Hauser Liquiline System Ca80Al Betriebsanleitung

Colorimetrischer analysator für aluminium
Vorschau ausblenden Andere Handbücher für Liquiline System CA80AL:
Inhaltsverzeichnis
Liquiline System CA80AL
Endress+Hauser
CA80 als Reinigungs-Master für angeschlossene Sensoren (optional)
47
48
1
Dig.in
91
92
 62
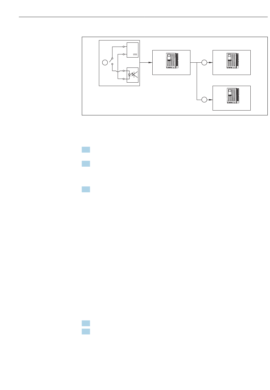
Beispiel für eine zentrale Reinigungskontrolle
1
Externer Reinigungs-Trigger am binären Eingang
2
Weitergabe des externen Holds über Binärausgang an andere Messgeräte ohne angeschlossenen Reinigungen
3
Weitergabe des Reinigungstriggers über Binärausgang an andere Messstellen mit eigener Reinigung
1. Ein externer Trigger löst am Master eine Reinigung aus. Eine Reinigungseinheit ist
angeschlossen, z.B. über ein Relais oder einen Binärausgang.
2. Über einen Binärausgang wird der Reinigungstrigger an ein anderes Gerät weiterge-
geben. Dieses hat selbst keine angeschlossene Reinigungseinheit, seine Sensoren
sind aber im von der Reinigung des Masters betroffenen Medium installiert und wer-
den durch den Trigger auf Hold gesetzt.
3. Über einen weiteren Binärausgang wird der Trigger an ein anderes Gerät weitergege-
ben, dessen angeschlossene Sensoren eigene Reinigungseinheiten haben. Das Signal
kann genutzt werden, um gleichzeitig mit dem Master eine eigene Reinigung auszu-
lösen.

Messbetrieb durch externes Signal unterbrechen

Sie können den automatischen Messbetrieb des Analysators über ein externes Signal am
Modul "DIO" vorübergehend unterbrechen. Das kann sinnvoll sein, wenn in Ihrem Prozess
zu bestimmten Zeiten keine Probe verfügbar ist, z.B. während einer Reinigungsphase.
Folgende Informationen werden an den Binäreingängen verarbeitet bzw. an den Binäraus-
gängen ausgegeben:
• Binäreingänge:
Signal für Prozesszugang: Nur wenn das Signal aktiv ist, kann der Analysator Aktivitä-
ten ausführen, die Probe benötigen (Messung, Kalibrierung, Reinigung). Der Zeitpunkt
und die Reihenfolge der Aktivitäten entspricht den Einstellungen im Setup. Solange das
Signal inaktiv ist, werden alle Aktivitäten verzögert, die Probe benötigen.
• Binärausgänge:
– Signal Messung aktiv: Zeigt an, dass momentan eine Messung läuft. Bei einer Kalib-
rierung oder Reinigung ist das Signal nicht aktiv.
– Signal Probe benötigt: Das Signal wird vor jeder Aktivität, die Probe benötigt, für eine
einstellbare Zeit aktiv. Damit kann z.B. eine externe Pumpe oder ein Verdünnungsmo-
dul angesteuert werden.
1. Wählen Sie Menü/Setup/Eingänge/Binäreingang x:y.
2. Konfigurieren Sie die Binäreingänge wie folgt:
2
CA80
3
Betrieb
CA80
CA80
A0029241
75
Inhaltsverzeichnis
loading

Inhaltsverzeichnis