Herunterladen Diese Seite drucken

XPR Access INOX-SA Handbuch Seite 7

Vorschau ausblenden Andere Handbücher für INOX-SA:
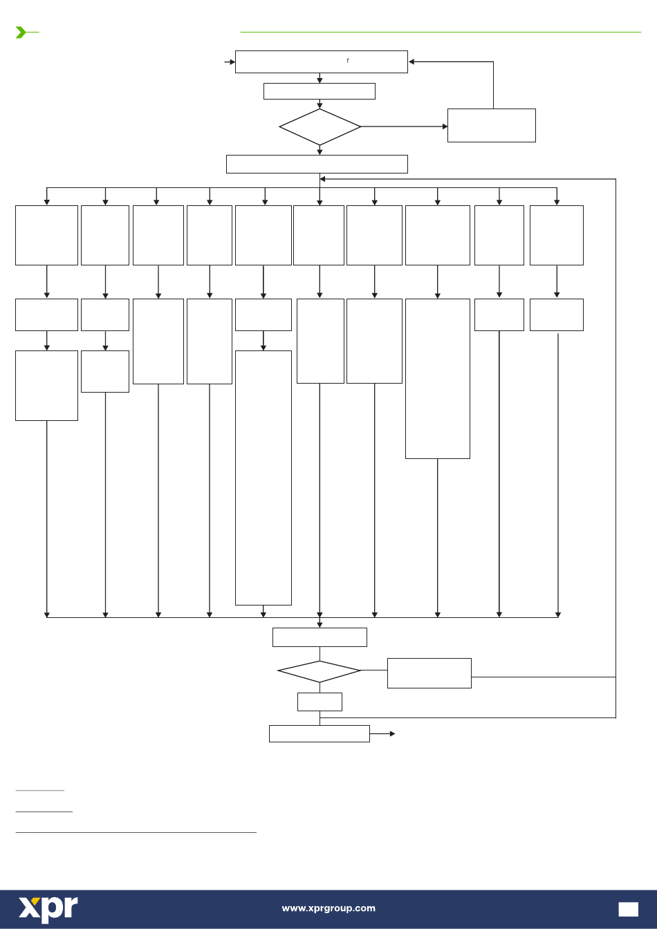
PROGRAMMING FLOWCHART
ADD
Change
Master
User
Code
0
0
Enter Memory
Enter (000)
Position from
(001 to 999)
Enter new code
Enter new
(1 to 8 digits)
Master code
(1 to 8 digits)
New User will be
assigned to
Relay1
Note: Press B to exit the menu in
any stage of the programming.
EXAMPLES:
ADD PIN Code:
Assign User Code "12345" at Memory Position "5" and Relay 3 that activates for 4 seconds, assuming Master Code = 000.
Press 000B + 0 + 005 + 12345 + A + 3 + 005 + 3 + A + 2 + 04 + A + B.
Start
Enter "Master Code" OR "000"(if irst time in use)
1 small beep + 1 long beep + Yellow LED is ON
Set
Set
Assign
Relay 1
Relay 2
Output
Timer
Timer
1
2
3
Press (from
Press (from
Enter Memory
01 to 99)
01 to 99)
Position from
for time in
for time in
(001 to 999)
seconds
seconds
If press 00
If press 00
toggle mode
toggle mode
Press(1) for
Relay 1
Default:
Default:
OR/AND
03 seconds
03 seconds
Press(3) for
Relay3
OR/AND
Press(4) for
Relay 4
OR/AND
Press(5) for
Relay 5
OR/AND
Press(6) for
Relay 6
OR/AND
Press(7) for
Relay 7
OR/AND
Press(8) for
Relay 8
OR/AND
Press(9) for
Relay 9
OR/AND
Press(0) for
Relay 10
Validate by pressing (B)
Validation
NO
OK?
YES
Set
Slave
I/O board
Device
Timer
5
4
Press (from
Press(1) for I/O
01 to 99)
board (RB0408)
for time in
OR
seconds
Press(2) for
or press 00
RTT/DINRTT/RU2
toggle mode
or none
Default:
Default:
RTT/DINRTT/RU2
03 seconds
A
Press
to validate
Multiple small beeps
NO
Validation
OK?
Yellow LED blinks rapidly
YES
Two Beeps
END
B
Press
(Yellow LED is OFF)
Multiple small beeps
+
Yellow LED blinks rapidly
Buzzer
Delete
Backlight
All
Users
6
8
Press(0) for
Press
Buzzer OFF
position from
999
OR
Press(1) for
Buzzer ON
Press(2) for
Backlight OFF
OR
Press(3) for
Backlight ON
OR
Press(4) for
backlight on key
press
Press(5) for
dimmed
backlight
+
Delete
Single
User
9
Memory
(001 to 999)
7
loading