Anmelden
Hochladen
Herunterladen
Inhalt
Inhalt
Zu meinen Handbüchern
Löschen
Teilen
URL dieser Seite:
HTML-Link:
Lesezeichen hinzufügen
Hinzufügen
Handbuch wird automatisch zu "Meine Handbücher" hinzugefügt
Diese Seite drucken
×
Lesezeichen wurde hinzugefügt
×
Zu meinen Handbüchern hinzugefügt
Anleitungen
Marken
HP Anleitungen
USVs
HPE R12000 DirectFlow
Benutzerhandbuch
HP HPE R12000 DirectFlow Benutzerhandbuch Seite 114
Vorschau ausblenden
1
2
Inhalt
3
4
5
6
7
8
9
10
11
12
13
14
15
16
17
18
19
20
21
22
23
24
25
26
27
28
29
30
31
32
33
34
35
36
37
38
39
40
41
42
43
44
45
46
47
48
49
50
51
52
53
54
55
56
57
58
59
60
61
62
63
64
65
66
67
68
69
70
71
72
73
74
75
76
77
78
79
80
81
82
83
84
85
86
87
88
89
90
91
92
93
94
95
96
97
98
99
100
101
102
103
104
105
106
107
108
109
110
111
112
113
114
115
116
117
118
119
120
121
122
123
124
125
126
127
128
129
130
131
132
133
134
135
136
137
Seite
von
137
Vorwärts
/
137
Inhalt
Inhaltsverzeichnis
Fehlerbehebung
Lesezeichen
Inhaltsverzeichnis
114
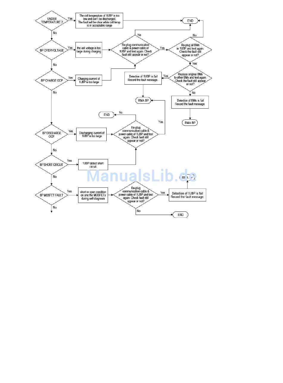
Fehlerbehebung
Inhalt
sverzeichnis
Vorherige
Seite
Nächste
Seite
1
...
113
114
115
116
Inhaltsverzeichnis
Verwandte Anleitungen für HP HPE R12000 DirectFlow
USVs HP R18000 DirectFlow UPS Installationsanleitung
(6 Seiten)
USVs HP T1000 Benutzerhandbuch
(49 Seiten)
USVs HP R3000 XR Serie Benutzerhandbuch
(62 Seiten)
USVs HP UPS R5000 ERM Installationsanleitungen
(6 Seiten)
USVs HP AF401A Benutzerhandbuch
Power distribution rack (68 Seiten)
USVs HP R12000 XR Benutzerhandbuch
(74 Seiten)
USVs HP R1500 XR Installationsanleitung
(4 Seiten)
USVs HP R/T3000 Installationsanleitungen
(9 Seiten)
USVs HP 3 Phase UPS Installationsanleitungen
(6 Seiten)
USVs HP UPS R7000 Installationsanleitung
(12 Seiten)
USVs HP UPS R3000 ERM Installationsaleitung
(7 Seiten)
USVs HP EO3017 Installationsanleitung
Uninterruptible power system t1000 xr/ t1500 xr modelle (4 Seiten)
USVs HP UPS T1000 XR Installationsanleitung
Extended runtime module (2 Seiten)
Verwandte Produkte für HP HPE R12000 DirectFlow
HP HPE D3600
HP HPE D3700
HP HPE Enterprise G2
HP Pavilion HPE h8-1000 Serie
HP Pavilion HPE h8-1100 Serie
HP Pavilion HPE h9-1000 Phoenix Serie
HP Pavilion HPE h9-1100 Phoenix Serie
HP Pavilion HPE h9-1200 Serie
HP Pavilion HPE h8-1200 Serie
HP Pavilion HPE 510CH
HP hp55
HP HP-41CX
HP HPISPPANW
HP HPFS500
HP HPKE200
HP HP-92
Diese Anleitung auch für:
R18000 directflow
Inhaltsverzeichnis
Drucken
Lesezeichen umbenennen
Lesezeichen löschen?
Möchten Sie es aus Ihren Handbüchern löschen?
Anmelden
Anmelden
ODER
Mit Facebook anmelden
Mit Google anmelden
Anleitung hochladen
Von PC hochladen
Von URL hochladen