Herunterladen Inhalt Inhalt Diese Seite drucken

FireClass FC410MIO Bedienungsanleitung Seite 3

Multi-ein-/ausgangsmodul
Vorschau ausblenden Andere Handbücher für FC410MIO:
Inhaltsverzeichnis
Verfügbare Sprachen

Verfügbare Sprachen

FireClass
Betriebsdaten beim Interruptmodus
Wird das FC410MIO im Interruptmodus
betrieben, dann sind die Betriebsdaten für die
Eingangselemente eingeschränkt (siehe Doku-
mentation 901.3004D Planung und Projek-
tierung, Abschnitt „Betriebsarten der Eingangse-
lemente").
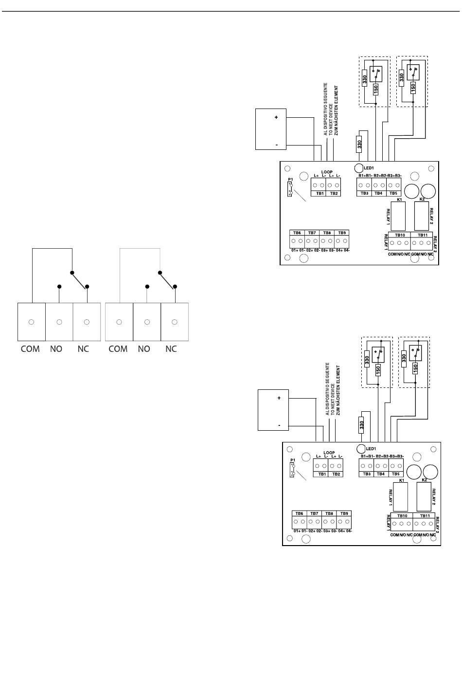
Hinweise zu Abb. 4:
1 Alle Eingänge der Stichleitung müssen mit
einem 330-?
-EOL-Widerstand abgeschlossen werden.
2 Betriebsart (mit FireClass Console einstell-
bar): Störung bei Kurzschluss (Öffner)
3 Ein Kontakt für jede Stichleitung.
Abb. 2: Funktionsweise der Relaisausgänge
Montagehinweis
Fixing Instructions Doc. version 6.0
Dok.-Version 6.0
CENTRALE FC
FC CONTROLLER
FC
L1
LEFT
L1
Ringleitung
PORTA DI PROGRAMMAZIONE
PROGRAMMING PORT
HVR800-Treiber
HVR800-Drivers
Abb. 3: Stichleitungen Schließer-Kontakte;
Störung bei Kurzschluss
CENTRALE FC
FC CONTROLLER
FC
L1
LEFT
L1
Ringleitung
PORTA DI PROGRAMMAZIONE
PROGRAMMING PORT
HVR800-Treiber
HVR800-Drivers
Abb. 4: Stichleitungen Öffner-Kontakte; Störung
bei Kurzschluss
FC410MIO
INGRESSI SPUR
SPUR INPUTS
EINGÄNGE
STICHLEITUNGEN
FC410MIO
INGRESSI SPUR
SPUR INPUTS
EINGÄNGE
STICHLEITUNGEN
FC410MIO
3/16
Inhaltsverzeichnis
loading

Diese Anleitung auch für:

555.800.765

Inhaltsverzeichnis