Herunterladen Inhalt Inhalt Diese Seite drucken

Fermax BIOPHONE Installations- Und Benutzerhandbuch Seite 23

Inhaltsverzeichnis
BIO
BIO
BIO
BIOVISION - BIOPHONE
BIO
VISION - BIOPHONE
VISION - BIOPHONE
VISION - BIOPHONE
VISION - BIOPHONE
BIO
BIO
VISION - BIOPHONE
VISION - BIOPHONE
BIO
BIO
BIOVISION - BIOPHONE
VISION - BIOPHONE
VISION - BIOPHONE
Kit BIOVISION 2L &
(*) IMPORTANTE - IMPORTANT - WICHTIG
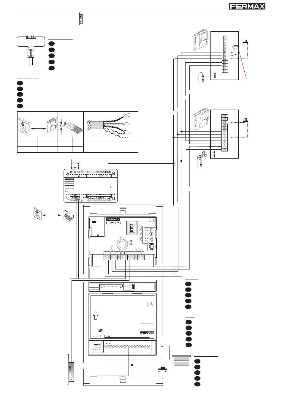
10 KOhms:
10 Kohm
E
entre los bornes + y L del último monitor.
EN
between terminals + and L in the last monitor.
F
entre les bornes + et L du moniteur.
D
Zwischen Klemmen "+" und "L" des Monitors.
+ L
P
os terminais + e L do último monitor.
P1 (T,-):
E
Pulsador de llamada puerta vivienda.
EN
Call pushbutton at the apartment's door.
F
Bouton-poussoir d'appel de la porte du logement.
D
Ruftaste an der Wohnungstür.
P
Botão de chamada na porta do apartamento.
BUS 5 hilos
D
S
metros / metres
pies / feet
2
mm
1 - 50
3 - 150
1
mm
50 - 100
150 - 300
1,5
mm
~ ~
INPUT
~
230V ; 0,6 A
50-60 Hz
OUTPUT
18 V ; 1,5 A
~
12 V ; 1,5 A
D. max.
MAD
E
IN
SPAI
N
50-60
Hz.
+ 1
8 V
50VA
MAX.
FU
EN
1 2
TE
ALI
V
1 .
5 A
KIT
ME
1 A
DIG
NTA
CIO
ITA
N
L
30 m
90 feet
12 Vac
12 Vac
AWG
2
17
UTP CAT5
2
15
Vac
230V
ON
18 Vdc + 12 Vac
OVERLOAD
~ ~
VDS
JP2
JP2
MASTER
SLAVE
PAN & TILT
DL2
10
DL2
18V
DC
+
-
L V M
+12
ALIMENTACION
POWER SUPPLY
-
+
18 Vdc
CN7 MONITOR TEST
UP
CLASS III
CLASS
I
12Vac
12Vdc
+ - A B
Dt
Ck
R
G
Dt Ck R G B Bs
CN3
L
-
V
M
+
-
L
L
-
AMPLIFICADOR - VERSTÄRKER
AMPLIFICATEUR - AMPLIFIER
AUDIO
A
B
C
D
E
IDIOMA
LANGUAGE
EXIT
C
NO
NC
BS
- S
NO
C
NC
MÓDULO LECTOR DE HUELLA
FINGERPRINT READER MODULE
MODULE LECTEUR EMPRENTE DIGITALE
FINGERABDRUCKLESERMODUL
Sp
B
Bs
-
No
C
Nc Aux
AUX
-
Sp No C Nc Aux
PI1
F2
F1
T
A
CT
+
L
-
M
V
V
M
R
V
M
+
F2
F1
T
A
CT
+
L
-
M
V
V
M
R
V
M
+
AUX:
E
Salida auxiliar.
Auxilary Output.
EN
F
Sortie universelle.
D
Universalausganges.
P
Saída variável.
PI1:
E
Pulsador Salida (opcional).
Exit Button (optional).
EN
F
Bouton pour ouvrir la porte (optional).
D
Drucktaster für Ausgang (optional)
P
Botão de Saída (opcional).
SENSOR:
E
Sensor de puerta.
Door Sensor.
EN
F
Capteur porte.
D
Türoffnungssensor
P
Sensor de puerta.
P1
10 KOhm (*)
P1
Pag 23
Inhaltsverzeichnis
loading

Diese Anleitung auch für:

Biovision

Inhaltsverzeichnis