Herunterladen Inhalt Inhalt Diese Seite drucken

NEC MultiSync LCD195NX Bedienerhandbuch Seite 16

Vorschau ausblenden Andere Handbücher für MultiSync LCD195NX:
Inhaltsverzeichnis
Verfügbare Sprachen
  • DE

Verfügbare Sprachen

  • DEUTSCH, seite 9
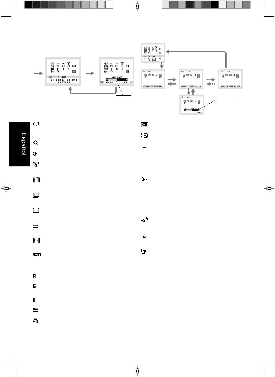
2. Estructura de OSD
Menú principal (Selección del icono,
entrada analógica)
Pulse
la tecla
"SELECT"
AUDIO
Controla el volumen de los altavoces y los auriculares.
Para que los altavoces no reproduzcan ningún sonido, pulse
la tecla 1<->2/RESET.
BRILLO
Ajusta el brillo de la imagen global y del fondo.
CONTRASTE
Ajusta el brillo de la imagen respecto al fondo.
CONTRASTE AUTOM. (sólo entradas analógicas)
Ajusta la imagen que aparece para las entradas de vídeo no
estándar.
AUTO AJUSTE (sólo entradas analógicas)
Ajusta automáticamente la configuración de Image Position
(Posición de la imagen), Anchura y Estabilidad.
IZQ./DERECHA (sólo entradas analógicas)
Controla la posición horizontal de la imagen en el área de
visualización de la pantalla.
ABAJO/ARRIBA (sólo entradas analógicas)
Controla la posición vertical de la imagen en el área de
visualización de la pantalla.
ANCHURA (sólo entradas analógicas)
Ajusta el tamaño horizontal aumentando o reduciendo esta
configuración.
ESTABILIDAD (sólo entradas analógicas)
Mejora el enfoque, la claridad y la estabilidad de la imagen
aumentando o reduciendo esta configuración.
SISTEMAS DE CONTROL DEL COLOR
Con el preajuste de cinco colores (9300/7500/sRGB/USER/
ESTÁNDAR) se selecciona la configuración del color
deseada. Las configuraciones de color sRGB y ESTÁNDAR
son estándar y no se pueden modificar.
COLOR ROJO
Aumenta o disminuye el Rojo. El cambio aparecerá en la pantalla.
COLOR VERDE
Aumenta o disminuye el Verde. El cambio aparecerá en la
pantalla.
COLOR AZUL
Aumenta o disminuye el Azul. El cambio aparecerá en la pantalla.
HERRAMIENTA
Seleccionando TOOL (HERRAMIENTA) se accede al submenú.
CONF. DE FÁBRICA
Seleccionando Conf. de fábrica podrá restablecer todas las
configuraciones de control de OSD originales. Mantenga pulsado
el botón RESET durante unos segundos para que se active la
función. Podrá restablecer cada configuración resaltando el
control correspondiente y pulsando el botón RESET.
03_Spain
Menú principal (ajuste)
Pulse
la tecla
"SELECT"
Pulse la tecla "SELECT"
Ajuste con
"–" o "+"
4
Ejemplo Tool (herramienta):
Pulse la tecla "SELECT"
Pulse la tecla "SELECT"
Pulse
"–" o "+"
Submenú
(selección del
icono)
Submenú (ajuste)
EXIT
Con EXIT podrá salir del menú/submenú de OSD.
IDIOMA
Con EXIT podrá salir del menú/submenú de OSD.
ACTIVIDAD OSD
El menú de control de OSD permanecerá activado mientras
se esté utilizando. En el submenú Actividad OSD puede
indicar cuánto tiempo debe transcurrir desde que se toca por
última vez un botón del menú de control de OSD hasta que
éste se desconecta. La opción preconfigurada permite un
mínimo de 10 segundos y un máximo 120, variable en
intervalos de 5 segundos.
BLOQUEO OSD
Este control bloquea totalmente el acceso a todas las
funciones de control de OSD excepto Brillo y Contraste.
Si intenta activar los controles de OSD mientras está
activado el modo de Bloqueo, aparecerá una ventana
notificándole que los controles de OSD están bloqueados.
Para activar la función de Bloqueo OSD, pulse "1<->2/
RESET" y la tecla "+" simultáneamente. Para desactivar la
función de Bloqueo OSD, pulse "1<->2/ RESET" y la tecla "+"
simultáneamente.
AVISO DE RESOLUCIÓN
Si está activado y la resolución no es la óptima, aparecerá un
mensaje en la pantalla transcurridos 30 segundos para
informarle de ello.
DDC/CI
Activa o desactiva la comunicación y control bidireccional del
monitor.
INFORMACIÓN MONITOR
Indica el número de modelo y de serie del monitor.
Mensaje de advertencia OSD
Los mensajes de advertencia OSD desaparecen con el
botón SELECT.
NO HAY SEÑAL: esta función avisa al usuario cuando no se
recibe ninguna señal. Una vez conectada la alimentación,
cuando se modifica la señal de entrada o el vídeo no está
activo, aparecerá la ventana No hay señal.
AVISO DE RESOLUCIÓN: esta función advierte de que se
debe optimizar la resolución. Al encender el monitor, al
modificar la señal de entrada y cuando la resolución de la
señal de vídeo no es la adecuada, aparecerá la ventana de
alerta de Aviso de resolución. Esta función se puede
desactivar en el menú TOOL (herramienta).
FUERA DE RANGO: esta función recomienda optimizar la
resolución y la velocidad de regeneración de la imagen. El
menú Fuera de rango puede aparecer después de encender
el monitor, al modificar la señal de entrada o si la cadencia de
la señal de vídeo no es la adecuada.
Español-4
1/10/07, 8:38 AM
Pulse
"–" o "+"
Pulse la tecla "SELECT"
Ajuste con
"–" o "+"

Quicklinks ausblenden:

Inhaltsverzeichnis
loading

Inhaltsverzeichnis