Herunterladen Inhalt Inhalt Diese Seite drucken

Numark CDN55 Kurzanleitung Seite 17

Inhaltsverzeichnis
Verfügbare Sprachen
  • DE

Verfügbare Sprachen

16.
PITCH (Tasto Pitch) – Attiva il cursore del pitch e regola la quantità di controllo del cursore stesso sulla velocità globale
della musica. Il battito del tasto PITCH button commuterà il cursore all'interno della gamma del pitch, dall'8% al 16%.
Premere e tenere questo pulsante per tre secondi per disattivare Pitch.
17.
LED PITCH RANGE – Indicano la gamma attuale del pitch. Quando entrambi i LED sono spenti, il cursore del pitch non
è attivo.
18.
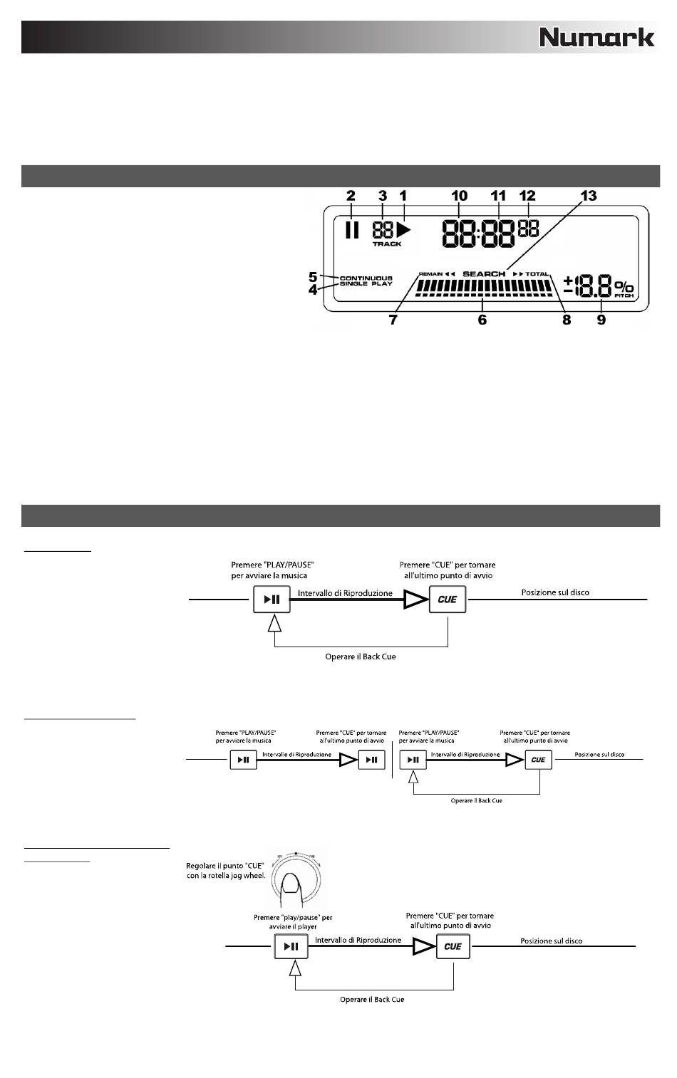
DISPLAY LCD – Indica le funzioni in corso sul CD. Le funzioni verranno descritte nel prossimo paragrafo.
CARATTERISTICHE LCD
1.
PLAY – Ativo quando l'apparecchio riproduce
un CD.
2.
PAUSE – Attivo quando l'apparecchio è in
pausa.
3.
TRACK – Mostra la traccia in riproduzione.
4.
SINGLE – Mostra quando l'apparecchio è
impostato sulla modalità di riproduzione Single
Play (una traccia alla volta). Questa funzione è
controllata dal tasto SGL.
5.
CONTINUOUS – Mostra quando l'apparecchio
è impostato sulla modalità di riproduzione Continuous Play (il CD riprodurrà ininterrottamente tutte le tracce). Questa
funzione è controllata dal tasto SGL.
6.
TIME BAR – Mostra il tempo rimanente o quello trascorso, a seconda dell'impostazione del TASTO TIME.
7.
REMAIN – Indica quando viene visualizzato il tempo rimanente della singola traccia.
8.
TOTAL – Indica quando viene visualizzato il tempo rimanente dell'intero CD.
9.
PITCH – Mostra la percentuale di cambiamento del pitch.
10.
MINUTES – Mostra i minuti trascorsi o rimanenti, a seconda dell'impostazione.
11.
SECONDS – A seconda dell'impostazione, mostra i secondi trascorsi o rimanenti.
12.
FRAMES – Il lettore CD suddivide un secondo in 75 frame per effettuare un cueing preciso. Questo mostra i frame
trascorsi o rimanenti a seconda dell'impostazione.
13.
SEARCH – Indica quando l'apparcchio sta effettuando una ricerca (controllata dal tasto SEARCH).
USO DEI COMMANDI PLAY/PAUSE E CUE
PLAY E CUE
Premendo
il
tasto
"PLAY/PAUSE" il disco viene
avviato. La pressione del
tasto
"CUE"
imposterà
disco sull'ultima posizione in
cui
era
stato
avviato.
Questo viene chiamato punto
cue.
Premendo
i
tasti
"PLAY/PAUSE" e "CUE" in maniera alternata, il disco può tornare ad essere avviato dal punto cue quante volte si vuole.
Questa funzione prende il nome di back cue.
PLAY, PAUSE E CUE
Quando la riproduzione è
stata
interrotta
momentaneamente e quindi
ripresa,
la
posizione
ritorno per il back cue verrà
aggiornata su questa nuova
posizione.
PER
MODIFICARE
PUNTO CUE
Quando la JOG WHEEL
viene fatta girare durante
una pausa a livello del punto
cue, sposterà quest'ultimo.
L'audio della traccia si udrà
come se il lettore "grattasse"
lungo
la
traccia
fino
quando non si trova il punto
in cui si desidera impostare il
nuovo punto cue. Premere
"PLAY/PAUSE"
e
quindi
"CUE" per confermare il nuovo punto cue.
il
di
IL
a
17
Inhaltsverzeichnis
loading

Inhaltsverzeichnis