Herunterladen Diese Seite drucken
Wolf CHA-07 Funktionsbeschreibung Und Einstellungshinweise

Wolf CHA-07 Funktionsbeschreibung Und Einstellungshinweise

Sew, trennspeicher
Vorschau ausblenden Andere Handbücher für CHA-07:
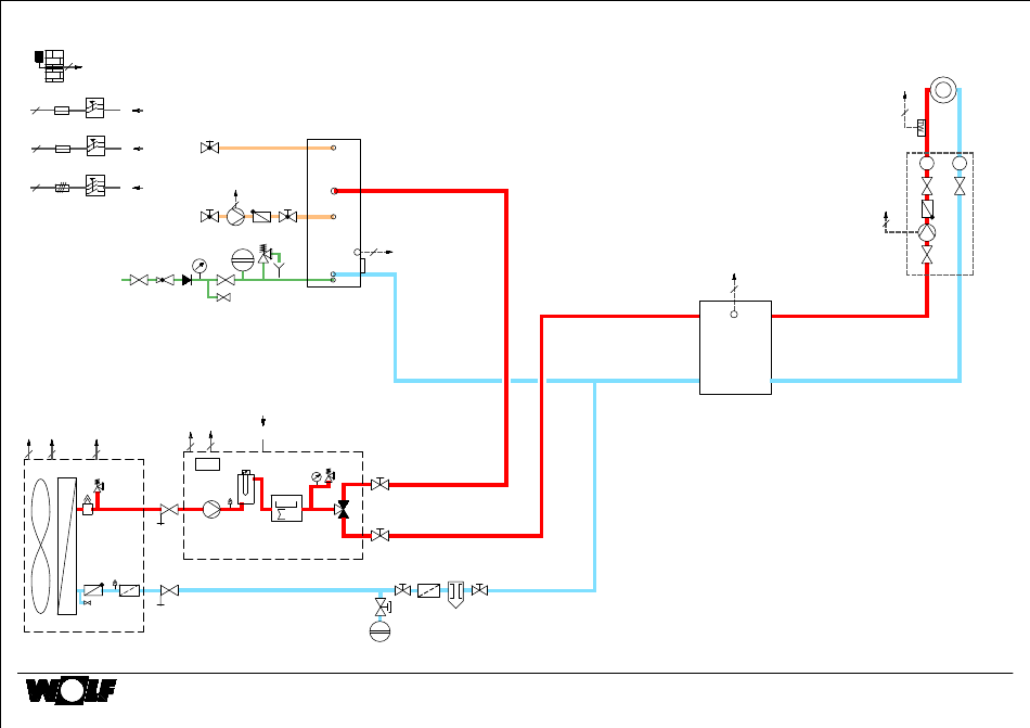
CHA-07/10, SEW, Trennspeicher
2
W1/AF
16 A (B)
3
O
r)
230V/50Hz
16 A (B)
3
P
r)
230V/50Hz
20 A (B)
5
Z
r)
400V/50Hz
KW
P
Z
O
W1/X0
W1/X0/MB
3
5
4
3 3 3 3 3 3 3 3 3
3
3
BM2
2,5BAR
ZHP
CHA-07/10 (IDU)
CHA-07/10 (ODU)
Zeichn.-Nr.
32-52-006-260
W1/A1
3
2
W1/SF
W1
A
000
AB
J
3WUV
B
HZ/WW
Index
Datum
01
26.09.2022
W1/SAF
2
Installationsprinzip ohne Anspruch auf Vollständigkeit.
Einschlägige Regeln der Technik und örtliche Vorschriften sind zu beachten!
HK1
W1/E1
2
T
T
W1/HKP
3
loading

Inhaltszusammenfassung für Wolf CHA-07

  • Seite 1 CHA-07/10, SEW, Trennspeicher W1/AF W1/E1 16 A (B) 230V/50Hz 16 A (B) 230V/50Hz 20 A (B) W1/A1 400V/50Hz W1/HKP W1/SF W1/SAF W1/X0 W1/X0/MB 3 3 3 3 3 3 3 3 3 2,5BAR 3WUV HZ/WW CHA-07/10 (IDU) CHA-07/10 (ODU) Zeichn.-Nr.
  • Seite 2 Funktionsbeschreibung und Einstellungshinweise KB Einheit Adresse Konfiguration HK MK LH RLA Sp ZP Beschreibung • witterungsgeführte Sammlertemperaturregelung für Heizbetrieb • witterungsgeführte Vorlauftemperaturregelung eines Heizkreises • intervallgesteuerte Zirkulationspumpe • Speichertemperaturregelung þ Erforderliche Einstellung: Regelung Parameter WP001 = 11, Werkseinstellung Parameter WP002 = Maximalthermostat, Parameter WP003 = Zirk20 oder Zirk50 oder Zirk100...

Diese Anleitung auch für:

Cha-10