Herunterladen Inhalt Inhalt Diese Seite drucken

Schaltpläne - Cookmax 212034 Handbuch

Snackgeräte kombidämpfer
Inhaltsverzeichnis
Elektroöfen Rev. 0__________________________________________________________________ EKF 411 AL UD
1 1 1 1 3 3 3 3 . . . . Schaltpläne
Schaltpläne
Schaltpläne
Schaltpläne
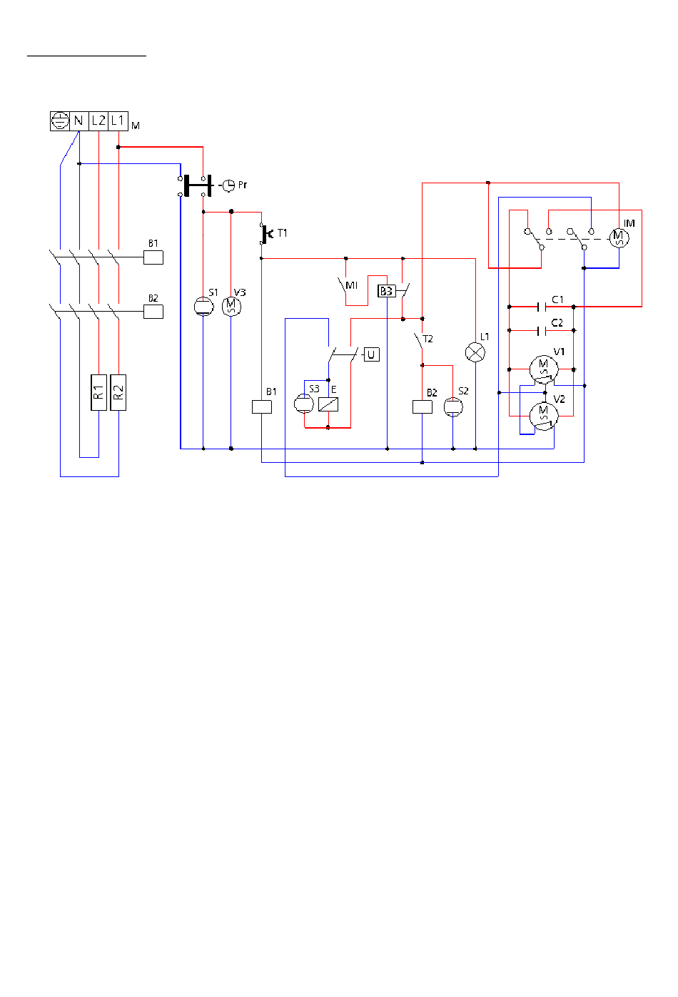
M
Versorgungsklemmenbrett
Pr
„Kochende"-Programmier
MI
Türmikroschalter
T1
Sicherheitsthermostat
T2
Einstellthermostat
U
Automatischer Befeuchter
IM
Betriebsumschalter
R1-R2 Kreisförmige Widerstände
L1
Ofenlampe
___________________________________________________________________________________________ S. 11
Legende
Legende
Legende
Legende
V1-V2
Motorbetriebene Radialgebläse
V3
Kühlmotorenlüfter
C1-C2
Kondensatoren
B1-B2
Schützspule
B-R
Relaisspule
E
Wassermagnetventil
S1
Leuchtmelder Programmierer
S2
Leuchtmelder Thermostat
S3
Leuchtmelder automatischer Befeuchter

Quicklinks ausblenden:

Inhaltsverzeichnis
loading

Inhaltsverzeichnis