Herunterladen Inhalt Inhalt Diese Seite drucken

Multiplex MULTImate 82094 Anleitung Seite 99

Inhaltsverzeichnis
Verfügbare Sprachen
  • DE

Verfügbare Sprachen

  • DEUTSCH, seite 1
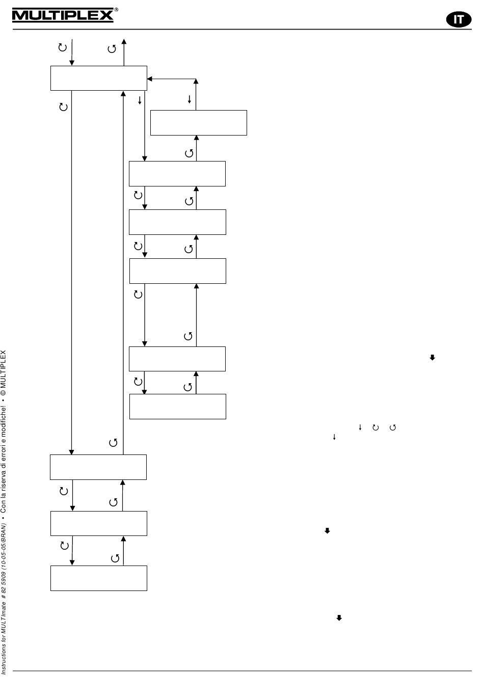
3-4 Error count
3-5 RX type
PCM12 35A V2.68
3-6 RX reset
L
3-7 Send data
L
MULTIPLEX Modellsport GmbH & Co.KG • Westliche Gewerbestraße 1 • D-75015 Bretten (Gölshausen) • www.multiplex-rc.de
Istruzioni per l'uso MULTImate -
3-4 Go back
...to RX M-PCM
3-4 RF error
0
3-4 Volt. err.
0
3-4 Sign. err.
0
3-4 Clear errcnt
L
3-4 Low voltage
4.3 Volt
Indica gli errori HF* registrati
Indica gli errori bassa tensione* registrati
Indica gli errori di segnale* registrati
* I contatori degli errori possono essere letti solo se
sono stati salvati prima di spegnere la ricevente: Se la
ricevente ha rilevato degli errori, premere brevemente
il tasto SET sulla ricevente.
Per cancellare tutti i contatori degli errori:
Scegliere la soglia di tensione per gli errori di
sottotensione
Da 3.0 Volt fino a 6.9 Volt
Cambiare il valore con e
confermare con
Indica il tipo di ricevente collegato
Tipo ricevente (PCM12)
Banda di frequenza (35MHz banda A)
Versione Software (V2.68)
Per riportare la ricevente alle impostazioni di
fabbrica (Reset):
Attenzione:
Per attivare le nuove impostazioni, è indispensabile
inviare i valori/dati alla ricevente.
Unica eccezione è il menu
„3-6 RX reset L" o. „3-6 Werkseinst. L".
Per inviare i dati:
V1.42
o
,
Seite 10/22
Inhaltsverzeichnis
loading

Inhaltsverzeichnis