Herunterladen Inhalt Inhalt Diese Seite drucken

Multiplex MULTImate 82094 Anleitung Seite 70

Inhaltsverzeichnis
Verfügbare Sprachen
  • DE

Verfügbare Sprachen

  • DEUTSCH, seite 1
P
B
ARTE
L
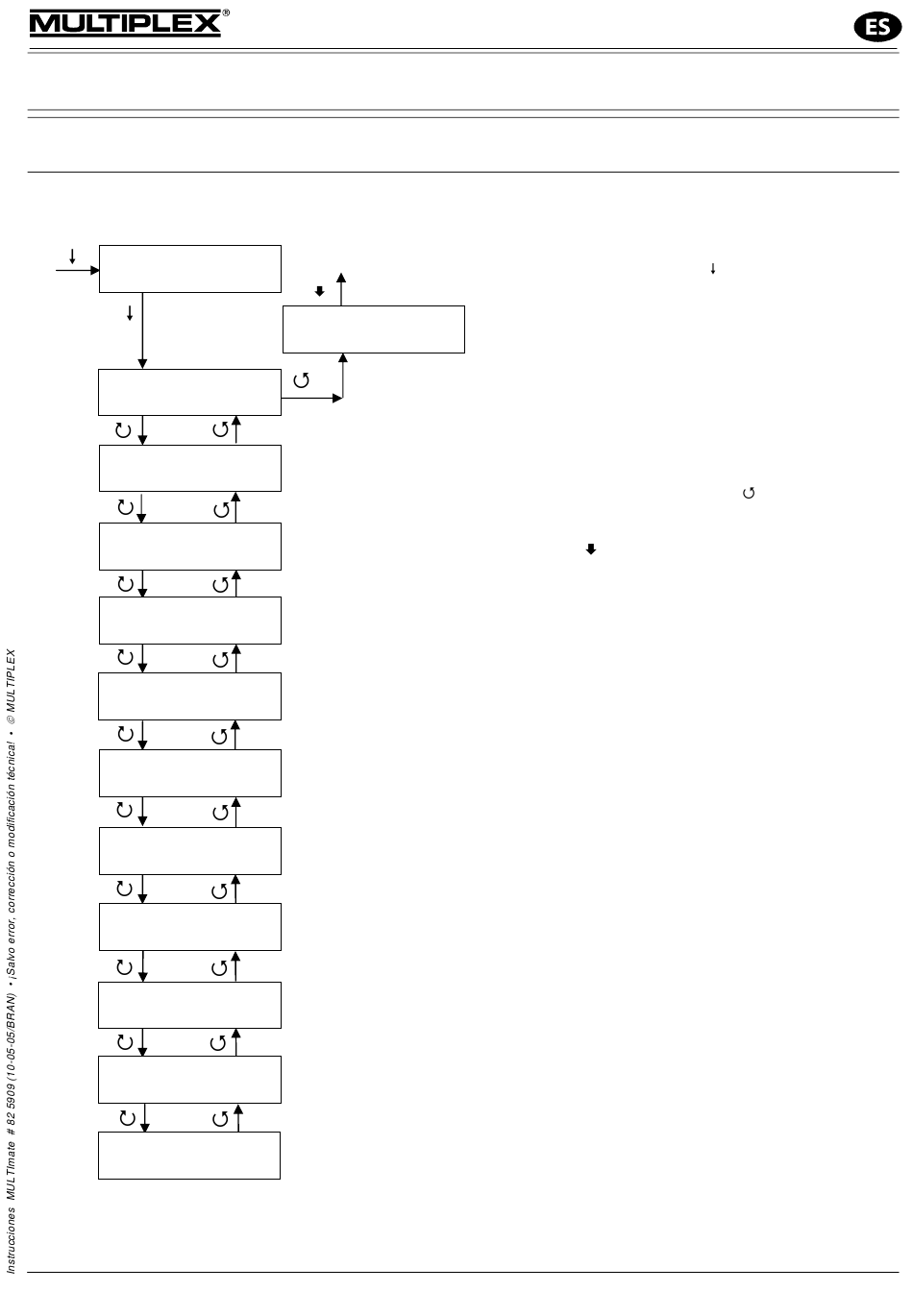
ISTADO DETALLADO DE LAS FUNCIONES DE PROGRAMACION
1.
E
A
NCENDIDO Y
V
G
ISION
ENERAL DE LOS
Acción & Display
...MULTImate....
...push short!
1 MPX MULTImate
2 RX-SYNTH IPD
3 RX-SYNTH M-PCM
4 RX M-Link
5 RX run
6 MULTIcont BL
7 MULTIcont SBEC
8 Servo prog.
9 Servo test
10 Impuls meas.
11 MPX Sensors
MULTIPLEX Modellsport GmbH & Co.KG • Westliche Gewerbestraße 1 • D-75015 Bretten (Gölshausen) • www.multiplex-rc.de Seite 3/22
Instrucciones MULTImate - V1.42
MULTI
PAGADO DEL
M
P
ENUS
RINCIPALES
...switch off..
L
Nota:
• Los siguientes diagramas comienzan y terminan, ciclicamente, en el nivel
de menú principal y muestran de nuevo las pantallas del MULTImate.
• En cuanto al proceso de apagado y encendido del MULTImate consulte el
diagrama superior, por favor.
,
AJUSTE Y PRUEBAS
MATE
Explicación
Procedimiento de encendido:
Dos veces consecutivas
El MULTImate está en el menú principal
„1 MPX MULTImate" encendido
Nota: Si solo pulsa el regulador digital una vez, el
dispositivo se apagará pasados unos 6 segundos.
Gracias a este procedimiento de encendido se evita
una activación no deseada del dispositivo y el innece-
sario consumo que conllevaría.
Procedimiento de apagado:
En el nivel principal pulse
visor aparezca „...Switch off... L" o „...Ausschalten..
L",
después
El visor se apaga, el MULTImate está
apagado
Nota: Si mientras está encendido el MULTImate no se
utiliza, el mismo se apagará automáticamente una vez
transcurridos 1,5 minutos.
hasta que en el
Inhaltsverzeichnis
loading

Inhaltsverzeichnis