Herunterladen Inhalt Inhalt Diese Seite drucken

Multiplex MULTImate 82094 Anleitung Seite 59

Inhaltsverzeichnis
Verfügbare Sprachen
  • DE

Verfügbare Sprachen

  • DEUTSCH, seite 1
7.
M
6: MULTI
ENU
Pour la programmation des régulateurs MULTIcont BL-XX (BL-17/II, BL-27/II, BL-37/II et BL-54) il est nécessaire
d'utiliser un accu de propulsion correctement chargé.
• A l'aide du câble d'interface, branchez le régulateur MULTIcont BL-XX avec votre PC et le port Data Port sur l'avant
de votre MULTImate.
Remarque: pour savoir à quel moment il faut débrancher l'accu de propulsion, veillez-vous référer à l'illustration ci-
dessous.
Attention: comme le MULTImate travail sur la base d'impulsions pour les servos lors de la programmation des
régulateurs MULTIcont BL-XX, il est important de travailler strictement d'après les instructions de la notice!
Dans le cas contraire il est possible que les moteurs démarrent intempestivement (danger de blessure
corporelle)! Pour votre sécurité, retirez une des connexions du moteur avant de débuter la programmation.
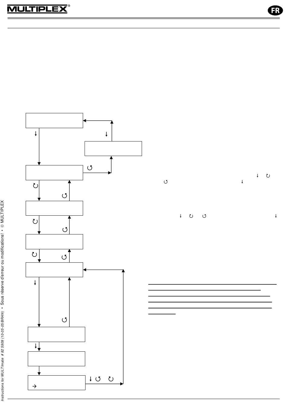
Action & Display
6 MULTIcont BL
6-1 Battery mode
LiPo
6-2 Brake
off
6-3 Reverse
off
6-4 Send data
Power off!
6-4 Send data
Power on!
6-4 Send data
please wait...
automatic
6-4 Send data
OK!
MULTIPLEX Modellsport GmbH & Co.KG • Westliche Gewerbestraße 1 • D-75015 Bretten (Gölshausen) • www.multiplex-rc.de
Notice d'utilisation MULTImate
BL
CONT
6
Go back
...to main menu
,
or
Explications
Affichage du menu principal „5 MULTIcont BL"
Réglage du type d'accu
• Type d'accu „LiPo" ou „NiXX" réglable avec et
ou
, Confirmation du réglage avec
Réglage de la fonction frein
• Réglage du frein sur „on" / „off" ou „ein" / „aus" au
choix par
et
ou
Pour la préparation de la transmission des données:
enlevez l'alimentation (retirer l'accu)!
Important! Il faut toujours régler les trois paramètres
accu, frein et inversion du sens de rotation du
moteur avec des valeurs standards, du fait que ce
menu démare toujours avec des valeurs standards
(les réglages actuels du régulateur ne peuvent pas
êtres lues)!
Branchez l'accu de propulsion au régulateur
(Alimentation)
Procédure de transmission
Ce déroule automatiquement, veuillez attendre
Après avoir fini la transmission de données, l'affichage
passe automatiquement à: „5-4 Send data --> OK!" ou
„5-4 Daten senden --> OK!"
Attention: débranchez l'accu (n'est plus d'alimenté)
– V1.42
, Confirmation du réglage par
Seite 14/22
Inhaltsverzeichnis
loading

Inhaltsverzeichnis