Herunterladen Inhalt Inhalt Diese Seite drucken

Multiplex MULTImate 82094 Anleitung Seite 75

Inhaltsverzeichnis
Verfügbare Sprachen
  • DE

Verfügbare Sprachen

  • DEUTSCH, seite 1
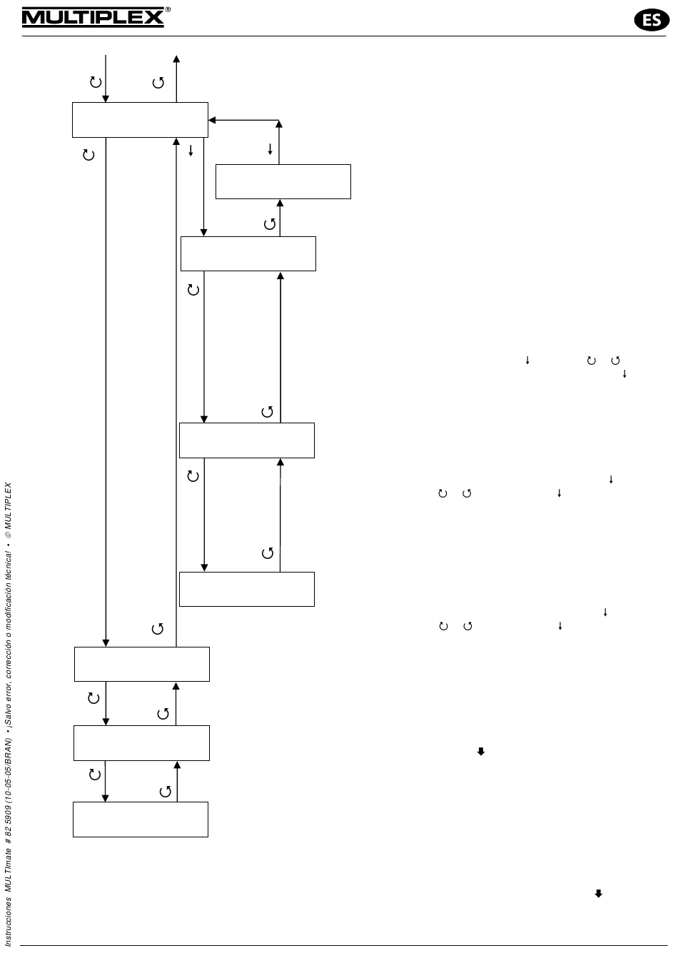
2-6 Options
2-7 RX type
RX7
35A V1.21
2-8 RX reset
L
2-9 Send data
L
MULTIPLEX Modellsport GmbH & Co.KG • Westliche Gewerbestraße 1 • D-75015 Bretten (Gölshausen) • www.multiplex-rc.de Seite 8/22
Instrucciones MULTImate - V1.42
2-6 Go back
...to RX IPD
2-6 Pulse
MPX-MPX
2-6 IPD
on
2-6 Shift
not available
Elección del formato de pulsos trabajando con
12 canales
„MPX-MPX" = MPX 12 canales (PPM12) con
pulsos de formato MPX
„MPX-MPX" = MPX 12 canales (PPM12) con
pulsos de formato UNI
„Graupner" = Funcionamiento con 12 canales,
Graupner (PPM24)
Elección del formato con , después
confirmación del formato seleccionado con
Selección del filtro IPD
Elección del funcionamiento del filtro IPD tras el
encendido del receptor:
„on" / „off" o „ein" / „aus"- Se cambia con ,
después
o
, confirmar con
Nota: Para cambiar el estado del receptor (IPD „on" /
„off" o „ein" / „aus") durante el funcionamiento:
Mantener la tecla SET pulsada más de 2 segundos
Cambio de Shift
(solo con receptores 72 MHz)
Cambio de Shift positivo / negativo con ,
después
o
, confirmar con
Visualización del tipo de receptor conectado
Denominacion (RX7)
Frecuencia (35 MHz, Banda A)
Versión de software (V1.21)
Si se quiere reiniciar el receptor a su configuración
de fábrica (Reset):
Atención:
Los valores y datos anteriormente configurados
deben enviarse al receptor, usando este menú, para
que entren en vigor.
La única excepción a esto es la opción
„2-8 RX reset L" o „2-8 Werkseinst. L".
Para enviar los datos seleccionados:
o
,
Inhaltsverzeichnis
loading

Inhaltsverzeichnis