Herunterladen Diese Seite drucken
Ø 68 mm
1 x
[
1 ]
1 x
[
2 ]
A
4
5
B
1
2
BOHRKRONEN-SET
Diese Kurzanleitung ist fester Bestandteil der Bedienungsanleitung, mit welcher Sie Ihr Produkt sofort in Betrieb
nehmen können. Sie können die vollständige Bedienungsanleitung unter
http://www.lidl-service.com herunterladen.
Lesen Sie vor der Benutzung des Produkts die Bedienungsanleitung. Bewahren Sie diese Kurzanleitung an einem
sicheren Ort auf. Händigen Sie alle Unterlagen bei Weitergabe des Produkts an Dritte mit aus.
˜ Teilebeschreibung und Liefermengen
Kernbohrer
(Ø 68 mm) . . . . . . . . . . . . . . x 1
[
1 ]
Kernbohrer
(Ø 82 mm) . . . . . . . . . . . . . . x 1
2 ]
[
Zentrierbohrer (Ø 8 mm). . . . . . . . . . . . . . . . x 2
[
3 ]
SDS-plus-Adapter. . . . . . . . . . . . . . . . . . . . . . . x 1
4 ]
[
Sechskant-Schaftadapter . . . . . . . . . . . . . . . . . x 1
[
5 ]
˜ Technische Daten
Kernbohrer:
Ø 68 mm
Kernbohrer:
Ø 82 mm
Zentrierbohrer (Hartmetallspitze): Ø 8 x 110 mm
Adapter
1 x SDS-plus,
1 x Sechskant-Schaft
Max. Nenndrehzahl:
320 min
–1
Bohrtiefe:
50 mm
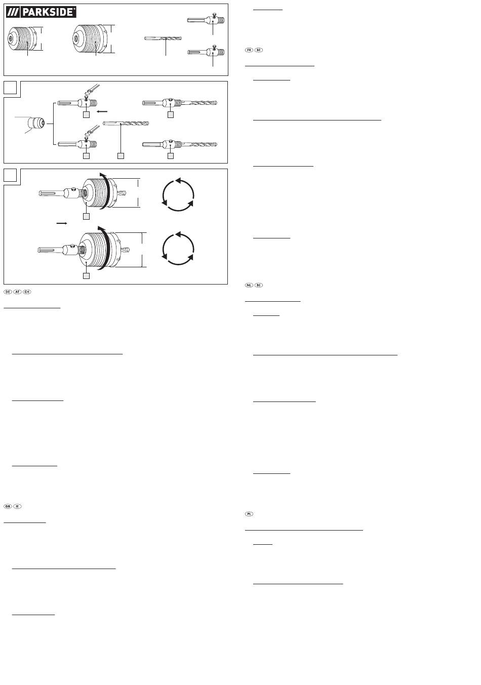
˜ Zusammenbau
Der erforderliche Schaftadapter
ist abhängig vom Bohrfuttertyp.
[
5 ]
 
Setzen Sie den Zentrierbohrer
in den SDS-plus-Adapter
[
3 ]
 
Ziehen Sie den Zentrierbohrer
mit dem Schraubenschlüssel fest.
3 ]
[
Montieren Sie den benötigten Kernbohrer – Kernbohrer (Ø 68 mm)
 
durch Verschrauben mit dem SDS-plus-Adapter
HOLESAW SET
This quick start guide forms an integral part of the instruction manual, which enables you to start up your product
immediately. You may download the full instruction manual from this website:
http://www.lidl-service.com.
Before using the product, read the instruction manual. Keep this quick start guide in a safe place. When passing this
product on to third parties, be sure to include all documentation.
˜ Description of parts and quantities
Core drill
(Ø 68 mm). . . . . . . . . . . . . . . . . . x 1
[
1 ]
Core drill
(Ø 82 mm). . . . . . . . . . . . . . . . . . x 1
2 ]
[
Centre drill (Ø 8 mm) . . . . . . . . . . . . . . . . . . . x 2
3 ]
[
SDS-plus adapter . . . . . . . . . . . . . . . . . . . . . . . x 1
[
4 ]
Hex shank adapter. . . . . . . . . . . . . . . . . . . . . . x 1
5 ]
[
˜ Technical data
Core drill:
Ø 68 mm
Core drill:
Ø 82 mm
Centre drill (carbide tip):
Ø 8 x 110 mm
Adapter:
1 x SDS-plus,
1 x hex shank
Max. nominal speed:
320 min
–1
Drilling depth:
50 mm
Ø 8 mm
Ø 82 mm
2 x
[
3 ]
4
Ø 8 mm
3
5
MAX.
Ø 68 mm
320 min
–1
MAX.
Ø 82 mm
320 min
–1
oder in den Sechskant-Schaftadapter
[
4 ]
oder Kernbohrer (Ø 82 mm)
1 ]
[
oder mit dem Sechskant-Schaftadapter
4 ]
[
5 ]
[
˜ Assembly
The required shank adapter
 
Insert the centre drill
 
Use the wrench to tighten the centre drill
Mount the appropriate core drill – core drill (Ø 68 mm)
 
1 x
[
5 ]
appropriate SDS-plus adapter
COURONNES-TRÉPANS
1 x
4 ]
[
˜ Introduction
Ce guide rapide fait partie d'un mode d'emploi vous permettant d'utiliser immédiatement votre produit. Vous pouvez
télécharger le mode d'emploi complet à l'adresse http://www.lidl-service.com.
Lisez le mode d'emploi avant d'utiliser votre produit. Conservez ce mode d'emploi en lieu sûr. Lorsque vous prêtez ce
produit à un tiers, veuillez lui transmettre tous les documents associés.
˜ Descriptions des pièces et quantités livrées
Trépan de carottage
1 ]
[
2 ]
[
Trépan de carottage
Foret de centrage
3 ]
[
Adaptateur SDS plus
4 ]
[
5 ]
[
Adaptateur broche hexagonale. . . . . . . . . . . . x 1
˜ Données techniques
Trépan de carottage :
Trépan de carottage :
Foret de centrage
(pointe en métal dur) :
Vitesse nominale maxi :
Profondeur de perçage :
˜ Assemblage
L'adaptateur hexagonal 
 
Installez le foret de centrage 
 
hexagonale 
5 ]
[
.
Serrez le foret de centrage
Montez le trépan de carottage (Ø 68 mm)
 
en visant l'adaptateur SDS plus
BOORKRONENSET
˜ Inleiding
Deze korte handleiding is een vast bestanddeel van de gebruiksaanwijzing waarmee u uw product meteen in
gebruik kunt nemen. U kunt de volledige gebruiksaanwijzing downloaden op http://www.lidl-service.com.
Lees voor het gebruik van het product de gebruiksaanwijzing. Bewaar deze korte handleiding op een veilige plek.
Overhandig ook alle documenten als u het product aan derden doorgeeft.
˜ Onderdelenbeschrijving en geleverde aantallen
Kernboor
(Ø 68 mm) . . . . . . . . . . . . . . x 1
1 ]
[
Kernboor
(Ø 82 mm) . . . . . . . . . . . . . . x 1
2 ]
[
[
3 ]
Centreerboor
(Ø 8 mm). . . . . . . . . . . . . . . . x 2
SDS-plus-adapter . . . . . . . . . . . . . . . . . . . . . . . x 1
[
4 ]
Zeskantschachtadapter . . . . . . . . . . . . . . . . . . x 1
[
5 ]
˜ Technische gegevens
Kernboor:
Kernboor:
Centreerboor
(hardmetalen punt):
Max. nominaal toerental:
Boordiepte:
˜ Assemblage
ein.
5 ]
[
Welke schachtadapter
 
Plaats de centreerboren
 
[
2 ]
Draai de centreerboor
.
Monteer de benodigde kernboor – kernboor (Ø 68 mm)
 
schroeven in het SDS-plus-adapter
ZESTAW WIERTEŁ WIELOFUNKCYJNYCH
˜ Wstęp
Ta skrócona instrukcja jest integralną częścią instrukcji obsługi, za pomocą której można natychmiast uruchomić
produkt. Pełną instrukcję obsługi można pobrać ze strony www.lidl-service.com.
Przed użyciem produktu należy przeczytać instrukcję obsługi. Skróconą instrukcję należy przechowywać w
bezpiecznym miejscu. Przy przekazaniu produktu osobom trzecim należy dołączyć do niego całą dokumentację.
˜ Opis części i ilości w dostawie
Wiertło rdzeniowe
1 ]
[
Wiertło rdzeniowe
2 ]
[
Wiertło centrujące
[
3 ]
Przejściówka SDS-plus . . . . . . . . . . . . . . . . . . . x 1
[
4 ]
Trzpieniowa przejściówka sześciokątna. . . . . . x 1
[
5 ]
is subject to the drill chuck type.
[
5 ]
into the appropriate SDS-plus adapter
[
3 ]
[
4 ]
.
3 ]
[
or core drill (Ø 82 mm)
1 ]
[
or hex shank adapter
.
4 ]
[
[
5 ]
(Ø 68 mm) . . . . . . . . . x 1
(Ø 82 mm) . . . . . . . . . x 1
(Ø 8 mm) . . . . . . . . . . x 2
. . . . . . . . . . . . . . . . . . x 1
Ø 68 mm
Ø 82 mm
Ø 8 x 110 mm
Adaptateurs
1x SDS plus,
1x Broche hexagonale
320 min
–1
50 mm
requis dépend du type de mandrin.
5 ]
[
soit dans l'adaptateur SDS plus 
3 ]
[
4 ]
[
avec la clé plate.
[
3 ]
ou le trépan de carottage (Ø 82 mm)
1 ]
[
4 ]
[
ou l'adaptateur broche hexagonale
Ø 68 mm
Ø 82 mm
Ø 8 x 110 mm
Adapter
1x SDS-plus,
1x Zeskantschacht
320 min–1
50 mm
gebruikt moet worden hangt af van het type boorhouder.
5 ]
[
in de SDS-plus-adapter
of met de zeskantschachtadapter
3 ]
[
[
4 ]
vast met de moersleutel.
[
3 ]
of kernboor (Ø 82 mm)
[
1 ]
of in de zeskantschachtadapter
4 ]
[
(Ø 68 mm) . . . . . . . . . . x 1
(Ø 82 mm) . . . . . . . . . . x 1
(Ø 8 mm). . . . . . . . . . . . x 2
or hex shank adapter
.
[
5 ]
– by screwing with the
2 ]
[
soit dans l'adaptateur broche
dont vous avez besoin
[
2 ]
[
5 ]
.
.
5 ]
[
– door deze vast te
2 ]
[
.
[
5 ]
loading

Inhaltszusammenfassung für Parkside HG04569

  • Seite 1 ˜ Assembly The required shank adapter is subject to the drill chuck type.   Insert the centre drill into the appropriate SDS-plus adapter or hex shank adapter   Use the wrench to tighten the centre drill Ø 8 mm Mount the appropriate core drill – core drill (Ø 68 mm) or core drill (Ø...
  • Seite 2 Namontujte požadovaný jadrový vrták – jadrový vrták (Ø 68 mm) alebo jadrový vrták (Ø 82 mm) –   zoskrutkovaním s adaptérom SDS plus alebo s adaptérom so šesťhranným úchytom  IAN 352338_2007 OWIM GmbH & Co. KG Stiftsbergstraße 1 74167 Neckarsulm GERMANY Model No.: HG04569 Version: 01/2021...