Herunterladen Inhalt Inhalt Diese Seite drucken

Programmation; Mode De Fonctionnement (Synoptique Des Menus); Heure/Date (Réglage De L'heure Et De La Date) - Selve I-R Multi Send Bedienungsanleitung

Vorschau ausblenden Andere Handbücher für i-R Multi Send:
Inhaltsverzeichnis
Verfügbare Sprachen

Verfügbare Sprachen

Programmation

F
Programmation

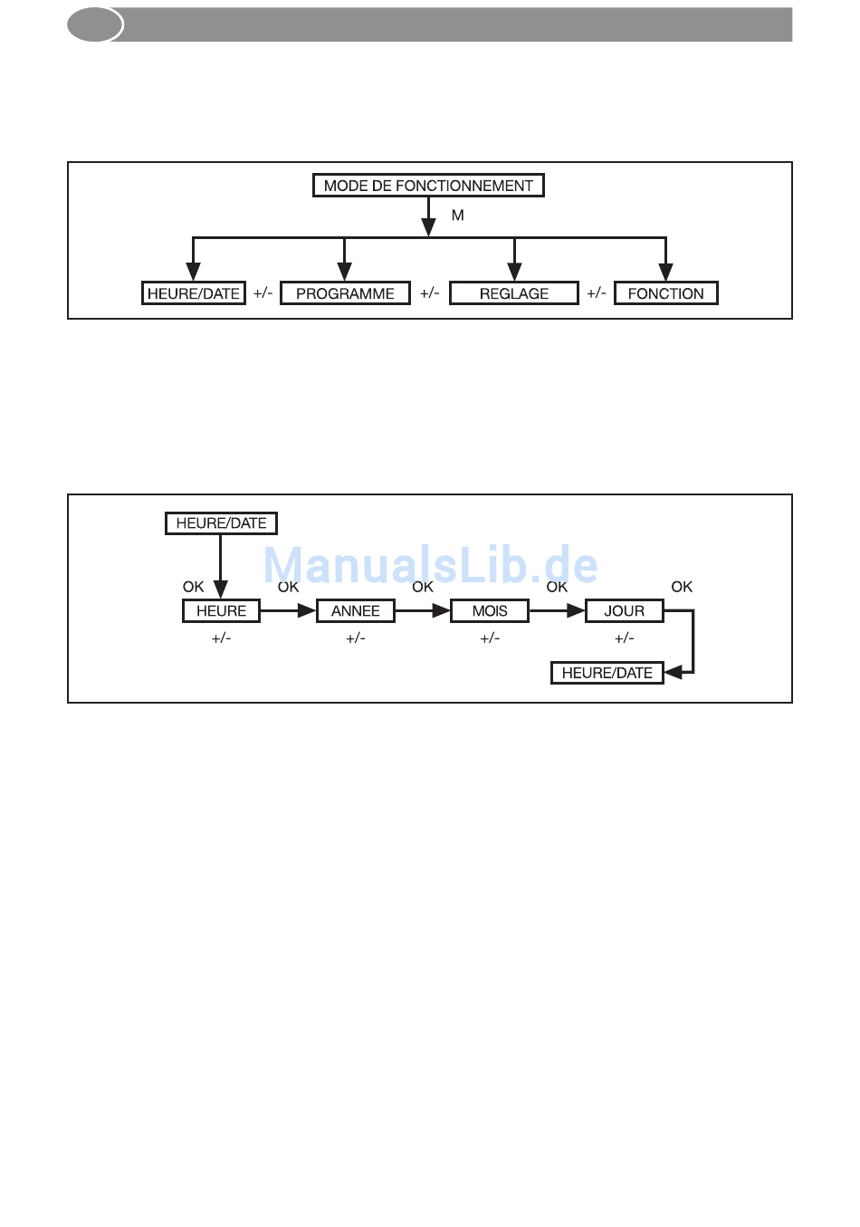
MODE DE FONCTIONNEMENT (Synoptique des menus)

1. Appuyez sur la touche MENU. HEURE/DATE apparaît.
2. Pour sélectionner d'autres menus, appuyez sur les touches +/.
3. Appuyez sur la touche MENU pour venir dans le mode de
fonctionnement.
HEURE/DATE (Réglage de l'heure et de la date)
1. Appuyez sur la touche MENU. HEURE/DATE apparaît.
2. Avec OK, vous venez au menu heure.
3. Réglez l'heure actuelle avec les touches +/-.
4. Lorsque l'heure est réglée, confirmez avec OK.
5. Effectuez les réglages AN, MOIS et JOUR comme décrit ci-
dessus. HEURE/DATE apparaît.
6. Appuyez sur la touche MENU pour revenir au mode de
fonctionnement.
76

Quicklinks ausblenden:

Inhaltsverzeichnis
loading

Diese Anleitung auch für:

I-r multi send plus

Inhaltsverzeichnis