Herunterladen Inhalt Inhalt Diese Seite drucken

Risoluzione Problemi - Brezza Fre170 Bedienungsanleitung

Vorschau ausblenden Andere Handbücher für FRE170:
Inhaltsverzeichnis
Verfügbare Sprachen
  • DE

Verfügbare Sprachen

  • DEUTSCH, seite 34
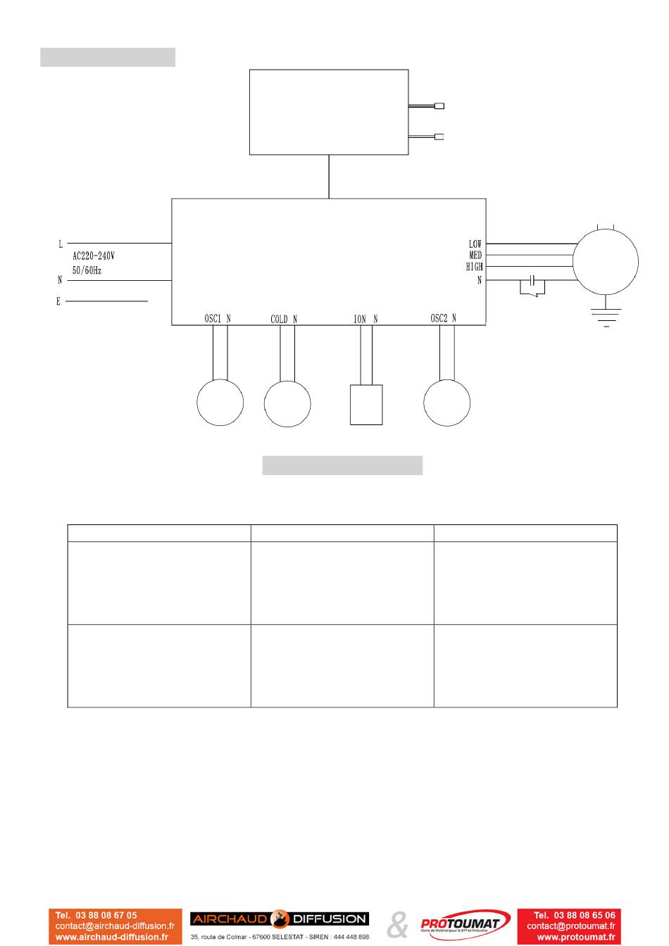
SCHEMA CIRCUITALE
In caso di malfunzionamento, i problemi riscontrati potrebbero non essere dovuti all'apparecchio. Si prega di
controllare la lista seguente prima di richiedere interventi di riparazione.
Problemi
L'apparecchio non funziona
L'apparecchio non rinfresca
abbastanza
Nota:
La sezione RISOLUZIONE DEI PROBLEMI è esclusivamente a scopo di riferimento.
In caso di necessità di assistenza tecnica, si prega di contattare Star Progetti per gli opportuni interventi di
assistenza/riparazione al numero 02/90639261 interno 5.
PANNELLO CON DISPLAY
PANNELLO DI CONTROLLO CON
MICROCOMPUTER
MOTORE SINCRONO
POMPA
(DIREZIONAMENTO
DELL'ACQUA
SINISTRA/DESTRA)

RISOLUZIONE PROBLEMI

Possibili cause
1. La spina non è correttamente
inserita nella presa o non è
adeguatamente connessa.
2. Il tasto "ON/OFF" non è stato
premuto.
1. Non c'è abbastanza acqua
nel serbatoio
2. La pompa dell'acqua è
ostruita
CONTROLLO TEMPERATURA
CONTROLLO MANCANZA ACQUA
MOTORE A PASSO
(DIREZIONAMENTO
BULBO UV
ALTO/BASSO)
Soluzioni
1. Inserire la spina nella presa a
muro e accertarsi che sia
adeguatamente connessa.
2. Premere il tasto "ON/OFF"
dopo avere inserito la spina.
1. Aggiungere acqua per far sì
che ci sia abbastanza acqua per
la pompa
2. Pulire il serbatoio dell'acqua
per rimuovere le impurità.
12
CONDENSATORE
DI AVVIAMENTO
MOTORE
INTERRUTTORE
ELETTRONICO (scr)
per avvio modalità
notturna o
normale +
CONDENSATORE di
arresto
Inhaltsverzeichnis
loading

Inhaltsverzeichnis