Herunterladen Inhalt Inhalt Diese Seite drucken

Logitech G FLIGHT SWITCH PANEL Handbuch Seite 19

Professional switch cockpit simulation controller
Vorschau ausblenden Andere Handbücher für FLIGHT SWITCH PANEL:
Inhaltsverzeichnis
Verfügbare Sprachen
  • DE

Verfügbare Sprachen

  • DEUTSCH, seite 7
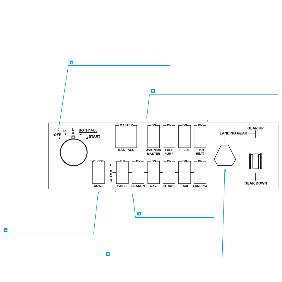
INTRODUCCIÓN
El panel de conmutadores tiene conmutadores y controles que interactúan en
tiempo real con Microsoft Flight Simulator X para hacer más auténtica tu experiencia
de vuelo.
APERTURA/CIERRE
DE CARENADO
(PARA AVIONES DE HÉLICE)
FUNCIONES DE INICIO/DETENCIÓN
DE MOTORES
SUBIDA/BAJADA DE TREN
DE ATERRIZAJE E INDICADOR LED
19
FUNCIONES DE BATERÍA,
CABINA Y DESCONGELACIÓN
ACTIVACIÓN/
DESACTIVACIÓN
DE SISTEMAS LUMINOSOS
Español
N
L
R

Quicklinks ausblenden:

Inhaltsverzeichnis
loading

Inhaltsverzeichnis