Herunterladen Inhalt Inhalt Diese Seite drucken

Instelling; Zon/Vertraging (Zondrempelwaarde) - Selve I-R Marki Send Plus Bedienungsanleitung

Inhaltsverzeichnis
Verfügbare Sprachen

Verfügbare Sprachen

NL
Programmering

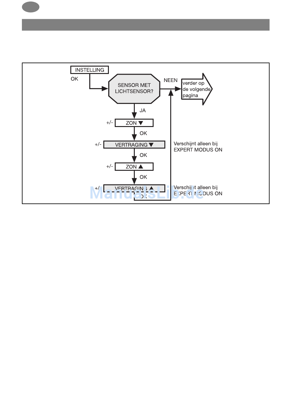
INSTELLING

ZON/VERTRAGING (Zondrempelwaarde)

1. Druk op de MENU-toets.
2. Om het menu INSTELLING te selecteren, op de + toets drukken
tot INSTELLING verschijnt.
3. Bevestig met OK.
Aanwijzing: Alleen wanneer een sensor met een lichtsensor is ge-
programmeerd, wordt dit dialoogvenster weergegeven.
4. ZON M verschijnt.
5. Met de +/- toets kan de zonwaarde worden ingesteld. (De twee
linker posities op het display geven de actuele lichtwaarde aan.)
Aanwijzing: De in het dialoogvenster weergegeven VERTRAGING M
en VERTRAGING L verschijnt alleen wanneer in het menu functie de
EXPERT MODUS op ON staat.
6. Bevestig de ingevoerde gegevens met OK. VERTRAGING M
verschijnt.
7. 7. Met de +/- toets kan de vertragingstijd worden gewijzigd.
152

Quicklinks ausblenden:

Inhaltsverzeichnis
loading

Inhaltsverzeichnis