Herunterladen Inhalt Inhalt Diese Seite drucken

Intermec IP30 Anleitung Seite 10

Vorschau ausblenden Andere Handbücher für IP30:
Inhaltsverzeichnis
Verfügbare Sprachen
  • DE

Verfügbare Sprachen

  • DEUTSCH, seite 17
All manuals and user guides at all-guides.com
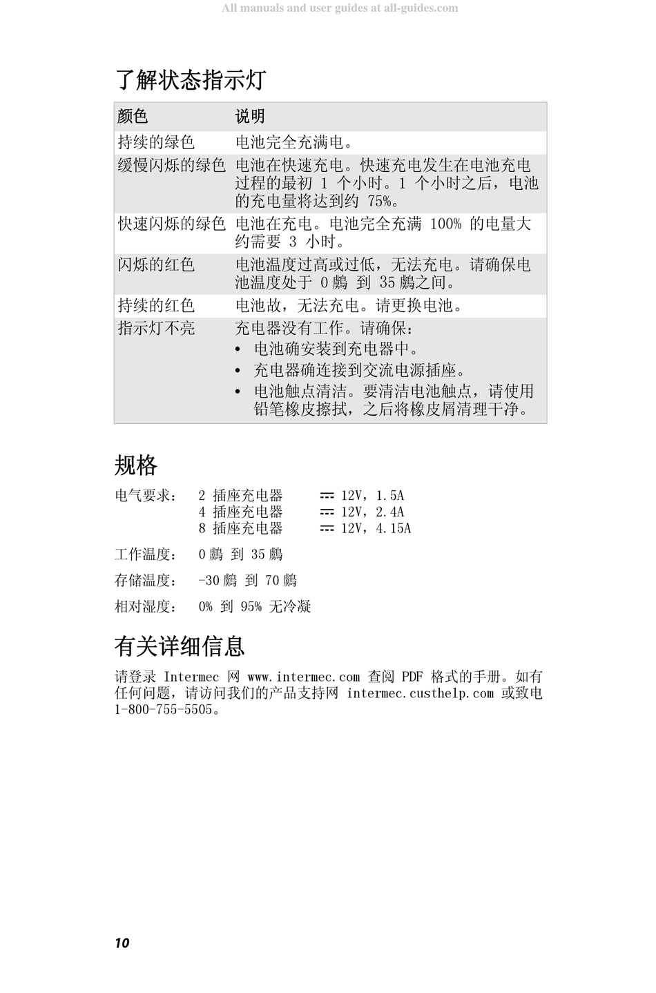
了解状态指示灯
颜色
说明
持续的绿色
电池完全充满电。
缓慢闪烁的绿色 电池在快速充电。快速充电发生在电池充电
过程的最初 1 个小时。1 个小时之后,电池
的充电量将达到约 75%。
快速闪烁的绿色 电池在充电。电池完全充满 100% 的电量大
约需要 3 小时。
闪烁的红色
电池温度过高或过低,无法充电。请确保电
池温度处于 0 鸆 到
持续的红色
电池故,无法充电。请更换电池。
指示灯不亮
充电器没有工作。请确保:
• 电池确安装到充电器中。
• 充电器确连接到交流电源插座。
• 电池触点清洁。要清洁电池触点,请使用
规格
电气要求: 2 插座充电器
4 插座充电器
8 插座充电器
工作温度: 0 鸆 到 35 鸆
存储温度: -30 鸆 到 70 鸆
相对湿度: 0% 到 95% 无冷凝
有关详细信息
请登录 Intermec 网 www.intermec.com 查阅 PDF 格式的手册。如有
任何问题,请访问我们的产品支持网 intermec.custhelp.com 或致电
1-800-755-5505。
10
3
铅笔橡皮擦拭,之后将橡皮屑清理干净。
x 12V,1.5A
x 12V,2.4A
x 12V,4.15A
5 鸆之间。
Inhaltsverzeichnis
loading

Diese Anleitung auch für:

Sr61

Inhaltsverzeichnis