Herunterladen Inhalt Inhalt Diese Seite drucken

Alpine TUE-T200DVB Bedienungsanleitung Seite 80

Mobile digital tv receiver (dvb-t)
Inhaltsverzeichnis
Verfügbare Sprachen
  • DE

Verfügbare Sprachen

  • DEUTSCH, seite 22
Instalación y conexiones
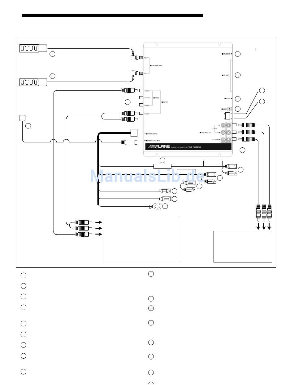
Esquema de conexiones y de cableado del sistema
8
8
17
Rojo
1
Sensor de infrarrojos integrado
2
Ranura de CI para CAM (módulo de acceso condicional)
3
Conector RS232 para actualizar software
4
Conmutadores de modo para iniciar la descarga de
software y borrar la EEPROM
5
Botón Reset
6
LED de estado Power
7
2 conectores RCA de entrada auxiliar A/V
8
Zócalo de entrada para la antena (conector F hembra) con
alimentación eléctrica de 5 V/30 mA integrada.
9
Salidas RCA: 1 de audio y 3 de vídeo
Amarillo
9
Blanco
Rojo
Amarillo
Amarillo/azul
Blanco/marrón
Blanco
Estación multimedia
Móvil IVA-D310R, etc.
Amarillo
monitor
TME-M770/M710, etc.
11
ACC
Rojo
14
Azul
15
Negro
16
o
10
Cable de batería (amarillo)
Conéctelo a un borne con tensión que esté conectado
directamente a la batería del coche (antes de la llave de
contacto), en la caja de fusibles.
Portafusibles (3,0 A)
11
Cable de encendido conmutado (ignición) (rojo)
12
Conéctelo un borne para accesorios de la caja de fusibles.
Cable de freno de estacionamiento (amarillo/azul)
13
Conéctelo al freno de estacionamiento, a una estructura
metálica o al chasis del coche.
Cable de entrada del mando a distancia (blanco/marrón)
14
Conéctelo al cable del mando a distancia del monitor.
Cable (azul) de salida remota de alimentación para
15
antena eléctrica (+5 V/60 mA)
Cable de masa (negro)
16
Conéctelo a la estructura metálica o al chasis del coche.
17
Sensor de infrarrojos externo
1
2
3
4
POWER
RESET
Amarillo
7
BATT
10
12
13
Fuente adicional,
reproductor
de DVD, etc.
5
6
Blanco
Rojo
21-ES
Inhaltsverzeichnis
loading

Inhaltsverzeichnis